
2020年佐餐卤制品行业零售额1,632亿元,空间大,品牌化率及集中度低。佐餐卤制品商业模式和休闲卤制品类似,我们预计未来有望诞生万店品牌。
摘要
佐餐卤制品零售额超千亿元,龙头加速门店扩张。 2020年佐餐、休闲卤制品行业零售额为1,632、908亿元,2015-2020年CAGR分别约7%、12%,佐餐卤制品处于平稳增长阶段。随消费升级以及品牌连锁门店加速扩张,我们预计2025年佐餐卤制品零售额有望达约2,289亿元,未来五年CAGR 7%。当前行业格局分散,CR3仅3.5%,低于休闲卤制品的18%,龙头紫燕市占率仅2.6%,低于绝味9.7%。我们认为佐餐卤制品标准化程度高于餐饮业,具备全国扩张潜力,未来集中度有望持续提升,龙头有望受益。
商业模式和休闲卤制品类似,佐餐卤制品有望诞生万店品牌。 我们对比佐餐/休闲卤制品:产品属性上略有差异,佐餐卤制品面向家庭餐桌场景,需求稳定性更高;商业模式相似,标准化高、适合通过加盟门店体系销售、单店模型净利率及投资回收期相近。另外,对标万店连锁品牌绝味、蜜雪冰城、正新鸡排,高性价比产品+全国供应链体系+优秀加盟商体系是其快速开店的核心竞争力。我们认为佐餐卤制品行业也具有产品普适性强、供应链及加盟体系标准化、可控性高的特点,因此行业未来有望诞生万店品牌。
紫燕食品、廖记食品、留夫鸭等头部品牌加速展店,未来有望共享红利。 紫燕食品:起源华东,深耕行业超30年,形成夫妻肺片、百味鸡、藤椒鸡多元大单品矩阵;门店模式以“公司-经销商-加盟商”两层销售渠道为主,单店模型优秀,借助优质经销商便于展店;全国已布局宁国、武汉、连云港、山东、重庆五家工厂,IPO拟增1.9万吨产能,为加速扩张奠定基础。廖记食品:起源川卤,以社区店及商圈店为主,我们预计绝味参股后有望对其供应链、门店管理赋能,发展可期。留夫鸭:深耕江浙沪区域,布局商圈、商超、社区店,重视多元消费场景覆盖及体验式消费。
风险
疫情影响门店销售;加盟门店管理不善;行业竞争加剧;食品安全问题。
正文
一、佐餐卤制品零售额超千亿元,龙头加速门店扩张
(一)佐餐卤制品零售额超千亿元,预计未来平稳增长
1、市场规模近两倍于休闲卤制品,过去五年CAGR6.8%
2020年佐餐、休闲卤制品零售额分别约1,632/908亿元,15-20年CAGR分别约6.8%和11.7%。 据Frost & Sullivan数据及我们推算:1)佐餐卤制品2020年零售额为1,632亿元,2015-2020年CAGR为6.8%。2)休闲卤制品2020年零售额约908亿元,2015-2020年CAGR为11.7%。佐餐卤制品行业规模是休闲卤制品的1.8倍,市场已较成熟,行业进入平稳发展期。
图表:中国佐餐卤制品行业零食额为休闲卤制品的1.8倍,进入平稳增长期

资料来源:Frost & Sullivan,中金公司研究部注:2010-2015年佐餐卤制品行数据按照11.9%年增长率计算得来,2020E休闲及佐餐卤制品增速均设为6%(由于疫情影响假设增速放缓)
佐餐卤制品行业品牌化进程慢于休闲卤制品。 中国卤制品发展历程经历了四个十年,2000年以来休闲卤制品进入品牌快速发展期,佐餐卤制品则滞后十年左右。
► 发展初期(1980-1990年代): 主要经营形式以“路边摊”、“夫妻老婆店”等为主。养殖业快速发展带动卤制品企业规模化趋势兴起,江浙地区逐渐出现规模化生产企业。
► 地域扩展期(1990-2000年): 随上游养殖场快速发展,各区域卤制品门店加速扩张,全国市场遍地开花,1993年煌上煌和廖记棒棒鸡成立,1997年周黑鸭成立。
► 卤制品规模化期(2000-2010年): 上游养殖业进入规模化发展,部分企业走向自动化生产。随人均可支配收入增长翻倍,消费场景逐渐从餐桌拓展至休闲、特产等。2002年久久丫与紫燕百味鸡成立,2005年绝味食品成立,2007年绝味、2008年紫燕百味鸡和2009年久久丫门店数破千。
► 头部公司持续扩张期(2010年至今): 2010年以来,城镇人均可支配收入增速达20%,消费者对品牌及品质关注度持续提高。休闲卤制品行业龙头加速进行产能建设及渠道拓展,进行复制扩张期,2012/2016/2017年煌上煌/周黑鸭/绝味食品相继上市,截至2021年6月30日,门店数量分别达到4,840/2,270/13,136家。2016/2017年九多肉多/卤江南相继成立,据窄门餐眼,截至21年9月6日廖记棒棒鸡、九多肉多、卤江南、留夫鸭门店数分别为891、617、669、1,028家。
图表:中国卤制品行业发展历程

资料来源:国家统计局,Frost & Sullivan,中国食品工业协会,公司官网,网聚研究,中金公司研究部
2、预计2025年佐餐卤制品零售额有望达2,289亿元,未来5年CAGR 7%
消费升级背景下,供需双增驱动行业扩容,我们预计2025年佐餐卤制品零售额有望达2,289亿元,未来五年CAGR 7%。 考虑供需两端驱动,我们认为佐餐卤制品未来仍将维持稳定增长趋势,预计未来五年佐餐及休闲卤制品行业仍能分别维持7%和10%的复合增速,至2025年佐餐及休闲卤制品行业零售额有望达2,289亿元和1,462亿元。
► 需求端:消费升级带来渗透率提升。 城镇化率及人均消费水平持续提升,销售渠道和营销媒介日益丰富,我们预计佐餐卤制品有望成为更多家庭的餐桌补充菜品。另外,佐餐卤制品具有特殊风味,具有一定成瘾性,复购率相对稳定。
► 供给端:品牌连锁的门店加速扩张。 佐餐卤制品门店模型具有低初始投资、坪效较高的特点,我们预计未来规模化佐餐卤制品龙头将加强供应链建设,展店有望加速。我们对不同类型门店进行对比分析,发现卤制品门店模型占优:1)卤制品门店初始投资较低(约20万元)、坪效较高(坪效超过5-6万元);2)零食及奶茶门店初始投资较高、风险集中(中等价位奶茶门店初始投资约30-40万元);3)包子、馄饨等主食类门店初始投资较低然坪效也较低,且经营时间长、店员操作难度更高。
图表:卤制品门店具有较低的初始投资及较高的坪效;卤制品行业规模预测

资料来源:加盟费查询网,公司官网,Frost & Sullivan,CBNdata,天猫,中金公司研究部
(二)佐餐卤制品CR3仅3.5%,集中度有望持续提升
1、佐餐卤制品CR3仅3.5% ,远低于休闲卤制品18%
佐餐卤制品市场相较休闲卤制品更分散,CR3仅为3.5%。 据Frost& Sullivan测算,2019年佐餐卤制品行业零售额CR3仅为3.5%,行业品牌化率和集中度均较低。其中紫燕百味鸡市占率约为2.6%,在分散市场中居于优势地位。佐餐卤制品品牌多呈现区域化分布,大多数品牌Top5省市门店数占总门店数比重超过60%。
头部品牌门店已分布全国,初步具备全国化基础。 紫燕百味鸡、廖记棒棒鸡、窑鸡王和哈哈镜等头部品牌门店布局较广泛,已覆盖超20个省市,具备全国化的基础,且其分别有全国接受度高的单品,如夫妻肺片、百味鸡、廖记棒棒鸡、手撕鸡等。卤江南/留夫鸭及九多肉多为典型的区域性品牌,分别集中于江浙沪及河南等华中市场,代表产品分别为整禽肉和猪肉产品。
图表:我国佐餐卤制品市场竞争格局(根据2019年零售额测算)

资料来源:公司公告,中金公司研究部
图表:佐餐卤制品各品牌对比:门店分布呈现区域集中,大部分品牌门店数小于1,000家

资料来源:公司公告,公司官网,窄门餐眼,中金公司研究部;备注:门店数据及截图均取自窄门餐眼数据,统计时间为2021年8月26日
2、对标休闲卤制品,佐餐卤制品集中度有望持续提升
休闲卤制品行业品牌连锁发展相对领先,行业CR3约18%。 从零售额角度,我们估算2019年行业CR3约18%,其中绝味、周黑鸭、煌上煌市占率分别为9.7%、4.2% 和3.8%。从门店数量角度,截至2020年底,绝味、煌上煌、周黑鸭的门店数分别是12,399、4,627、1,755家。
图表:我国休闲卤制品市场竞争格局(根据2019年数据测算)

资料来源:公司公告,中金公司研究部
图表:休闲卤制品各品牌对比:绝味门店全国化分布,其余品牌门店分布呈现区域集中

资料来源:公司官网,公司公告,窄门餐眼,中金公司研究部;备注:门店数据及截图均取自窄门餐眼数据,统计时间为2021年8月26日
佐餐卤制品门店及供应链管理标准化程度高,集中度有望续升。 以CR3作为衡量市场集中度的指标,我们发现市场集中度低的代表性餐饮品类有全供餐饮(1%)、中式正餐(1%)、亚洲风味餐厅(1%)、烘焙门店(17%),集中度高的代表性品类有咖啡/饮品吧(25%)、披萨店(59%)、汉堡特供餐厅(92%)、鸡肉特供餐厅(76%)。通过品类对比后,我们认为供应链及产品标准化程度高、对厨师等人工依赖度低是餐饮品类集中度高的重要前提。卤制品门店产品全部由工厂供货,门店加工仅为切菜、加料、称重等,产品及门店操作的标准化程度高,我们预计市场集中度有望持续提高。
佐餐卤制品品牌门店在成熟区域密度较高、门店加密潜力已显现,未来成熟区及外扩区均有加密空间。 目前佐餐卤制品品牌化程度整体弱于休闲卤制品,但成熟区域已显现潜力,我们对比了绝味、紫燕、卤江南、久久丫在江浙沪的门店覆盖度(区域门店数/常住人口数)为0.12/0.07/0.04/0.03店/万人,紫燕及卤江南密度处于较高水平,但相较于煌上煌和绝味在江西/湖南成熟区密度0.22/0.12店/万人仍有很大空间。随着佐餐卤制品龙头全国展店布局加速,佐餐卤制品门店有望继续加密。
图表:中国不同餐饮品类市场集中度对比

资料来源:欧睿,中金公司研究部
图表:代表品牌上海+江苏+浙江区域的门店覆盖度(区域门店数/常住人口数,单位家/万人)

资料来源:窄门餐眼,中金公司研究部;备注:样本时间为2021年8月26日
二、对标休闲卤制品,佐餐卤制品有望诞生万店品牌
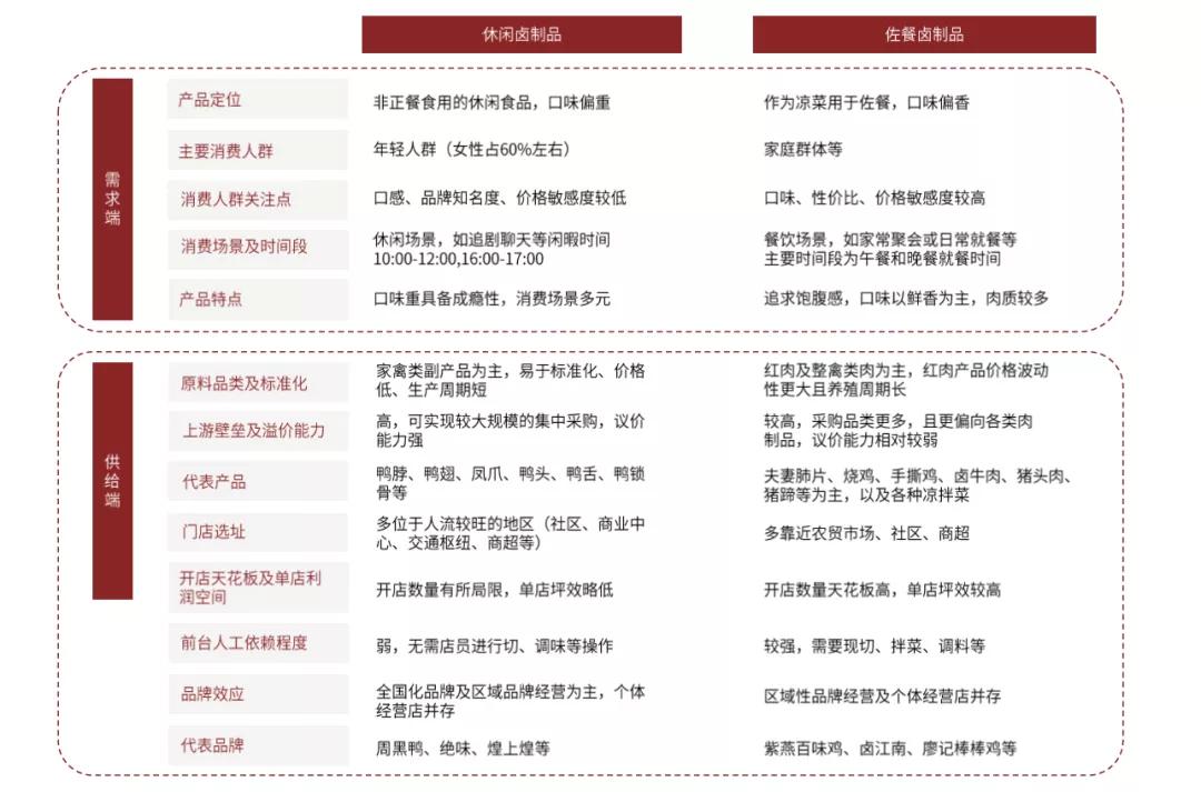
(一)产品属性略有差异,佐餐需求稳定性高
按产品定位及消费场景,卤制品主要可分为佐餐与休闲卤制品,二者差异如下:
► 佐餐卤制品消费者以家庭端为主,需求稳定性更高。 佐餐卤制品消费场景大多为正餐,相比以年轻群体为主、定位偏向休闲场景的休闲卤制品,佐餐卤制品消费群体更偏大众化,需求稳定性更高、单店消费频次也较高。
► 佐餐卤制品中红肉及整鸡/整鸭类占比高,佐餐品牌单位销售成本更高。 根据餐饮O2O的调查与Frost & Sullivan的数据,我国消费者购买佐餐卤制品时更偏爱红肉类,主要因为红肉及整禽产品饱腹感更强,易于满足就餐需求;购买休闲卤制品时偏爱家禽类副产品,侧重口味、适用休闲零食场景。
► 佐餐卤制品口味及品类丰富度高。 休闲卤制品代表品类主要为鸭副产品(如鸭脖/鸭锁骨等),产品丰富度相对单一。相比之下,佐餐卤制品的口味及品类丰富度更高,如川卤暗红发亮、麻辣辛香,代表产品为冷吃兔等;江南糟卤酒香浓郁,代表产品为卤鸭等;湖南卤味为辛辣重口味,代表性产品为酱板鸭等;广东卤水口味具有浓郁鲜味,代表性产品为白切鸡、卤鹅等。同时,佐餐卤制品也可以诞生全国性大单品,如夫妻肺片、棒棒鸡等。
图表:休闲卤制品与佐餐卤制品需求端及供给端对比

资料来源:网聚资本,和君咨询,紫燕招股书,中金公司研究部
图表:佐餐/餐饮卤制品行业以红肉类为主,代表性公司单位成本高

资料来源:Frost & Sullivan,公司公告,中金公司研究部
(二)商业模式均以连锁门店为主,单店净利率和投资回收期相近
卤制品行业商业模式以门店销售为主,佐餐卤制品单店模型净利率和投资回收期与休闲卤制品门店水平相近。 由于卤制品门店无需现场制作、供应链可实现标准化管理且单店坪效高,适合发展加盟门店体系,故卤制品企业均以开店为主要商业模式。根据我们预估的单店模型,休闲卤味品牌中,绝味(社区店)/周黑鸭(特许加盟店)/煌上煌(社区店)的单店坪效分别为8.7/6.2/6.2万元/年,中枢约为7万元/年,佐餐代表紫燕百味鸡(农贸市场店)为7.2万元/年;以上三家休闲卤制品及紫燕单店净利率和投资回收期相差不大,净利率均在10%-12%左右,投资回收期约1-1.7年左右。
► 佐餐单店产品消费频次较稳定,客单价更高,拉升坪效。 佐餐卤制品消费场景以正餐为主,消费频次稳定性更高。据窄门餐眼数据,佐餐卤制品代表性品牌客单价均值为35.2元,高于休闲卤制品25.7元。
► 佐餐卤制品单店利润率在10-12%左右,与休闲卤制品差异不大。 1)毛利率水平来看,紫燕百味鸡门店毛利率较低,主要因为产品中红肉类及整禽类占比高、产品成本相对较高。2)租金及人工费用率相对较低,主要受益于门店销售额的摊销作用,并且门店以农贸市场/社区店为主、租金较低。
► 佐餐卤制品门店位置靠近社区及农贸市场,加盟商租金压力相对小。 佐餐卤制品食用场景多位于家庭餐桌,开店位置多位于农贸市场及社区周边,租金压力相对较小。休闲卤制品消费适用休闲场景,单店销售额高的门店大多位于人流量大的交通枢纽、商圈周围,为增加消费者触达,品牌方也会开设街边店、社区店等。
图表:周黑鸭单店模型及绝味单店模型

资料来源:公司公告,开店邦,中金公司研究部;备注:单店模型估计按照2021年疫情控制后预估全年情况
图表:煌上煌单店模型及紫燕百味鸡单店模型

资料来源:公司公告,开店邦,中金公司研究部;备注:单店模型估计按照2021年疫情控制后预估全年情况
(三)对标三大连锁加盟龙头,佐餐卤制品赛道有望诞生万店品牌
我们认为连锁品牌达到万店具有三个前提:产品具有普适性和性价比、全国供应链体系、优秀的加盟管理体系。 从正新鸡排、绝味鸭脖、蜜雪冰城三家代表性万家门店的连锁品牌为例进行分析,三者具备三方面共同点。1)高性价比产品:正新鸡排、绝味鸭脖、蜜雪冰城等品牌产品符合大众口味、且单次消费价格多在30元以下,同品类竞品中具备性价比优势。2)全国供应链体系:绝味在国内共有32个生产基地、覆盖31个省级行政区,正新鸡排依托7大中央库联接50+遍布全国的前置仓配中心,蜜雪冰城自建生产车间和配送中心、实现从采购-生产-门店全渠道服务。3)优秀加盟商体系:绝味、正新鸡排及蜜雪冰城均对加盟商进行全流程指导和管理,加盟店的净利润率水平约为10%-15%左右。
对标三大连锁加盟龙头,佐餐卤制品赛道有望诞生万店品牌。 佐餐卤制品产品客单价30元左右具备性价比,并且佐餐龙头(如紫燕百味鸡)已具备多地工厂直接配送门店的供应链体系,以及较系统的加盟商管理体系,未来佐餐卤制品行业也有望诞生万家门店品牌。
图表:绝味、正新鸡排、蜜雪冰城具备高性价比+标准化供应链+健康的加盟体系

资料来源:公司官网,窄门餐饮,美团点评,饿了么,极海数据,中金公司研究部
三、佐餐龙头布局加速,开启全国征程
(一)紫燕食品:佐餐卤制品龙头,迈向万店时代
源于华东,紫燕成为佐餐卤制品龙头。 起源于1989年,紫燕食品主品牌为“紫燕百味鸡”,产品包括夫妻肺片、百味鸡、藤椒鸡及以蔬菜、水产品、豆制品为原材料的卤制品,应用场景以佐餐消费为主、休闲消费为辅。截至2020年,紫燕在全国终端门店数量已超4,300家,覆盖二十多个省市中的110多个城市。2020年紫燕收入达26亿元,疫情下实现同比增长7%,扣非归母净利润3.4亿元,同比增长39%。
图表:紫燕食品发展历史

资料来源:公司官网,公司公告,中金公司研究部
图表:紫燕主要产品系列及2020年紫燕产品销售结构

资料来源:公司官网,公司公告,中金公司研究部
华东地区仍为紫燕大本营,收入占比高达75%。 紫燕门店起源于江苏,当前总部位于上海;从门店布局看,华东地区仍为公司大本营。据窄门餐眼数据,截至2021年7月公司在江苏拥有超1,100家门店,在上海、山东、安徽等省市门店数超500家,华东地区门店数量合计占比达60%。以销售额计,2020年华东市场贡献了公司约75%左右收入。从布局城市看,上海为公司第一大市场,门店数量超500家,其次为武汉、南京、重庆、苏州、合肥、成都等,门店数量超200家,前十大城市门店数量占比接近一半。
图表:2020年紫燕销售占比(按区域)及紫燕重点城市门店数量(Top10)

资料来源:窄门餐眼(数据截至2021年9月6日),公司公告,中金公司研究部
门店扩张驱动收入增长,2020年扣非净利率为13.6%。 2019年底公司门店数3,539家,同比增长23%,净增668家门店,驱动整体收入实现快速增长,期间单店收入保持稳定。2020年公司逆势拓店,截止年底门店数量达4,387家,同比增24%,净增848家,单店收入受疫情影响同比下滑13%,致使收入增速放缓。2018-2020年,公司毛利率表现稳定,2020年上期股权激励费用已计提完毕、销售/管理费用率下降,扣非净利润率提高至13.6%。
图表:2018-2020年公司收入及同比增速及收入拆分

资料来源:公司公告,中金公司研究部;备注:2017年门店数未披露,图中为我们线性外推计算的数据
图表:2018-2020年公司费用率及净利润率

资料来源:公司公告,中金公司研究部
1、多元大单品矩阵+大经销商模式+强供应链,打造核心竞争力
公司拥有适应全国口味的大单品矩阵,持续进行品类扩张。 公司一方面成功研发出大单品如“百味鸡”、“夫妻肺片”、“藤椒鸡”等,基于更好原材料、生产环节把控,产品较其他竞品尤其单体门店产品,兼具美味与品质,另一方面从材质、场景、产品形态三个层次持续扩充品类。目前公司已形成“以鲜货产品为主,预包装产品为辅”的上百种精选卤制食品,满足消费者多元化需求;同时公司推出如“乐山钵钵鸡”、“爽口蹄花”、“手撕鸡”等多款畅销产品。
图表:紫燕产品研发竞争力

资料来源:公司公告,中金公司研究部
大经销商模式下,紫燕展店明显提速。 2016年以来紫燕采用“公司——经销商——终端加盟门店”的两级销售网络;在主要省市设立经销商,后者可自行发展加盟门店,同时经销商向公司买断产品再向下游加盟门店进行销售。受渠道变革驱动,公司门店由2016年的1,929家拓展至4,387家,较此前2008-2016年拓店速度实现明显提速。2020年紫燕食品经销商110多家,单经销商平均开店40家左右。绝味食品主要通过加盟商直接开店,2020年绝味加盟商约3,000多家,单加盟商平均开店4家左右。
充分利用社会资源杠杆,提升开店和管控效率,降低失败风险,保障门店稳步扩张。 公司采用经销商模式的优势在于:1)公司业务重心可侧重产品和供应链端,加盟门店管理及监督责任部分转移到经销商,提高了公司市场开拓和渠道管理效率;2)经销商大部分来源于公司区域销售团队,经验及资源丰富且对公司文化理解较深,相比于直接管理众多加盟商,管理难度简化;3)降低了公司营销成本及相关运营成本,降低新区域市场开拓风险,有利于保障公司整体盈利水平。
图表:紫燕食品与绝味和煌上煌加盟管理模式对比

资料来源:公司公告,中金公司研究部
数字化提升门店运营效率,运营端实时监控确保食品安全。 公司发展过程中,注重提升数字化管理能力,逐渐引入SAP-ERP、销售中台、OA、TMS、WMS等信息化管理系统,实现核心业务系统化管理,包括终端门店销售信息实时化、财务和业务信息一体化等;公司通过这一数字化系统,预测终端市场需求并及时反馈至生产、研发及采购端,从而提升门店运营效率。针对食品安全管控,公司在配送与终端门店销售环节,实现运输与销售全过程实时监控与监督。
图表:紫燕信息系统交互示意图/公司冷链配送车辆监测界面/门店产品质量及店员操作规范性监督界面

资料来源:公司公告,中金公司研究部
产能布局持续优化,生产效率提高。 2018年以来公司产能处于满负荷状态,为解决产能瓶颈问题同时降低布局分散的管理成本,公司整合了各区域生产基地,将产能较低的老生产基地产能逐步转移至临近的大型生产基地;2020年公司新建生产基地逐渐投产,有效提升了生产能力。目前,公司形成了宁国、武汉、连云港、山东、重庆五家工厂的全国化产能布局。此外,公司拟使用募集资金4.2亿元投资于生产基地,预计新增产能为1.9万吨,较当前产能增幅为33%。我们认为,公司生产能力有效提升后,有望支撑业务规模持续增长。
图表:公司生产基地转移情况(2020年)/公司产能及产销情况

资料来源:公司公告,中金公司研究部;注:产量及销量数据均包含大红肠、酸辣鸡爪、香酥花生等公司少量外购成品的采购量及对外销售量
图表:紫燕预计募集资金投资计划

资料来源:公司公告,中金公司研究部
2、佐餐卤制品龙头,未来有望成为万店品牌
我们预计紫燕门店数量有望至少达万家。 目前休闲卤制品龙头绝味全国门店数量已接近1.4万家(截至21年8月27日窄门餐眼数据),且绝味表示其门店天花板数量或有望达3万家,考虑餐桌卤制品目前仍处连锁化早期阶段,市场格局仍相当分散,我们预计未来紫燕门店空间广阔。
考虑到休闲卤制品标准化程度更高而餐桌卤制品区域性特征更加明显,我们保守预计紫燕门店数量未来有望至少达万家,假设如下:1)我们选取当前紫燕门店覆盖密度最大的上海为基准市场,且保守估计未来上海密度可到0.24家/万人。2)考虑各区域购买力(人均可支配收入)及口味一致性不同(包括味道及菜品)我们设置了购买力折扣因子和口味一致性因子,其中购买力折扣因子为当前区域人均可支配收入/上海人均可支配收入,口味一致性因子亦考虑了当前本地开店情况。3)其他区域理想门店密度=上海密度*购买力折扣因子*口味一致性因子。据测算我们估计未来门店空间为1.14万家。
图表:紫燕门店数量预计与假设

资料来源:公司公告,中金公司研究部
(二)廖记食品:从西南走向全国,绝味参股全方位赋能
廖记享誉西南边陲,川卤特色明显。 廖记起源于1993年,其主要品牌为“廖记棒棒鸡”,区域市场知名度与认可度高,为川卤代表性品牌,主要产品包括廖记棒棒鸡、金汤夫妻肺片、无骨凤爪、猪蹄、红油兔丁、藕片等卤制食品,产品口感秉持川卤“麻、辣、鲜、香”特色。据公司官网,截止目前公司终端门店超800家。
图表:廖记食品发展历史及主要产品系列

资料来源:公司官网,中金公司研究部
深耕西南地区,开启全国化布局。 廖记门店起源于成都,逐渐向重庆、湖北等地区渗透,据Frost & Sullivan数据,2020年廖记棒棒鸡卤制食品零售额约6.4亿元。从门店布局看,目前公司门店主要分布于西南地区,据窄门餐眼数据,截至2021年7月,公司在四川、湖北、重庆分别拥有约300、约170、约100家门店,top3省份门店数量合计占比达2/3。其中,成都、重庆、武汉为公司前三大市场,门店数量分别约280、100、90家,其次为宜昌、上海、北京等,前十大城市门店数量占比接近73%。整体看,廖记门店区域与城市布局较为集中,不过目前公司门店已开始入驻全国近30个省市,开启全国化布局。
图表:廖记门店全国分布图/廖记门店数量结构(按省市)

资料来源:窄门餐眼,公司公告,中金公司研究部;备注:数据截至2021年7月
发展战略调整,依托购物中心五代店门店实现加速扩张。 与以紫燕为代表的佐餐卤制品企业门店主要布局在社区店类似,廖记此前亦主要定位于社区店,公司于2017年率先在上海开启新模式,将融合新中式风格的五代店定位选址购物中心,并且在已有的特色产品如廖记棒棒鸡、夫妻肺片等基础上,研发了串串系列产品,打造购物中心的休闲熟食品牌。新模式率先在上海开启,随后在各大城市全面铺开,廖记也逐渐成为购物中心卤制品熟食的新物种。依托这一渠道创新,廖记门店实现加速扩张,2017-2020年分别新开门店68、124、172、218家,拓店速度持续提升,疫情期间亦强劲逆势扩张。
图表:廖记购物中心门店图&历年新开门店数

资料来源:公司官网,大众点评,窄门餐眼,中金公司研究部
绝味参股,在供应链及门店管理方面进行赋能。 绝味食品通过旗下网聚资本参股廖记,目前持有廖记35.24%的股权,为廖记单一最大股东。当前绝味在全国范围内拥有超1.4万家门店,以及基本实现全国化的“一地一厂”生产基地系统与冷链物流体系——“绝配供应链”,供应链运营效率与规模优势明显。目前廖记仅拥有成都、武汉两个大型标准化生产基地和重庆、昆明两个中小型生产基地。网聚参股后,赋能廖记食品进行工厂及供应链改造、降低成本,并进行门店管理优化及加盟商赋能。
图表:廖记食品股权结构

资料来源:万得资讯,中金公司研究部;注:股权数据截止2021年7月31日
(三)留夫鸭:华东区域性知名品牌,全国化启动
留夫鸭,华东区域性知名品牌。 成立于2008年,留夫鸭主营业务为生产销售家庭健康熟食系列产品,其品牌“留夫鸭”目前已发展为江浙沪地区的知名品牌,主要产品包括五香老卤、鸡鸭熟食、自选伴菜、本帮菜肴、休闲卤制品等。截至2020年,公司门店数量近800家,覆盖江浙沪50余个城市。
图表:留夫鸭发展历史及主要产品系列

资料来源:公司官网,中金公司研究部
门店分布于江浙沪,全国化刚起步。 留夫鸭门店起源于上海,逐渐向江浙沪地区渗透,据Frost & Sullivan数据,2020年留夫鸭卤制食品零售额约5.55亿元。从门店布局看,目前公司门店几乎全分布在江浙沪区域,据窄门餐眼数据,截至2021年7月,公司在浙江、上海、江苏分别拥有约500、300、200家门店。从布局城市看,上海、杭州为公司前两大市场,门店数量分别约300、约250家,其次为苏州、宁波等,前十大城市门店数量占比接近90%。整体看,目前留夫鸭门店布局相当集中,门店全国化才刚刚起步。
图表:留夫鸭门店数量结构(按省市)/公司以门店数量计前十大城市

资料来源:窄门餐眼,中金公司研究部;备注:数据截至2021年7月
拳头产品“招牌土鸭”树立健康美味的品牌形象,品类多元化扩张。 留夫鸭初创期间主要培育拳头产品招牌土鸭,主打差异化,口味融合湖北、湖南、四川三地卤制品特点,并针对江浙沪市场进行特殊处理,涵盖不辣、微辣、椒盐、麻辣、孜然等不同味系。凭借突出产品优势叠加营销推广如宣传口号“一只土鸭留夫鸭,熟食家宴带回家”等,公司逐步在华东地区建立“留夫鸭”品牌知名度。以品牌与门店为依托,公司亦逐步扩充品类如热卤、伴菜、本帮菜、休闲卤制品等,实现品类多元化扩张。
三类门店策略性覆盖不同消费场景,注重体验式消费。 较紫燕侧重社区店、廖记五代店侧重商圈不同,留夫鸭策略性覆盖不同类型门店,包括商圈店(大业主店)、商超店(中岛店)、社区店,满足不同消费场景需求。此外,公司门店销售逐渐注重体验式消费,共推出包括整件工坊、热卤工坊、伴菜工坊、爆散工坊四类体验模式;体验模式将后方工厂直接搬到门店前台,卤制品制作过程全程展现,强调提升消费者的消费体验。
风险提示
疫情影响门店销售;加盟门店管理不善;行业竞争加剧;食品安全问题。
疫情影响门店销售:疫情若反复或加剧,人口流动性可能会受到限制,交通枢纽店、商圈店同店销售会受到较大影响。
加盟门店管理不善:加盟门店负责终端销售,若销售过程、进货过程中出现管理不规范事件,会对品牌形象造成危害。
行业竞争加剧:若卤制品门店或者其他小吃门店出现抢占门店网点、大幅度促销等不理性竞争,对行业和公司的盈利性都会造成负面影响。
食品安全问题:若卤制品行业出现食品安全事件,对行业和公司的影响力都会造成负面影响。
点击中金 | 佐餐卤制品:千亿市场,有望诞生万店品牌查看中金点睛原文
文章来源
本文摘自:2021年9月10日已经发布的《佐餐卤制品:千亿市场,有望诞生万店品牌 》
王文丹 SAC 执业证书编号:S0080521050010
陈 涛 SAC 执证编号:S0080121060009
陈文博 SAC 执业证书编号:S0080518090003 SFC CE Ref:BNK779
武雨欣 SAC 执证编号:S0080120070186
方云朋 SAC 执证编号:S0080120040024