一 公司基本情况速览
总股本:1.5206亿 总发行量 :3806万
发行价格:28.88元 募资总额:10.99亿
发行市盈率:76.54倍 行业市盈率:27.94倍
所属行业:计算机,通信和其他电子设备制造业
所属区域:广东 深圳
2021年年报净利润同比增长11.49%
二 公司看点
1.行业地位

2.主营业务收入情况

3.近三年财务数据
从下表可以看出,报告期内公司营收和利润均保持增长,公司预计2022年1-9月业绩有可能大幅回落。

①2021年年报,每股收益0.69元,每股净资产4.95元,净利润同比增长11.49%
②预计2022年1-9月归属于上市公司股东的净利润为:-676.04万元 至 1723.96万元 ,与上年同期相比变动幅度为: -199.29%至 153.2% 。
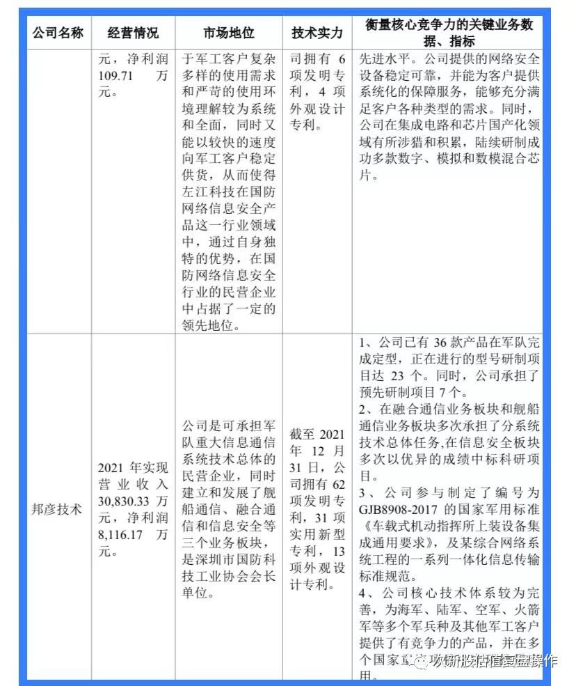
4. 同行业对标

4.募资用途

5.主承销商 国信证券
6.题材和概念 ①5G②信息安全③军工
7.发行价格28.88元 流通市值10.99亿 发行市盈率:76.54倍
三 估值及打新申购建议
公司主要从事信息通信和信息安全设备的研发,制造,销售和服务,核心业务包括融合通信,舰船通信和信息安全三大板块。公司是可承担*队军**重大信息通信系统技术总体的民营企业,是深圳市国防科技工业协会会长单位。公司专注于国家和国防信息化建设,属于军工软件公司,由于涉及军工信息安全,公司的信息透明度不大,军工行业有一定的资质壁垒和技术壁垒,公司业绩有一定的保障,报告期内营收和利润均保持持续增长,劲牌是公司第二大股东,注意的是今年公司业绩有大幅回落的可能,发行市盈率偏高,给予 谨慎申购 建议。

重要声明:本人不荐股,文章内容属于个人操作心得分享,所有观点不构成任何股票买卖依据!据此投资风险自理!
