材料具有传统材料所不具备的优异性能和特殊功能,通过一系列新技术(工艺、装备)改造,能使传统材料性能有明显提高或产生新功能。与传统材料相比,新材料产业具有技术高度密集、研究与开发投入高、产品的附加值高、生产与市场的国际性强、应用范围广以及发展前景好等特点。作为我国七大战略性新兴产业和“中国制造2025”重点发展的十大领域之一,新材料是整个制造业转型升级的产业基础。2019年,上海新材料工业的总产值为2705亿元,在全市七大战略性新兴产业总产值中的占比达四分之一,产业规模仅次于新一代信息技术,新材料产业在全市的地位稳步上升,继续加快发展具有上海特色的新材料产业,引领材料工业创新换代、促进传统产业转型升级具有重要战略意义。
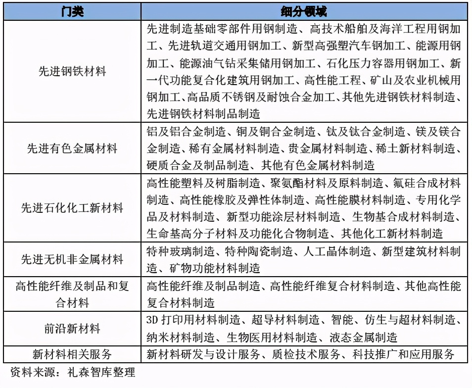
表1 新材料产业分类表

资料来源:礼森智库整理
一、发展机遇
2020年开始,中国进入“制造2025”的决胜时期,继续借《中国制造2025》的政策东风,上海新材料领域将迎来历史性发展机遇。
(一)上海经济进入低速增长期,新材料产业或将成为推动经济发展的新增长极
上海作为全国的经济中心,在新时期面临经济增速放缓的巨大压力。在此期间,国家要突破中等收入陷阱,解决发展瓶颈,完成产业转型,上海应当发挥更大作用。新材料在新兴产业中极具发展潜力,其涉及行业之多、应用范围之广是其他产业无法比拟的,成为支撑上海未来经济增长的新动力。新材料产业更易得到重视和政策的倾斜扶持,产业发展进入黄金时期,对于业内企业来说是重大利好消息。以此为契机,上海可重点攻破一批关键技术,加快新旧动能转换,实现产业向高附加值领域转移,形成集研发、设计为主,生产销售为辅的高收益产业链条,促进新材料产业高质量发展,使其为上海未来的经济发展赋能。
(二)科创板应时而生,新材料企业融资渠道拓宽,对产业发展形成推力
在上海建设成为全球科创中心的大背景下,2019年科创板正式开板,仅一个多月时间完成首批公司上市,其中新材料企业6家,占比高达四分之一。新材料产业是科创板重点支持的领域之一,在《上海证券交易所科创板企业上市推荐指引》中,保荐机构可优先推荐新一代信息技术、高端装备、新材料、新源、节能环保以及生物医药等高新技术产业和战略性新兴产业的科技创新企业。这对于上海的新材料企业来说,占尽天时地利优势,可顺势而为、乘势而上。科创板为新材料行业的发展提供了强劲的动力,其推出可以为初创期的新材料企业提供便捷的融资渠道,将推动企业进一步提高研发创新能力,加快整个行业的升级和转型。另外,由于重大的产业配套战略地位以及与其他产业的互动互补作用,新材料产业更容易得到民间资本青睐,融资渠道会相对便捷。
(三)产业集聚效应初显,区域间联动协作不断,上下游产业链配套基础夯实
上海新材料产业经过多年的规划部署,基础配套已经较为完善,整体实力不断增强,今年重磅推出两家新材料特色园区,产业向园区进一步集中,有利于集聚效应。另外,新材料领域相关的科研院所、高等院校、功能平台、协会联盟众多,资金、市场、人才等要素高度集聚,为上海新材料产业高质量发展提供全面保障。长三角地区还建立了全国最多的新材料产业基地,随着长三角一体化进程加快,区域间产业协同合作发展,进行优势互补,上下游产业链融通,可降低生产成本。另外,区域间的交流深入和经验分享,减少了信息壁垒,市场信息对接、资本技术对接将更加容易。
(四)知识产权保护加强,科技成果转化应用加快,资金链周转加速
近期以来,上海比以往任何时期都更加重视知识产权保护,在《关于强化知识产权保护的实施方案》中,加强对新经济、新业态、新模式领域的知识产权保护。新材料作为新兴产业,业内企业对科研成果申请专利保护更迫切,保护专利就是保住其巨大的商业价值。另外,新材料研发和产业化、规模化进程在加快,新基建、新能源、对绿色环保的要求给新材料市场带来内生动力和外部需求,军民两用市场发展空间巨大,给新材料科研成果转化市场应用带来新的发展机遇。当资本要素投入到研发领域后,加快科技成果转化带来新一轮创新资金,加速“资本-创新-资金”链周转,新材料产业效益得到显著提高,将促进核心技术突破,享受技术壁垒带来的高毛利,有利于完善产业的循环体系,创造出更优的营商环境。另外,这一时期行业特定领域竞争者相对较少,科技成果应用到下游供应链体系,将能产生较长时间的稳定销量,这些都为新材料产业的可持续发展提供支持。
二、面临挑战
全球格局加速重塑的背景下,产业链的调整以及地缘政治的变化、不确定的疫情、贸易(科技)战等等,让这一时期充满变数,上海新材料产业转型面临挑战。
(一)上海在全国新材料领域地位有所下降
近几年国家和地方促进新材料产业发展的相关政策密集发布,各地强势跟进态势明显并获得发展,上海新材料产业虽在稳步发展,但明显跟不上全国增速。环渤海地区创新资源更加集中,技术创新推动产业发展势头强劲,珠三角地区在新材料方面以外向出口型为主,已形成较为完整的产业体系,深圳还把新材料列为未来五大重点发展产业之一,给上海带来一定压力。在近十年的发展过程中,上海新材料产值占全国比重始终在下降,提升在全国乃至全球的新材料领域地位,上海任重道远。

图一 上海新材料产值及增速与全国对比图
(二)上海结构性进入壁垒更高,投资周期漫长
与全国其他城市相比较而言,上海新材料产业结构性进入壁垒更高。新材料产品本身研发就具有投入大、周期长、产业风险大的特点,需要长时间的持续投入,才能开发出稳定的产品。上海因规模经济、绝对成本、必要资本量以及法规政策等结构性因素,更加造成结构性进入壁垒比其他城市高。另外,上海新材料产业的寡头市场特性更加明显,行业巨头掌握着业内的众多资源,跨国集团凭借资金、人才、研发创新优势在新材料高附加值领域占据主导地位,给上海新材料方面的中小企业发展壮大带来极大困难,特别是初创期和成长期的企业,在进行新产品研发时,由于成功率低很容易造成现金流压力。
(三)产业转型升级困难制约上海制造业发展
上海在高端前沿材料方面起步较晚、积累的基础有限,与发达国家城市相比基本还处于成长和追赶阶段,新材料产业发展的滞后跟不上制造业发展,已成为制约上海制造业发展的重要瓶颈。上海急需解决基础材料品质不高、低端产能相对过剩、高附加值产品依赖进口、前沿新材料创新不足、转化率依然较低等问题。上海在打破部分国际*锁封**和垄断的卡脖子关键核心技术、生产能够替代进口的核心材料、创新引领产业发展的前沿材料方面任务依然艰巨。另外,企业参与创新研发意愿不强,生产跟踪仿制多,技术人员与研发人员比例失调,民用市场产品停留在中低端材料上,在关键技术领域普遍存在自给率较低、关键元器件和核心部件受到制约等问题。
(四)上海环评行政审批严格,新项目环保压力大
随着城市规模不断扩张,上海土地供需矛盾突出。在严控新增建设用地、挖掘存量土地发展空间情况下,上海对于新材料建设项目在环评上的要求会越多,环评行政审批等待期长,准入门槛较高,使新材料企业开拓上海市场需要付出高昂的环境成本投入。由于新兴产业更加注重与生态保护相结合,势必也会对新材料提出更高的环保要求,绿色、低碳环保的新材料技术将成为未来发展的主流。高准入标准会促进产业高质量发展、抑制产能过剩但同时也使资源分配不均,龙头企业受益,中小企业发展受限,企业在环境保护方面成本的增加将会削弱其在研发上的支出,新材料项目进驻的较高门槛产生的利弊需要综合权衡。
三、发展举措
上海新材料产业的高质量发展是坚持绿色生态、促进转型升级和全面打破“以市场换技术”格局的发展,需要在全国乃至全球力争新材料产业规模和竞争力优势位居前列。
(一)打造具有全球影响力的长三角新材料产业集群高地
上海在新材料领域拥有较强的研发能力,苏州、南京、杭州等城市在新材料领域也取得突破,在长三角一体化进程加快的背景下,区域产业间的合作大于竞争。目前新材料领域约有三分之一国内完全空白,约有一半性能稳定性较差,部分产品受到国外严密控制,在产业集聚的基础上打造上海引领的具有全球影响力的长三角新材料产业集群高地,共同建立跨区域的产业发展基地,延长新材料产业链,根据各城市的特点优势,对产业链资源在长三角区域进行合理分配,并加强长三角区域间的技术交流,有利于集中力量逐个突破技术壁垒,提高整体实力和水平,国际知名度和影响力、竞争力也会提升。
(二)鼓励支持新材料龙头企业进行海外布局升级技术
上海有关部门在制定产业政策以及布局规划方面,要从城市整体发展层面加强不同国家城市间的产业战略合作和协议方针制定,并在促进新材料产业发展上给予有力的政策支持,促进投资方与新材料企业的合作发展、支持新材料企业在海外设立分支研究机构部门、充分利用海外人才的创新创造能力,为国内产业转型升级服务。结合上海国际金融中心建设,鼓励上海有实力的新材料企业联合国内金融机构到海外并购,加速实现技术产品升级和国际市场拓展。支持符合条件的新材料领军企业在境内上市,通过企业的上市融资获取高质量发展资本,带动产业上下游配套中小企业发展。
(三)挖掘一批极具发展潜力的企业作为重点培育对象
上海应为新材料产业的发展培养后生力量以促进未来经济的发展,并定期对企业进行评价,推动重点企业加快技术创新、突破技术瓶颈,融入全球新材料产业价值链。然后逐渐打破行业进入壁垒,加快营造新材料领域企业自主经营、公平竞争的市场环境。在必要资本量要素方面,促进信息畅通对称,解决新企业特别是民营企业筹措资金困难问题,为新一代企业融资保驾护航。另外,注重发挥科研院所、功能*服务性**平台、新材料协会联盟的作用,促进科研成果转化、产业资讯发展以及资本技术对接和资源共享。
(四)激励高等院校优秀人才投入到新材料研发领域
上海几所重点高等院校均建有材料学院,各院校要积极推动校企合作,实现产教深度融合,并加大新材料领域创新型人才的培养力度、加强高校之间的互动交流学习,使上海各院校材料学院成为服务国家和上海新材料产业发展的人才和学术高地。要促进优秀人才投入到新材料研发领域,改善各领域优秀人才窝蜂涌向金融市场的发展局面,引进海外院校高学历人才,积极举办新材料产业发展论坛,为上海新材料产业发展提供人才支撑和智力支持。另外,应加大对高校实验室、新材料研究项目的资金支持,通过探讨设立高校新材料专项扶持基金,为人才的发展提供帮助。