尽管备案悬而未决,但监管目前的重心无疑放在了清退小平台、控待收、控出借人上。
现在关于备案通过平台的数量,小道消息是至少50家,至多200家。
50-100家过备案是目前普遍的看法。
援引某自媒体的消息信源,分到各区域,杭州3-5家,上海5-10家,深圳10家左右。
如果真的只有50家能通过备案,那么将花落谁家?
今天,道人就先来重点盘点下北上深杭的平台。
北上深杭也汇聚了全国最主要的十亿乃至百亿级平台,事关投资人的大部分乃至全部P2P资金是否安全。
记得和信贷CEO曾表示,“做5亿*款贷**能证明你的模式可行,10亿可以持平不缺钱,20亿可以赚点小钱,50亿能站住脚,100亿才能长大为一个大平台”。
依旧以10亿规模作为入选门槛,股东为国资或上市背景以1亿为基本门槛。
01
首先先看监管最为严苛的杭州。
目前待收规模过10亿的有14家,最知名的5家当属微贷网、51人品、铜板街、挖财和金投行。

这篇既然是谈备案,那么除了考量隐藏的可持续经营能力和股东背景实力外,明面上的合规性也非常重要,所以这篇可以理解为合规篇。
关于合规性,必不可少的3条标准:
1.资产是否全部符合20/100限额要求;
2.是否全量上线银行存管,存管银行是否进入了白名单;
3.原则上平台不得晚于2016年8月24日上线。
另外关于信息披露,根据银监会颁布的《网络借贷信息中介机构业务活动信息披露指引》,道人选择了几条比较重要的信披要求:
1.在平台官网显著位置设置信息披露专栏;
2.披露备案信息、组织信息、审核信息、经营信息、重大事项信息及借款人信息、项目信息。
组织信息和审核信息是重中之重。
组织信息中,观察平台有无披露实际控制人。
审核信息包括网络借贷信息中介机构上一年度的财务审计报告、网络借贷信息中介机构经营合规重点环节的审计结果(重点关注经营合规性的审计意见)和网络借贷信息中介机构上一年度的合规性审查报告(重点关注资产端来源及监管红线),每一项披露都不可或缺。
结合以上信息,道人对金投行、微贷网、铜板街、挖财和51人品的合规性进行检验。


上述5家平台中,金投行背靠杭州金投、资产小额分散且有中华财险履约险加持,抗风险能力和资产安全性无疑相对最强,可在合规性上的瑕疵也最多。
微贷网作为纽交所上市平台,在形式合规性上是做得最好的。
不过在专业律所出局的经营合规性审计结果中就值得商榷了。
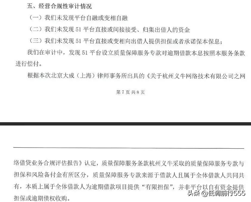
我们以最直接的P2P监管细则13条红线为例,先看律所给微贷网经营合规性给出的审计意见:未发现公司存在重大违反规定。

乍看投资人估计没感觉,可是51人品的经营合规性审计意见表述与十三条红线对比一字未动,微贷网的“未发现公司存在重大违反规定”表述略为委婉。


不过微贷网毕竟在纽交所实现了独立上市,且财报表现也亮眼,尽管道人一直质疑其车贷资产端在严打下的质量表现。
再来分析铜板街。
铜板街在5家平台中实力最弱,且业务均由合作机构推荐还涉及企业贷,合规审计报告中故意只披露一部分信息,这更加深了道人的不信任感。
在所有平台都存在道德风险的前提下,从对自己的钱负责出发,只能是疑罪从有。
毕竟同为有合作机构推荐业务的财米,合规审计报告披露就比较完整,且披露了合作的资产端合作机构。


从资产端合作机构来看,挖财几乎完成了业务由合作机构推荐向自营的转型。
目前而言,金投行和51人品最有可能拿到备案的门票,微贷网和财米的概率较高。
02
再来聊聊第二严的深圳。

据不完全统计,截至2018年12月31日,10亿平台数量为13家,10亿以下、1亿以上的国资和上市系平台有9家。

根据资产合规性和未上线银行存管两个指标,首先排除红岭创投和小牛在线。
综合股东背景及资产端信息,且中业兴融未按照监管要求披露借款人指标(可能借款人风险较为集中),排除。

再看上述10家平台的信息披露的合规程度。

从最关键的3项审核信息来看,小赢网金、桔子理财、投哪网、笑脸金融、布谷农场披露较为完整。
小赢网金和桔子理财实现了独立上市,且资产端质量较高、盈利能力较强、可持续经营能力相对较强。
日前巨人网络(002558.SZ)已将投哪网剥离,此前巨人网络全资子公司巨加网络持有投哪网51%的投票权。
巨加网络未经审计的截至2018年11月末合并报表显示,其营收为9.99亿元,营业利润为0.13亿元,净利润为0.43亿元。
而巨加网络仅对外投资了投哪网,这意味着投哪网2018年前11个月营业利润为0.13亿元,净利润为0.43亿元。
具有一定的可持续经营能力。
前金服和友金服暂未披露经营重点环节合规审查结果,但前金服的实控人为陆金所控股,友金服的实控人王文京为用友网络(600588.SH)实控人。
且前金服有履约险保障,友金服2018年上半年净利润1.97亿元,业务政策风险相对较低。
对于有背景且资产质量不差的平台,难免主观上会多一点包容。
随手记作为C轮融资的知名风投系平台,且官网披露的实际控制人徐少春为金蝶国际(00268.HK)实控人,股东背景相对较强。
可平台资产由合作机构推荐,合规性报告内容未公开,再加上金蝶国际与随手记实际上并无太多业务关联,传闻随手记是管理层控股。
资产质量可持续经营能力存在一定的不确定性。
目前而言,小赢网金和桔子理财拿到备案门票的可能性最大。
前金服(传闻实际控制人旗下多家平台备案只能过1家)和友金服次之。
投哪网、布谷农场和笑脸金融若经营可持续,也有较高概率。
随手记可能会面临转型。
03
看完深杭再看上海。

再看资产、银行存管及上线时间是否符合监管要求。


新新贷不符合限额要求,首先排除。
钜宝盆已出现投资人未兑付,排除。


披露了3项审查信息的仅有陆金服、拍拍贷、点融网、捞财宝和信而富。
陆金服、拍拍贷无须过多分析。
信而富作为独立上市平台,只要商业模式是可持续的,未尝不会拿到备案的门票。
捞财宝的创始人兼实际控制人戴志康作为证大集团董事长,旗下的证大速贷诞生于2010年,曾与小贷公司的黄埔军校齐名,对接过渤海信托、华澳信托等机构资金,资产质量有一定保证。
未披露的包括你我贷、麻袋财富、花虾金融、麦子金服财富、钱牛牛、梧桐诚选、红小宝、厚本金融和口袋理财。
这里仅讨论资产端自营且获传统金融机构资金认可的麻袋财富和厚本金融。
麻袋财富背靠中信产业基金,股东可提供不少资源支持,自身机构资金占比较高,合作机构包括中国银行、中信银行、华润银行、中航信托和外贸信托等,资产质量相对较高。
厚本金融为知名风投红杉中国40%持股平台,在背景上有一定加分,而红杉中国看重的也是厚本金融的资产端能力,合作的金融机构包括河北银行、苏州银行、众邦银行等,机构资金占比相对较高,且有中华财险的履约险加持,资产质量相对有保障,劣势在于股东背景有所不足。
04
最后聊北京。
北京的十亿级平台多达40家,百亿级平台12家,这可能也是唯有北京没有传出备案平台数量的主要原因。

金信网和信和大金融作为信和财富旗下平台,线下已出现逾期未兑付,冠e通线下也出现了逾期未兑付,一票否决。

再看资产限额、上线时间及银行存管3大合规生死线。

微银易贷和懒投资因超额直接排除。
捷越联合PC端官网未设置信息披露,无法确定其出借端,综合其它因素排除,同时排除其关联平台向前金服和向上金服。
小诺理财、普惠家和白菜金融存管银行未明确,银谷在线未全量上线银行存管,综合其它因素排除。


披露财务审计报告、合规审查报告和合规重点环节审查结果3项审查信息的平台共25家:玖富普惠、宜人贷、人人贷、爱钱进、有利网、翼龙贷、凤凰智信、你财富普惠、和信贷、积木盒子、真金服、汇中网、网信普惠、银湖网、洋钱罐、广信贷、网利宝、搜易贷、汇盈金服、富勤金融、首E家、91旺财、工场微金、道口贷和叮咚钱包。
首先,独立上市的宜人贷和你财富普惠通过财报验证了自身的背景实力和经营可持续性,几乎提前锁定备案的门票。
再加上1家积木盒子。
资产端获得机构资金认可,且为上市系背景的洋钱罐、搜易贷紧随其后。
外接资产相对较为优质,且为国资首创集团控股的首E家相比也不逊色。
资产获得机构资金认可的风投系平台玖富普惠、人人贷和有利网如果保持经营可持续,同样有较高机率通过备案。
具有产业链金融基因的风投系平台网信普惠如果经营是可持续的,同样也有机会。
外接资产以小额分散为主的风投系平台凤凰智信和真金服如果资产不出现大问题,备案的机会不是没有。
爱钱进、翼龙贷、和信贷、银湖网熬得过去就有机会。
其它平台(如海金仓)中当然会有黑马杀出来,但限于信息有限,就不多作分析了。
05
最后,结合合规性、资产和股东背景资源,备案通过概率相对较高的平台如下:
杭州的51人品、微贷网、财米及金投行。
深圳的小赢网金、桔子理财、投哪网、布谷农场及前金服、友金服。
上海的陆金服、拍拍贷、信而富、捞财宝和麻袋财富、厚本金融。
北京的宜人贷、你财富普惠、积木盒子、洋钱罐、搜易贷、首E家、玖富普惠、人人贷、有利网、网信普惠及凤凰智信、真金服。
免责声明:本文援引的数据均来自公开信息,但无法确保其完整性和准确性,也不保证文章所包含的信息或建议在发出后不会发生任何变更,且文章的资料、意见和预测均仅反映本文章发布时的资料、意见和预测,可能在随后会作出调整。我们已力求文章内容的客观、公正,但文章之观点皆为交流探讨之用,不构成任何投资建议。用户根据本文及本公众号任何其他观点进行投资,须风险自担,责任自负。由此造成的一切后果,本公众号不承担任何责任。