
测评说明:
本评测以投资者身份,对平台的背景、投资体验、信息披露等投资者关心的问题进行体验,并给予尽量客观公正的点评,测评时间为2017年12月5日。报告中所有资料、数据均来自公开信息,包括但不限于民投金服官网、月报、季报、年报以及第三方机构等。
本报告主要针对民投金服的网贷业务进行测评,平台其他金融业务另行测评。
一、平台背景
(一)平台概况及背景
民投金服成立于2015年,由深圳前海极速一百金融服务有限公司运营。深圳前海极速一百金融服务有限公司于2015年11月5日在深圳注册成立,工商注册号为440301114277462,(实缴)注册资本达1.5亿元人民币,注册地址为深圳市前海深港合作区前湾一路1号A栋201室,法人代表王龙。
经营范围包括金融信息咨询、金融中介服务、受金融机构委托从事金融外包服务(需要审批的,取得审批后方可经营);通信设备、计算机网络信息专业领域内的技术开发、技术咨询、技术服务、技术转让,计算机系统集成;信用风险管理平台技术开发;云平台技术开发与技术服务;投资咨询,商务信息咨询,数据处理服务,市场信息咨询,电子结算系统开发,供应链管理,电子商务,广告业务(以上法律、行政法规、国务院决定禁止的项目除外,限制的项目须取得许可后方可经营),仓储服务。
民投金服坚持小额分散原则,为中小微企业及投资人提供高效、透明的普惠金融信息服务。自上线以来,民投金服稳定发展,2017年,在监管趋严的形势下,平台仍保持快速发展,先后于今年1月18日和3月8日获得国企大同经济发展投资有限公司和凤凰金控科技集团有限公司入股,至此实缴注册资本达1.5亿元人民币,成为实缴资本居前三的国资二级控股平台。同时,平台于2017年7月20日和11月13日先后加入广东和深圳互联网金融协会,并于10月20日正式上线平安银行资金存管,积极走合规化发展道路。
截至2017年12月4日,民投金服累计成交额达8.02亿元,待还本金1.89亿元,累计投资人数达14.76万人,累计投资7.38万笔,累计借款用户960个。从官网公布的运营数据来看,2017年前10个月,平台交易总额为5.92亿元,环比增长25.41%,占平台上线以来的累计交易额的73.81%,可见,2017年平台交易规模大幅提高,平台进入快速发展阶段。
(二)平台股权结构

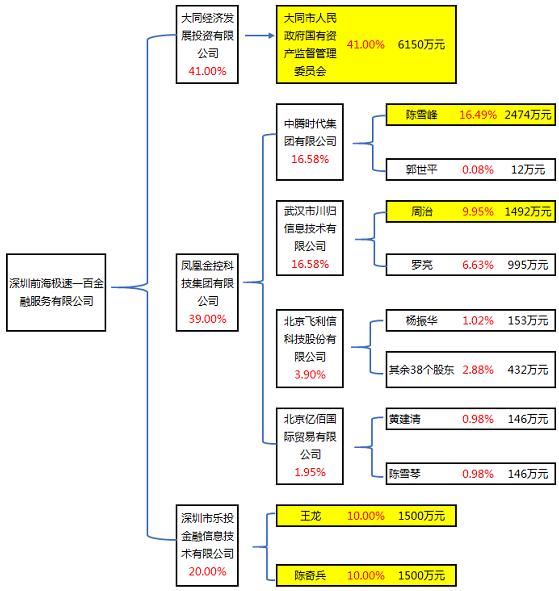
据相关资料显示,民投金服运营公司深圳前海极速一百金融服务有限公司,股权变更过3次,注册资本也由最初的1000万元人民币增至1.5亿元人民币,一定程度显示了公司良好的运营实力和发展前景。
2016年12月22日,公司由自然人独资变更为法人独资,出资公司为深圳市乐投金融信息技术有限公司,出资额不变仍为1000万元;随后,2017年1月18日,公司市场主体类型再次变更为其他有限责任公司,并获得国企大同经济发展投资有限公司战略入股,出资额为2050万元,出资占比41.00%,原股东乐投金融增资至2950万元,出资占比59.00%;2017年3月8日,公司再获凤凰金控科技集团有限公司5850万元入股,出资占比39.00%,原股东乐投金融和大同经济分别增资至3000万元和6150万元,出资占比分别为20.00%和41.00%,至此大同经济成为公司第一大股东,民投金服成为实缴资本居前三的国资二级控股平台。

通过对公司实际控制人的进一步分析,得到上图,出资额占比排首位的为大同市人民政府国有资产监督管理委员会,出资占比41.00%;排第二位的是中腾时代集团有限公司的陈雪峰,出资占比16.49%;其次为深圳市乐投金融信息技术有限公司的两位股东王龙和陈奇兵,出资占比各为10.00%,其中王龙作为深圳前海极速一百金融服务有限公司的法人代表兼执行董事和总经理,其出资占比较多一定程度彰显了公司运营发展的可持续性;排第五位的是武汉市川归信息技术有限公司的周治,出资占比9.95%。前五大出资人合计出资占比达87.44%,其他出资人占比则相对较少。
总结: (1)入股公司具有延续性,且不断有新公司参股,实缴资本增至1.5亿元人民币,平台实力不断增强;(2)公司法人代表兼执行董事和总经理王龙的出资占比为10.00%,排在前五位,公司高管的直接投资一定程度显示了平台良性发展的可持续性;(3)国企参股并担任第一大股东,未来平台在政策资源方面具有一定优势。
(三)平台管理团队情况

平台官网显示了5位高管信息,具体内容如上图,平台重点展示了其职位、学历背景、工作背景和个人优势。据天眼的研究,健康网贷平台的高管成员构成一般包括“金融+互联网运营+计算机技术开发+财务+法律”5方面人才,另外,鉴于网贷第三方金融服务平台地位,平台应以金融和风险控制背景的人才为基础进行搭建。民投金服高管均拥有高学历背景,从学习专业和从业经验两方面来看,以上5位高管基本满足健康网贷平台的高管需求,人才构成较为合理。
二、产品与投资体验
(一)产品
目前,民投金服官网的理财产品种类主要有“新手专享”、“优选散标”和“优选合投”。其中,“新手专享”仅适用于注册民投金服的新用户;“优选散标”是平台为用户提供的网络借贷撮合服务,根据资产不同,优选散标下又分为车抵贷和银票直投2类产品;“优选合投”是实时撮合债权转让的批量投资工具;用户授权后将资金一次性、快速、分散投资到多个已确认选择的借款项目和债权。
1.出借流程

2.产品比较

【注】民投金服车贷类资产起息日期从售罄日当天算起,银票类资产是售罄日+1天算起(详情见标的项目详情)
无论是“新手专享”、“优选散标”还是“优选合投”,民投金服投资标的的底层资产分别为票据贷(银行承兑汇票)或车抵贷,均有足值抵/质押物作为还款保障。其中银行承兑汇票由合作银行托管,到期由承兑银行无条件承兑;车抵贷业务以车辆作为抵/质押物,如借款人不能及时还款,将由合作的二手车商按照协议价格收车。
投资期限丰富,民投金服的3款产品满足了不同投资人的投资需求。新手专享投资期限通常在100天以内;1-3个月的优选散标,满足了投资人的短期投资需求,12-24个月的优选散标满足了投资人长期的投资需求;优选合投无固定期限;同时,为了满足了投资人资金流动性和灵活性的需求,平台部分投资标的持有3个月支持债权转让。
历史年化收益率与行业水平持平。目前,民投金服的新手专享历史年化收益率在10%或13%左右,优选散标1月标历史年化收益7%,3月标8%,12月标10%,18月标11%,24月标12%,优选合投历史年化收益5.9%。天眼研究院数据显示,网贷行业平均综合利率为9.46%,民投金服投资产品的综合收益率与行业水平基本持平。
理财门槛较低,新手专享和优选理财100元即可起投,优选合投只需要1元即可参与投资,一般投资满标后次日开始计息,根据标的不同,分别采用等额本息、先息后本或到期还本付息的还款方式,提现小于10万、大于10万且在当日14时前提交申请的当日审核,大于10万且在14时后提交申请的次日审核。
3.收费标准

至2017年12月31日,民投金服暂不收取管理费、充值费和债权转让服务费。每个用户每月可享受免费提现1次(根据投资人会员等级最多提供每月4次免手续费提现),但提现金额需在100元以上;超过免费提现次数后,平台向用户收取2元/笔的提现手续费。
(二)投资体验
目前,民投金服的投资理财产品主要有“新手专享”、“优选散标”和“优选合投”三款,通过实际操作体验得到以下几点体会:
(1)新手福利较好。新注册用户可以领取多张金额共计999元的现金券,根据不同的投资门槛可以抵扣使用。新手专享标的的期限普遍在3个月左右,历史年化利率在10%或13%,收益高于同期限的优选散标。且投资上限较高(2万或50万),投资人可以赚取更多收益。
(2)标的丰富,活跃度一般。在优选理财专区,通常会有数个标的可供用户投资,不会出现一标难求的情况,可见平台资产较为丰富,基本满足平台用户的投资需求。但是平台的活跃度不太尽如人意,满标时间较长,但基本可以控制在1天之内,部分标的跨越至次日满标,平均售罄时间9.95小时。
(3)投资成本低。目前,民投金服仅向用户收取2元/笔的提现手续费,并向用户提供每月1次提现金额在100元以上的免费提现机会,其它的管理费、充值费和转让服务费全部免费,降低了用户的投资成本。
(4)投资标的信息披露较为详细。披露信息包括:借款人身份信息、年收入情况、车辆外观、行驶里程、评估价格、银行承兑汇票、承兑银行等。其中图片资料较为直观,但打码严重。
(5)民投金服的投资标的均有足值抵/质押物作为还款保障,保障性较好。
三、信息披露评价
2017年10月17日,中国互联网金融协会正式发布了《互联网金融信息披露个体网络借贷》团体标准,较去年10月发布的《征求意见稿》,信息披露项增加至126项,比原标准增加了30项,其中,强制性披露项由原来的65项增加至109项,鼓励性披露项由原来的31项减少至17项。鉴于此,网贷平台合规化发展将趋于严格,平台发展压力加大。
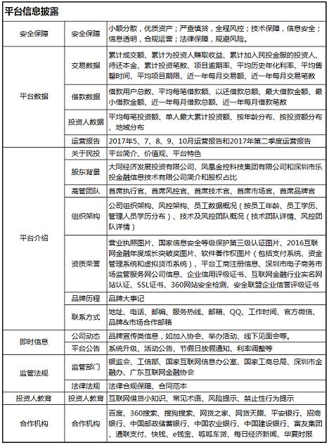
本节主要就民投金服官网披露的平台信息和产品信息进行评价,通过整理,具体披露内容如下表:


由上表可见,官网较为详细的展示了平台信息和产品信息,对于投资人较为关注的信息如平台运营数据、平台资质、联系方式、借款人信息等都做了明确说明,另外,官网和官微信息更新较为及时,投资者可及时了解公司动向。
四、合规性评价
自去年8月发布暂行办法以来,合规性发展一直引导着网贷平台的调整方向,优质平台顺应政策要求适时整改,一些合规性较差或合规化成本过高的平台则纷纷转型或退出,一年多时间,行业格局变动较大。从合规发展角度,我们来看看民投金服做了哪些调整:
(1)严格按照相关限额标准,控制借款额度。目前,平台的网贷业务分为针对企业的银票直投业务和针对个人的车抵贷业务,通过对平台近三个月(2017年9月1日至12月4日)137个车抵贷标的金额进行统计发现,标的额度均在20万元以内,且一半以上在10万元以内;通过对平台截止12月4日的所以银票直投标的金额进行统计发现,标的额度多集中在50万元及以下;可见,平台顺应政策要求,严格进行额度限制,另外,两类网贷业务均有抵押物,保障性较好。


(2)完成资金存管。据官网公布,平台已于2017年10月20日正式上线平安银行资金存管,自此,用户资金与平台运营分离,用户资金得到更好保障。
(3)拥有明确的收费标准,体现中介职能。充值,提现、债权转让等设置了明确的收费标准,明确了平台作为网贷中介服务的职能。
(4)2017年4月6日,民投金服通过了“国家信息安全等级保护第三级测评”。
五、投资人服务
目前,民投金服累计有14.73万理财用户,累计为投资人赚取收益828.52万元。日常,平台主要通过电话客服、在线客服、微信公众号、邮箱和官方投资交流群与投资人保持联系。同时,民投金服会通过官网信息披露专栏的公司动态中,发布平台公告和近期的媒体的有关报道,使投资人及时了解公司动态。但是,民投金服缺少与投资人的面对面交流,建议开展一些线下交流活动或投资者教育活动等,给投资人更多了解的机会。
六、总结
(1)在监管趋严的形势下,民投金服的实力不断增强,并成为国资二级控股平台,实缴注册资本已从最初的1000万元增至1.5亿元人民币,同时未来还将借力国资大股东获得一定的政策资源优势。
(2)平台交易规模大幅提高,民投金服2017年前10个月,平台交易总额为5.92亿元,环比增长25.41%,占平台上线以来的累计交易额的74.28%,可见,其已进入快速发展阶段。
(3)合规进展有序进行,民投金服定位于网贷中介,16年11月获得17项软件著作权,今年4月通过了“国家信息安全等级保护第三级测评”,8月上线电子签章,10月上线了平安银行资金存管,并坚持小额分散的原则,不断发力汽车金融领域,独家合作资产端线下门店已达10家。
(4)民投金服的底层资产均有足值抵/质押物作为还款保障,当投资人无法按时还款时,合作机构会进行资产处置。但不排除存在政策法律风险、操作风险、信用/道德风险等。
(5)平台活跃度表现欠佳,投资标的的平均售罄时间为9.95小时,部分标的需要次日满标,一定程度上降低了投资人的资金使用效率。