我是小编尊帝帝
上期讲了红爷帝血弑天,这期给大家介绍白爷剑神一些玩法。说道剑神这个职业虽然在这个版本很弱,勇士也给他起了《吊爆兵》的称号。但依旧抵挡不了大家对这个职业喜爱热爱。在DNF最热门职业要是剑神说第二没人敢说第一把!
1.加点推荐


猛龙和大破军二选一,看个人喜好。为了续航流心 升 跃一定要点满,剑魂进图加流心加暴击所以 暴击可以根据自己多少来加点。
2 换装搭配思路
核心buff:破极兵刃。可学10级,最多堆到20级。增加全技能伤害,本次改版后,对普通攻击同样生效。

等级装备推荐由于远古遗愿的价格昂贵,对于非顶端玩家可选择等级*器武**替代

普通换装举例
(注意勾选技能√)

完美换装举例
(注意勾选技能√)

在这里小编推荐大家不能完美换装20级 推荐大家散搭20级换装。
3.装备搭配
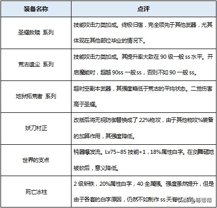
*器武**选着首选圣耀系列

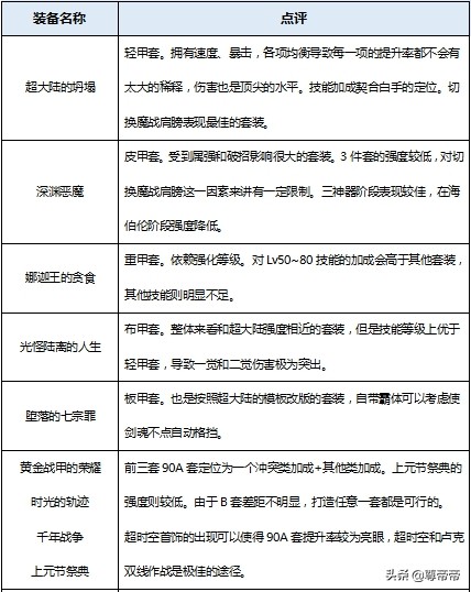
防具装备,不是土豪。只能选这本命甲 也就是万世套。

4.打造(个人打造)
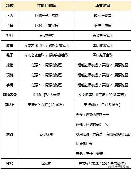
附魔

装扮

徽章

工会勋章
勋章名称:完美的守护图腾勋章
属性:物理攻击力+20,力量+48
守护珠选择:对应属性强化;攻击速度;移动速度;物理暴击率
宠物、宠物附魔
宠物:2018春节宠物(兽人)/2016年春节宠物(三国)
附魔:对应属性强化+14
光环:春节国庆都可以
5.职业玩法及技巧分享
(流心连击体系):

1 辅助能力都被定在25%,剑魂的暴伤辅助能力竞争对手不多,熟人团进团难度不大。一二觉的强控在卢克boss时有良好的输出环境。
2当前版本,优先顺序:光剑>钝器、短剑、巨剑>太刀。由于强化改版,光剑的低物攻劣势不再明显,本次改版,还不在需要事先感电,对于直接的瞬斩和一觉而已,提升相当大。钝器砍了剑舞的砸地,回到了中规中矩的地位。太刀目前劣势明显。短剑更大意义还是在于范*攻围**击。钝器和巨剑仍然属于爆发*器武**,钝器有较强的流程性,巨剑伤害则高出一点点
3对于自己是增加技能伤害的。把这个技能拆分成新的技能或许更容易理解。新斩铁的暴伤,自身的斩铁无效,但是并不影响剑魂吃其他职业的暴伤辅助。但是剑魂对剑魂的加成只有开始的一段,在吃到队友剑魂的暴伤后,会给怪物挂上自己的暴伤buff导致自己下一段吃不到。如果能保持两个剑魂的攻击频率是最好的,当然这个还是随缘了。
4剑魂主力技能剑舞、一觉和二觉的输出速度相对较慢,单段技能大小拔刀的伤害由于偏低,在boss战中很难表现出瞬间秒杀的景象。小技能流心跃、升的表现相对亮眼,cd短伤害高
5二觉的柔化,很多小伙伴们初玩剑魂的时候会发现,施放二觉的时候速度很慢,不注意还会被怪物打断技能(组队的时候被队友看到,那就相当尴尬了),要知道在施放二觉之前,是可以先施放上挑或者里.鬼剑术来柔化二觉的(可以缩短二觉的施放时间),这样就不会陷入僵直,能够取消二觉的后摇,从而可以尽量的避免被打断。伤害不够的情况下可以不直接再次施放二觉,可以利用二觉来增加输出,特定的怪物需要直接吊起来的那就直接吊吧!
6幻影剑舞可以通过狂按X键来增加速度和斩击次数,在技能快结束的时候可以切换钝器捶地收尾(伤害最大),也可能切换短剑增加剑气伤害
以上就是小编为大家带来打本期剑神解说 都是个人心德,有不足的欢迎大家留言发表看法。有喜欢的勇士点赞收藏!大家期待下期小编为大家解说什么职业呢?大家可以留言。
最后小编送上镇楼图 祝大家早日毕业
