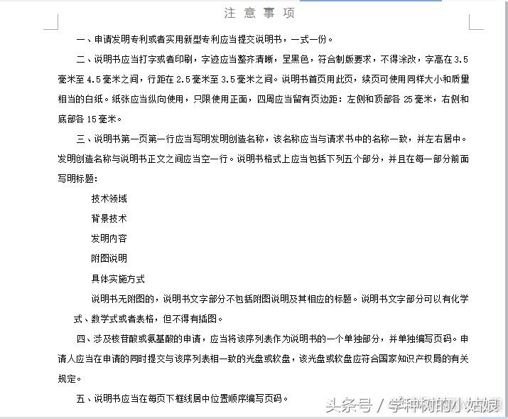
1、进入中华人民共和国国家知识产权局http://www.sipo.gov.cn。

2、*载下**110101发明专利请求书,100001权利要求书,100002说明书,100003说明书附图,100004说明书摘要,100005摘要附图。如果没有图片的,可以不用*载下**说明书附图和摘要附图。

一般的专利需要*载下**的表格。

注:*载下**的每一个文档的最后一页都有注意事项,即每个文档的写法要求!!!!!!
例如打开说明书,第二页则为注意事项。下面为说明书注意事项截图:

小编在网上下了一个郭泗亭,张淼,邓丽丽发明的高枝剪的专利来具体描述该如何写专利。(随便挑的)
1说明书摘要
说明书摘要写法如下

2摘要附图。
摘要附图示例如下(摘要附图只能有一张图片)

注:摘要附图只放有一张图片,需从说明书附图里选最能说明问题的那张。
3权利要求书
权利要求书写法如下。

权力要求书需要写明你的发明专利所划的范围。
4专利说明书。
专利说明书示例。

说明书相当重要,也是描述文字最多的部分,具体写的包括的内容如下:

这是说明书写法最需注意的地方。(其他要求在说明书的注意事项里面都有)
5说明书附图。
说明书附图示例

6填写发明专利请求书。

到这里一般的发明专利需要用的文档填写流程都讲完了。如有疑问请留言,小编会尽力解决,或者觉得小编哪里讲不对可以一起一起探讨。
喜欢的话就收藏一下吧,总有一天能用上的。
觉得有用的朋友,欢迎点赞关注啊,以后还会有更多干货分享,谢谢。