骨灰粉都关注并标星米课圈了
你还在等什么?

作者 | 坚持与改变
来源 | 米课圈
学习米课毅冰的课程,已经两年了,这段时间的进步,给我的工作和生活带来了翻天覆地的变化,所以在米课即将10周年,分享一下我的成长。
01 打破10年旧法 思维一键焕新
作为一名外贸宝妈,我从事外贸已有十余年,虽然时间长,但经验有限、思维比较固化。
未学课程之前,工作常常感觉力不从心。
比如遇到谈价格,就会束手无策,各种状况都不知道如何处理,时常陷入焦虑。
但是在学了毅冰课程一段时间之后,我的思维被重塑,跟进客户以及解决实际问题方面,我的能力大幅提高,进而自信心增强,心态也变得从容起来。
更重要的是,随着谈判水平和能力的提高, 成单率也大幅提高,收入大幅度增长 。
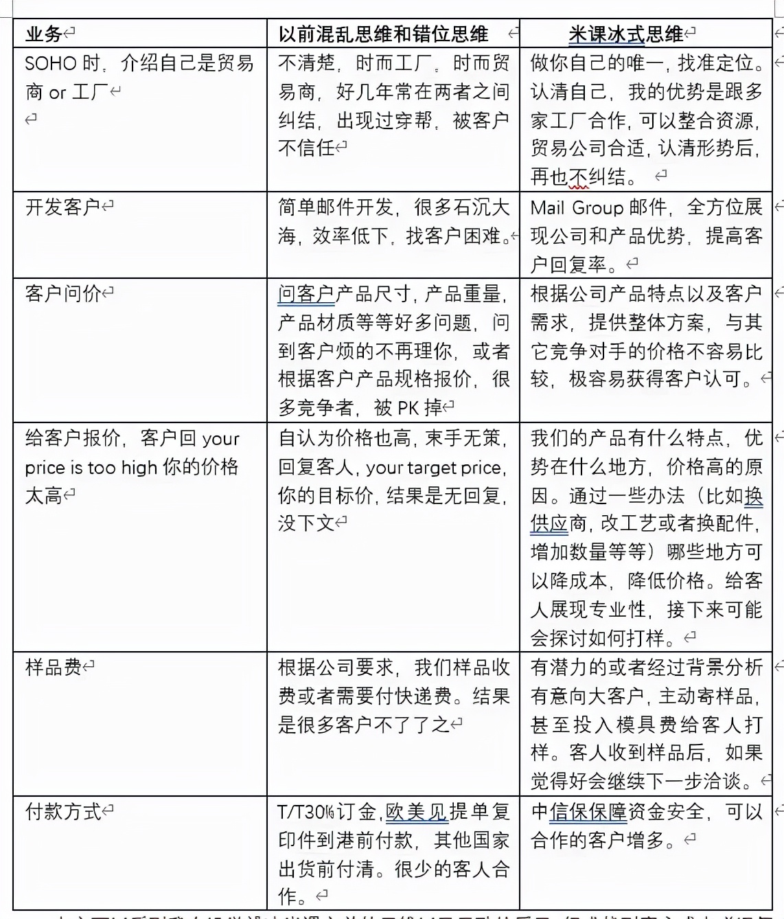
现将我以前错误的思维与学完米课后正确的思维做比较,可以更直观的展现两者的区别,以及各自导致的结果。

可以看到我在没学之前,很难找到客户,即使找到了也没办法谈下去。
但经过课程之后,现在可以很容易地跟客户交谈,寄样,锁定订单。
思维方式对人们的言行有决定性的作用,正确的思维方式有助于我们采取正确的行动,进而促使事务朝着有利于自己的方向发展,最终取得成功。
冰大把改变思维放在首位,颠覆了我长久错误的思维,教会我用正确的思维进行工作,从而改变了我。
接下来用我的亲身经历告诉大家,学习毅冰米课,用正确的思维开发联系客户,比以前更容易拿下订单。
02 从问价“死”,到开发款式
我跟一个客户S的联系,这个客户2015年开发的,但当时没学课程,不会跟进,逐步中断了联系。
2020年S客人重新联系我,在学了毅冰米课之后,根据毅冰课程里面的方法,一步一步建立起客人对我的信任。
下面是两次的经历,附上部分邮件。
1.没学课程时首次跟客人联系,报过价格之后,客人回复:

当时什么都不懂,直接回复客人,你们目标价格多少。结果再没有下文了。
2.学习课程之时,客人突然联系,发了邮件

要是以前,我会给他发个价格单,估计会继续之前的循环,报价-价格高-目标价-没下文。
学习课程之后,我会根据客人的情况,展示自己的优势,给出专业的意见、合理的方案,和客户做好需求探讨。
谈客户也是要知己知彼,仔细分析、调查客户的现有产品偏好,了解客户需要,抓住客户痛点,给客户提供解决问题的方案。
于是乎,着手浏览客人网站、Facebook和insgram的图片,了解客人现在经营产品的款式。
结果发现大部分款式陈旧,新款很少,接着又浏览了。
在做了这些基本工作之后,开始给客户发邮件,将我们的一些新款产品附在公司介绍里发给客户参考。
并且用mail group方法,随后发给他我们产品价格单,以及质量控制,专利保护等等。
因为我们行业产品款式很多,也问了他喜欢的款式,邮件如下


这次有的放矢,客人回复了他的需求提出打算开发20多款产品,需要供应商满足他们的要求。
通过工厂了解到他们是行业内top公司,以前影响力很大,对产品质量要求很高。

接下来我又给客户陆续发了一些产品,但因为我们OEM的产品比较多,只能发可以做的材质和产品颜色。

但客人不需要这些,而是需要一些专为他们做的特别的款式。

通过课程的学习,我现在知道要拿下这个品牌商,我们需要出方案,给他产品效果图,做模具,出样品,达到他的质量要求,才有可能成单。
但是我生活在河北的一个小县城,周围没有设计师,而且常年合作的工厂也没有自己的设计师。
一直以来都是国外给图,工厂生产样品,确定样品,然后生产大货。
明显我们的能力不能匹配客人的需求,陷入困难模式。
03 没设计师,我自己上!
毅冰老师说, 机会都是要靠自己去争取 ,逼自己去努力,靠自己的实力让别人刮目相看,从而去谈判争取机会。
只要是人才,在任何地方,都能找到机会脱颖而出,这根本不是问题。
我不能因为有困难就放弃,还是要拼一把。
于是在网上找设计师画外观效果图,但因为远沟通不畅,没有找到专业的人,画的效果图连我自己都看不下去,只能放弃了。
后来想到工厂周围会有设计师,这样出差去工厂呆了些日子,找了工厂附近设计师出图,但是一连出了好几个,客人都不是很满意,觉得款式不吸引人。
好像陷入绝路了,怎么办呢?
我仍然没有放弃,开始浏览学习instgram上行业内新出的流行的各种款式,把这些流行的款式放在一起每日看,终于想到新办法,就是把一些流行元素做更改放在产品方案上。
并且自己在春节工厂放假的阶段自学了NX10.0 , 每天没日没夜地学习,修图改图,看的眼睛生疼 ,最后终于画出了自己满意的外观效果图,发给客人看了之后,客人觉得很不错。
当时心里兴奋极了,快速跟工厂讨论内部构造,进入打样阶段。
同时,也做了备选方案,找了另外一家有设计能力的供应商,根据客人的偏好,设计了另外一款不同材质的产品,外观也通过了确认,这样两款产品同时打样,客人对样品充满了期待。
毅冰老师说过,一定要 注意时效性 ,所以提前跟客人解释了为他做新款,需要设计、开模具、产品保证完美也需要调试。
这样时间会就久些, 希望有耐心。
客人也能理解,愿意等我们,并且感谢我们的专业。
这次分享没有出现大单的成交,而是样品刚刚做好,这几天正要寄给客户,等待客人检验。

虽然对这个客户的开发刚刚进入样品阶段,订单还不能确定,但我已经超越了自己,不再停留在报价-价格高-问目标价-没下文的循环之中。
相信有毅冰老师在,凡事都有解决的办法。另外这次对业务的复盘,让我发现了邮件写作还是有待提高,跟很多优秀的业务员相比,我这次分享的邮件写作不是特别好。
但我已经在改变的路上,并且收获了客人暂时的认可。
对于毅冰老师,千言万语也道不尽我内心的感激之情。
接下来依然要继续学习毅冰课程,打磨自己,并且在行业内沉淀,力图更加专业。
下面晒一些订单,平时工作很忙没有晒过单。
这些成单的客户是有设计能力,不用我们出图纸的客户或者一些shops,直接购买产品的。


学习毅冰课程之后,我觉得自己正在慢慢褪去一层又一层的厚茧,不断地展现出晶莹剔透的美丽的翅膀。
读万卷书,不如行千里路,行千里路,不如阅人无数,阅人无数不如 高人指 路。
亲爱的朋友们,愿意一起去追梦的外贸小伙伴们,想提高业务水平,实现蜕变的可爱的外贸人们,有毅冰老师来教导我们,给我们指路,让我们走正确的方向,不入坑,踏踏实实进步,是我们的幸运。
大家不要犹豫,赶紧报名毅冰米课吧,字字真心,诚心推荐。