点击关注
最讲究生活品质的辣妈分享购物平台

美人儿辣妈,今日因淘推荐中式厨刀、身体乳、辅食、冰箱宝和洗衣液,生活像百科全书也像十万个为什么,总有一些未知和精彩需要我们去探究,功课组愿意做这样的探索者,把最好的、性价比最高的、最有特色的产品挑出来,为你们节省时间,节省精力,不用费太多气力就能买到称心如意的产品,让这本百科全书变得更加丰富和立体。
——————————————
今日厨具推荐
德国进口双立人Twin Point 中式厨刀

同类对比
对比条件:德国排名前3的不锈钢刀具品牌中最受达人喜欢的款式

Tips:不锈钢刀具并非“万能”防锈。请在用完之后清洗并用干布擦干,放于通风位置。为完全保全其防锈功能,切忌将茄汁以及腐蚀性汁液留于刀面太久。 总结建议
如果喜欢轻巧刀身,厚度比较薄的刀具,建议双立人,在德系中性价比最高;WMF的刀身有点重,不过全金属材质,时尚又耐用;如果你是一个刀具收藏癖或发烧友,三叉这款还是很不错的。
德国进口双立人Twin Point 中式厨刀
长按下方二维码就能买
▼
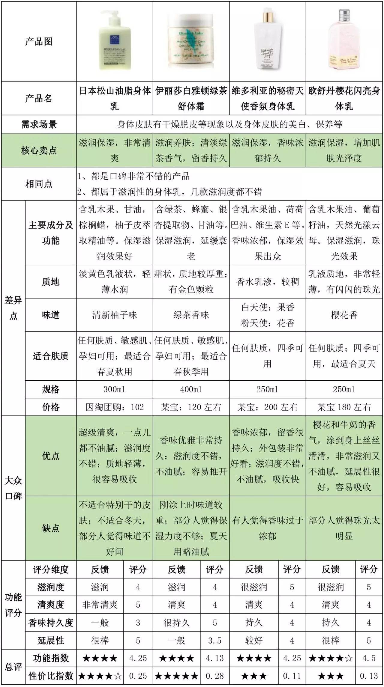
今日护肤用品推荐
日本松山油脂身体乳

同类对比

总结建议
日本松山油脂这款在日本已经风行了很久,性价比高,清新的柚子香味极其舒适,质地也非常的轻薄水润,含有氨基酸保湿成分,喜欢清爽身体乳的千万不要错过它;雅顿绿茶这款是舒缓的绿茶香气,便宜大碗,质地比较厚重,适合秋冬,一大罐特别耐用,长期用肌肤会变得细腻饱满;维多利亚的秘密香味非常浓郁非常好闻,瓶子上的小翅膀也很美腻,推荐给对香味、外貌有偏执追求的辣妈~欧舒丹樱花这款轻薄保湿,擦过后会留下微闪的珠光,增加皮肤光泽度,非常适合出门的时候用,淡淡的樱花香可以持续很久
今日宝宝辅食推荐
嘉宝1段DHA益生菌纯米米粉

同类对比

Tips:1、因为每个宝宝的个体差异,最好几个牌子都尝尝,看宝宝喜欢哪个。
2、米粉最好轮换着吃,避免对一种口味形成依赖。
总结建议
四个都是知名度非常高的牌子,质检都非常严格,安全性没得说。嘉宝的这款添加了 DHA 和益生菌,有助于宝宝大脑发育和肠胃消化,口感非常细腻,但里面含乳清蛋白,对蛋白过敏的宝宝不适用; 地球最好这个是许多宝宝的“第一口米粉”,主打有机高铁,没有任何味道,宝宝第一次吃米粉用它非常好;禧贝的这款营养成分非常全,高铁,添加有 DHA、益生菌、胆碱等,高端牌子,想营养全一点选它;喜宝这款是有机免敏米粉,如果宝宝是有湿疹之类的过敏体质,那选择这款米粉再合适不过了。
嘉宝1段DHA益生菌纯米米粉/地球最好
今日洗护用品推荐
花王高浸透EX洗衣液

同类对比

总结建议
总体来说,这四款都非常值得推荐。花王高浸透这款畅销好久了,去污效果超级强,特别是针对顽固污渍,很快速,性价比也不错哟~狮王Top持久香氛和花王玫瑰果香相似度非常高,洗后衣服都很柔软,留香也很持久,不过花王玫瑰果香的会伤手,不建议手洗;宝洁的洗衣凝珠被称为颠覆性的产品,使用非常方便,粉色和橙色的含有柔顺剂,香味浓郁,清洁度也高,还有一款是蓝色的,杀菌效果非常不错,辣妈们可以根据需求选。
以上四款产品都有团
今日家居用品推荐
wokesmart智能高效去异味冰箱宝

推荐理由
1、采用循环释放负离子的方式对冰箱内滋生的细菌等有害物质进行清理,使冰箱时刻保持洁净;
2、去除异味效果非常强,大量负离子还能够起到一定的保鲜和降解农药残留作用;
3、非常小巧,不占地方,外观简约、精致;
4、使用方法方便、智能,可*载下**app手机实时操控。

品牌背景
辣妈们应该都知道,冰箱使用一定时间后会产生异味、滋生细菌,即使经常做清洁,还是会有很多的细菌隐藏在角落里,带来一定的安全隐患。
所以,今天给大家推荐这款专门为冰箱设计的wokesmart智能冰箱宝,它利用负离子起到杀菌、除臭、延长保鲜、降解农药残留的目的。目前已获得一项国家发明专利,两项实用新型专利。

冰箱宝非常小巧,重170g,一只手就能容得下。圆柱体造型,银色铝合金外壳,磨砂处理,质感很好。

顶部的圆形按钮是开关,另一个蓝色倒三角按钮是深度杀菌模式,操作非常简单。在两个按钮之间,有一圈透明材质的呼吸灯,间断的闪烁蓝色灯光,代表冰箱宝正在工作;绿色闪烁时,代表正在充电,红色闪烁代表电量低,一般充满电能用两个多月。

放到冰箱里不可避免的会接触到水,所以上下合盖、充电口与复位键部位都采用橡胶防水。

放入冰箱图↑
手机app页面设计有一点儿粗糙,但胜在使用起来方便,能实时查看冰箱内的杀菌情况,还能通过app掌控开关。

手机app运行图↑
不少人表示有了它家里囤的活性炭什么的都积灰了~使用了几天后,就能在进行深度杀菌时看到冰箱达到了安全状态,就算特意在冰箱中放入味道强烈的食物,一两天后,异味也就能完全消散~有这样一款智能冰箱的管家,除异味、杀菌、延长保鲜,价钱还不贵,还不快囤一个试试~

上节课被选中的求团名单
@爱我所爱:儿童吸管保温杯,天冷急需,求团~
@鲁西西:RM*粉K**底霜
@陶陶:小儿退热贴、德国小儿退烧药品
这三位小伙伴各获得10元优惠券1张!
请在后台联系我们为您发券