其实,这才是搞定熊孩子的正确姿势!

#奇葩问# 第75辑
(文/李贝贝)
马上就要出正月了,大家都该上班的上班、该上课的上课了吧?看到你们都这么忙我就放心了(笑)~因为你们终于可以躲开亲戚家、邻居家、朋友家的熊孩子的骚扰啦!
寒假在家的小编我,可是饱受小外甥的摧残,不只一次仰天长叹:“天啊,谁来替我收了这个熊孩子!”
熊孩子到底有多熊?
2017年6月,上海宝山某高档小区的停车库遭到“洗劫”,十几辆豪车被划伤。该“团伙”眼光“毒”道,下手专挑豪车——多辆豪华轿车都被留下划痕或字迹。保安查过监控,却惊奇地发现,原来这群“划车贼”竟是三个十二、三岁的孩子。此新闻一出,更是引起网民们的热议。

图源:参考资料[2]
一名网友评论说:“都十二、三岁这么大的孩子了,连这点事都不懂?”
其后一网友跟帖评论说:“都已经十二、三岁了,算是少年了,不是小孩子了。”
更有网友俏皮地回复说:“他们都还是孩子吖,千万不要放过他们……!”
不难发现,在这次的事件中,舆论风向竟然出奇的一致——所有的人都在讨伐熊孩子。十二、三岁的孩子,再拿“年龄小、不懂事”当借口显然不是很合适。不少看热闹不嫌事大的网友也在猜测这事之后,这些孩子会怎样,是打一顿还是打一顿还是打一顿呢?
除此之外,还有一系列的熊孩子作死事件:“嫌施工吵割断工人安全绳”“无聊玩起高空抛物砸死路过准新娘”“拆表姐3万手办家长只肯赔500元”……这些事件的发生令人唏嘘,而现实生活中,几乎每个人都被熊孩子折腾得有苦说不出。
家里来了一个小孩子=你的所有物品都被他享有一切优先权!想玩想摔你都无可奈何,最后皆以一句“小孩子不懂事,让着点他”收场。而你,一旦反抗就会被冠以“不懂事、不懂尊老爱幼”的大高帽子。这也让不少人倍感委屈:“凭啥了?谁还不是个宝宝?”

图源:微信Let's go Sadayuki表情包
针对这些来家里做客的熊孩子,各路网友不断支招,比如说在他闹腾的时候拎着衣领扔到门外,比如趁着大人不在暴打一顿,比如他哭的时候你比他哭得更大声……但这些方法真的能奏效吗?
客官你别急~待我给你细细道来~
熊孩子的基本行为模式
要解决问题,我们首先要发现问题。因此我们要知道,熊孩子之所以“熊”的原因是什么。
在此之前,我们要先了解,到底什么是“熊孩子”。
根据大家对熊孩子的表述,小编认为常见的熊孩子有这几种表现类型:
1、粘人型
这种宝宝的讨厌指数最低,但是有时候也很烦人,比如非缠着你和他玩给他讲故事唱歌什么的,或者你去哪他都跟着,你干什么他都要看着你,你不让跟着或者你不搭理他,他就哭或者告状。
2、手欠型
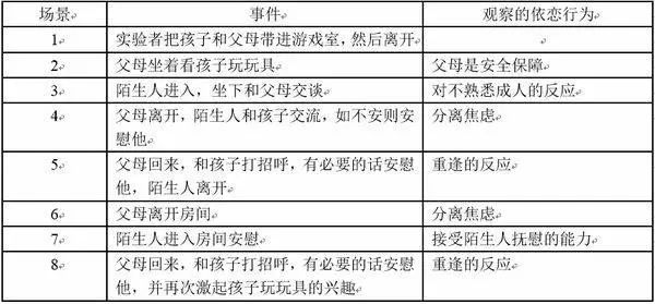
不管是谁的东西,不管多贵,都要玩(这种玩不是一般意义上的玩,是那种把纪梵希小羊皮画得满家的墙上玻璃上镜子上都是的那种“玩”),而且是只要玩腻了或者生气了就乱扔乱摔甚至拆了。3、无理取闹型一丁点委屈都受不了,只要话说重一点点,立马就翻脸开始撒泼,想干什么只要你说不行,就开始哭。而上述的小编自己总结的熊孩子类型其实都和儿童的依恋类型有关。1978年美国心理学家Ainsworth采用陌生情境技术对婴儿的依恋类型进行了研究。实验流程大致如下图所示:
最终他们将婴儿依恋分为了三类:
①安全型
这类婴儿与父母一起在陌生环境里的时候,可以玩得很放松,对陌生人也很友善,感觉安全;父母离开会有一些苦恼,但是可以很快在陌生人安慰下,平静下来;父母回来会找父母要抱抱,然后不一会儿就又会去自己玩。
这类婴儿长大后很少有熊孩子,而相比之下,以下两种不安全型依恋的孩子就很容易成为所谓的熊孩子了。②不安全型——回避型
这类婴儿对父母在不在场都无所谓,父母离开没有什么反应,父母回来可能会有短暂的欢迎,但是很短。
③不安全型——反抗型
这类婴儿在父母离开的时候表现出强烈的不安,任何一次短暂的分离都会引起大喊大叫,但是等父母回来的时候,孩子会表现得很矛盾,既寻求与父母接触又反抗与父母接触。
“熊孩子”是怎么来的?
从心理学角度分析,个人行为习惯的养成主要受下列几个方面影响:
1、先天遗传
说起来有些不可思议,但我们每个人确确实实是被这23对、也就是46条染色体控制着。受影响的不单单是我们的样貌、身形、天赋,还有我们的行为模式。然而很遗憾,到目前为止,我们还没能找到有效改变活体生物基因的方法。不过,我们也不必那么悲观,因为总归还有一些可以改变的空间,那便是后天的环境和教育。
2、后天的环境和教育
“熊孩子”的年龄范围并没有一个准确的定义,通常是学龄期左右的孩子(五、六岁比较常见,最大到十一、二岁左右)。
对于一般的孩子来说,后天的环境大致有两种:家庭环境和学校环境,教育也应当相应地分为家庭教育和学校教育。
相对于家庭教育来说,学校教育针对性更小,更注重理论知识和学习能力的培养。不论是国内还是国外,通常同一个班级的学生性格迥异。
中国家庭教育专委会副理事长卢勤在给崔振邦的《给父母和教师的100条建议》一书所作的序中这样说道:“教育始于家庭。在很长一段时间,人们一直以为教育是学校的事、老师的事。现在人们的理念发生了变化,从培养孩子全面发展的角度上看,家庭教育对孩子的成长是绝对重要、不可替代的。”而著名教育专家、新教育实验发起人朱永新更是为这本书题字——教育始于家庭。可见在这两种教育中,家庭教育更为重要。
熊孩子有一种相同的习惯就是哭闹,这种习惯的起源要追溯到新生儿期。婴儿当然不会表达自己的愿望,所以当他们遇到饿了或者尿了等不舒服的情况,就会通过“哭”来表达自己的需求。当婴儿一哭,主要抚养者(通常为母亲)就会知道他的需求,从而满足需求。这样的行为模式也因为其生活意义得以保留,当他们慢慢长大,还是会维持原来表达需求的方式,而不是通过正常的沟通。

图源:9号*载下**站
比如,我们经常看到小孩子为了让家长满足某个需求,就在地上打滚。其实这就和孩子幼时表达他的饥饿等生理需要一样,当他得不到满足时,就会用“哭”来表达。
这时候,如果家长因为不在乎那点钱或是心疼孩子而满足了孩子的需求,那么孩子只会更加肯定,自己的所有需求都可以通过“哭”来获取。甚至,每一次对孩子“哭”的满足,都是一种强化,只会让孩子认定这种方式的有效性。
我们再来说说学校里的那些“刺儿头”学生是怎么来的。
不知道各位还记不记得小时候自己渴望得到表扬和关注的那种心情,学会了数数或者拼音以后各种在大人面前卖弄,为的就是得到表扬和关注。
之后,那些学习成绩好的乖孩子,在大人及老师的表扬声中学习成绩越来越好,也越来越乖;而那些学习成绩不那么好的孩子,大人往往只关注他们不怎么好的成绩,一些好行为和好习惯通常被忽略;而在学校里,老师往往关注的也是那些学习好的孩子。
那成绩不好的孩子要怎样才能获得关注呢?后来他们发现,当他们行为怪异、出格的时候,就会得到前所未有的关注,于是他们开始有了各种在我们看来不好的举动,例如上课迟到、乱窜座位、上课时捣乱、和同学打架等等。
老师为了维持秩序,也常常当着其他同学的面批评他们。这实际上也是一种关注——得不到正常性关注后而求得的一种变态关注。

图源:环球网
所以你把熊孩子打一顿会怎样呢?
我们经常能看到孩子在公众场合大哭,而父母却在谩骂孩子。最后孩子越哭越凶,父母越骂越难听。但其实,在我们看不到的孩子的内心深处,他的自尊心正在受到摧残。当你用*力武**以及粗鄙的言语来解决问题时,孩子会从你身上学习到这些行为!
当你某一天听到孩子从嘴里说出一句句大人曾用来骂他的脏话时,你会不会感到羞耻呢?当有一天,孩子开始用*力武**反抗你时,你会不会感到悔恨呢?
多半人不会,他们只会和亲朋好友们抱怨:“我家孩子一点也不听(xiao)话(shun),一说他就顶嘴,还和他爸爸动手!”但这种解决问题的方式,其实是从大人身上学会的。
对!大人确实没有直接说:“来~爸(ma)爸(ma)告诉你,要酱紫……”
殊不知,孩子是天生模仿师,而行动是最好的教育。言语上的教导能听得进去的通常只有30%,剩余的70%你得做给他看——潜移默化是最好的教育!
暴打要不得,那该怎么办?
对于一个已经该懂事的孩子,我们不该鼓励他们“用哭来祈求一些不合理的愿望能得到满足”的行为,更不要强化这样的行为,而是引导孩子学会正确解决问题的方式。
对一些不合理的要求,我们要“温柔而坚决”地拒绝。对于孩子不合适的行为只需要忽视,不予理睬;这样几次以后,孩子就会慢慢明白这样解决不了问题;之后再有类似的情景,孩子就不会再采用这种没有效果的办法,这种行为就会慢慢消失。
当然在管教孩子、纠正不良行为这件事上,家长一定要做到“温柔而坚决”。不论孩子的要求有多不合理,不要暴怒,也不能因为当时有外人在、不愿意孩子哭闹,就去满足孩子不合理的要求;这样孩子才会知道不论什么情况、不论怎么做,在这件事情上都没有任何商量的余地;当孩子慢慢接受这种规则,这种不好的行为模式也会得到纠正。
当然仅仅忽视所有的不良行为不是最终的目的。塑造良好行为习惯的方法有两种:榜样作用和正向强化。
想要自己的孩子是什么样,家长就要做到什么样。想让自己的孩子懂礼貌有礼貌,家长就要将“谢谢”和“对不起”挂在嘴上;想让自己的孩子好读书、读好书,那家长在家休息时就应该更多地读书看报而不是聊微信、低头刷屏——这就是我们说的榜样作用。
而正向强化则是在让家长更多地注意到孩子所做的正确的事情,而不是一味地批评教育。我们看到的很多国外的影片——小孩在外疯玩一整天然后满身泥土的回来,父母会询问小孩这一天去哪里和谁玩了什么,然后听完小孩的回答后,他们的回复往往会有“good job”或是“sounds good”,然后让孩子冲个澡换上家居服,一家人愉快地吃饭……这里的“good”当然不是说弄一身泥土很好,而是这样的户外运动真的很棒;而更多的中国家长则是一看到这样就劈头盖脸地说“怎么又弄一身泥,你知道我工作赚钱多辛苦么,回家还得给你洗衣服bla bla……”这也是为什么现在中国的家长户外运动特别少,很多孩子一项体育运动都不擅长的原因。
我们过于关注孩子的缺点,所有的对话都是批评教育,这样的结果就是和孩子之间的距离越来越远。
曾经有一个这样的孩子,每次成绩都在全班倒数,全班40个人,他上一次38名,这次32名,你要关注的就是这上升6名的进步,而不是他一直排在倒数几位这件事。他有一个睿智的母亲,她温柔地询问自己的儿子:“你这次的考试成绩比起上次在全班进步了6名呢,这期间你做了什么努力?”

爱我你就抱抱我 图源:淘图网
美国著名婚姻家庭专家盖瑞·查普曼博士在《爱的五种语言》一书中说:“表达爱的方式有五种。”而小编的一位老师把它归结为一个顺口溜:“一说,二做,三身体接触。”
一说,是指言语肯定,是发自内心的称赞、鼓励、肯定;
二是做,有效地陪伴,如吃饭、散步、准备礼物等;有所服务,为爱的人做他希望你做的事,不是必须做,而是为爱而做。
三是身体接触,每天给爱的人一个早安吻,分别时拥抱一下。
这个不只适用于夫妻之间的爱情,更适用于亲情。
中国含蓄的文化传统让我们常常忽略了上述三种方式中的两种:我们很少和爱的人说我爱你、我欣赏你,更少有身体接触,特别是已经做父母的夫妻之间或者父女、母子之间。所以我们很少感觉到对方对自己赤裸裸的爱,却老听到对方的指责和抱怨,以至于我们都怀疑对方真的爱自己吗?
换句话说,家庭氛围会影响孩子的自信心。一个自信的、并且相信自己是被爱的孩子,是不会在意这一会儿周围人是否在关注自己,也不会介意父母夸奖别人家的孩子,更不会去试探周围人是不是爱自己;
而不确定父母是不是爱自己的孩子,则越来越怀疑,越来越不自信。他们开始试探性地故意犯错,去看看对方会不会在乎、会不会爱自己。对于这样的孩子,你不需要去批评他们,不用刻意去纠正他们的做法。事实上,他们明白对错是非,你只需要去抱抱他们,然后告诉他们不论你怎样我还是爱你的,只不过如果你更好一点我会更开心,这个时候孩子就会慢慢收起那些试探的行为,努力去做得更好,让你开心。
未完待续
希望下次见面的时候,今年遇见的令你们头疼的熊孩子都变可爱,愿宝爸宝妈的孩子都听话活泼~
孩子不“熊”就万事大吉了吗?不!不是这样的!有时候孩子太乖太懂事也不是一件好事呢!想知道为什么吗?敬请关注小编下一篇文章《“神经症”的原因竟然是太懂事?》,下次再见啦!
本期参考文献
[1]林崇德.发展心理学[M].人民教育出版社,2009
[2]搜狐新闻:小区10多辆车被刮花,监控发现两个熊孩子!父母居然这样说……
[3]腾讯看看新闻:视频|三民熊孩子“探险”地下车库多辆豪车被划伤痕累累
[4]公众号“侬好上海”:目瞪口呆!熊孩子划伤保时捷等16辆豪车,爹妈需赔数十万……
[5] 崔振邦.给父母和教师的100条建议[M].北京大学出版社,2017
[6]搜狐母婴:4种依恋类型,带给孩子4种不一样的人生
[7] 盖瑞·查普曼.爱的五种语言[M]. 王云良,[译].中国轻工业出版社,2006
题图来源:豆瓣《小鬼当家》
本期编辑团
主稿:李贝贝;审稿:夏小婷;顾问:小舞;校对:天空;题图:遗夏喵;排版:要你好看小分队