3月21日消息,德邦快递于近日斥资1.5亿成立上海德青物流有限公司,新公司的经营范围许可项目包括:道路货物运输(不含危险货物);各类工程建设活动(依法须经批准的项目,经相关部门批准后方可开展经营活动,具体经营项目以审批结果为准);一般项目:住房租赁;装卸搬运(除依法须经批准的项目外,凭营业执照依法自主开展经营活动)。
这个操作对于这段时间一直比较低调的德邦快递而言,确实是一个比较大的动作了。毕竟其他上市快递企业,不是公布年度财报及前两个月的业绩,就是上线新业务、开展云招商,动作不断,忙得不亦悦乎,而德邦快递却迟迟未有动作。
其实,进入三月份后,德邦新闻也不少。
3月11日消息,德邦快递与快递100联合宣布达成合作,通过快递100小程序、APP和官方网站等入口,为大众提供专业、靠谱的日常寄件、大件物流服务;3月10日,德邦快递全面启动“湖北始发”,助力湖北地区经济复苏……
但几天前一则“上海德邦物流有限公司被上海市邮政管理局约谈”仍然引起了行业的关注。据悉,因其违反相关规定,将酒精类货物和其他一般货物共同运输,造成一辆快递厢式货车在运输过程中起火。
不管喜忧,这些新闻都让低调的德邦快递成为关注的焦点。其中,也有不少人对其转型的现状不太看好,并持质疑的态度。其实,这样的结论未免显得过于草率,因为任何转型不是一蹴而就的,还需理性看待,给德邦快递一点时间。

01、快运到快递,转型不易
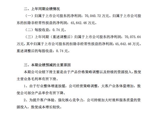
把时间线拉回至2019年,自2013 年战略转型开展快递业务,2018 年7月更名正式全面发力大件快递业务。2019年是德邦快递转型的关键一年。在这一年,从业绩上来看,最新财报显示,其2019年前三季度利润总额为1.29亿,同比下降76%;扣非后归母净利润则下降了近130%,出现了近一亿的亏损。与之对应的是,其2018年总利润8.97亿,净利润7亿。基于此,德邦股份在2020年1月22日晚间发布业绩预减公告,预计2019 年年度实现归属于上市公司股东的净利润与上年同期相比,预计减少3.16亿元到 4.55亿元,同比减少 45%到65%。

在关键转型的这一年,德邦快递高层变得也比较频繁。德邦副总经理黄华波、公司董事兼副总经理韩永彦,以及副总经理、财务负责人单剑林相继离职。相较于其他上市快递企业而言,德邦的人事变动还是比较大的。
不过也应看到德邦快递转型之后的成就。数据显示,截至2019年6月30日,德邦快递乡镇覆盖率94%,2019年上半年和2019年前三季度德邦快递的快递收入分别为66.77亿元、103.24亿元,分别同比增长49.86%和38.24%。同样,德邦在2019年也动作不断,比如在4月份与中国联通在北京签署战略合作仪式,双方将充分利用中国联通在云网一体、大数据、物联网、5G通讯等领域的优势,推进新技术在快递物流场景下的应用。在6月份斥资22亿成立了3家供应链公司,即天津德基物流管理有限公司、成都德基供应链管理有限公司、宁波德基供应链管理有限公司……
02、利润下滑 遭受质疑
德邦快递的转型进展虽不那么顺利,但依然在艰难中毅然决然地前行。对于《2019年年度业绩预减公告》中提到的“2019年年度实现归属于上市公司股东的扣除非经常性损益的净利润与上年同期(法定披露数据)相比,预计减少35,721.77万元到44,569.91万元,同比减少78%到98%”这一说法,德邦快递方面认为,主要是由于产品价格策略调整以及持续的资源投入,致使主营业务毛利率有所下滑。其中体现在两个方面,一是由于行业整体增速放缓,德邦快递经营策略调整,大客户业务体量增加,致使部分产品单价有所下降;二是为提升客户体验、强化核心竞争力,德邦快递持续加大时效和服务质量的资源投入,致使成本增长较快。

换而言之,德邦目前所做的事情是为未来几年做铺垫,而不是短期要获得什么,2018年只是简单的转型的试水,2019年进行了规模投入,规模的投入都是硬性成本,还有运营成本,要保证时间拐点,看中长期的回报,而不是短期的利润。
但当下面对净利润低下甚至亏损的现状,德邦快递的资金链是否充足也成为了业界关注的重点。毕竟,目前受疫情影响,不少企业都在大力地进行融资。对此,德邦快递显得十分有自信。在日前回应相关媒体采访时明确表示,资金状况目前足以支撑公司现阶段的发展,且此前,就已经为2020年的发展进行了资金拓展。
然而,快递市场的激烈化竞争对德邦快递的资金链考验再次加码。通过规模化运作,降低单件运输成本已经成为一线快递企业的“制胜法宝”,而这一关键点便在于规模。如顺丰通过“电商特惠件”以及多元化举措将自己的业务量逐步推向“疯涨”的态势——2019年10月、11月、12月涨幅连续3个月超过47%,其中12月更是达到57.84%增速,今年1月、2月业务量增速分别为40.45%、118.89%,进而提升市场占有率。
显然,当下德邦快递的处境不太乐观。其在2019年半年报中也承认,德邦快递当前快递整体单量相对同行偏小,因此公司当前主要战略方向仍然是尽力提高快递业务量,增加市场份额,使分摊到单个包裹上的成本得到有效控制。
换言之,与一线快递企业相比,德邦快递存在不小的差距。仅从营业收入方面看,2019年前三季度,德邦快递营业收入为184.47亿,其中,快递业务收入为103.24亿元。而圆通快递、申通快递、韵达快递、顺丰快递2019年前三季度的营业收入分别为216.16亿元、156.56亿元、242.53亿元、787.70亿元。因此,想要通过增加份额,从竞争激烈的快递市场中分一杯羹,恐怕这个痛苦的过程还会持续一段时间。
03、快运与快递运作模式不能混为一谈
因此,有业内专家认为,德邦快递业绩下滑既有大环境的因素,也是换道期的一个过程。德邦快递在快运和快递两大支柱业务上,快运是德邦的基石支柱,既面临顺丰、中通等跨界加码的挑战,也面临包括壹米滴答、德坤等新模式上行的冲击。快递是德邦的跨界支柱,但快递市场当前仍处于价格消耗战,且通达系企业边打隐形价格战,边转道数字物流,这对还没有占据快递主渠道的德邦来说,需要进行战略忍耐,且要更多地借助资本杠杆。
快递专业人士徐勇则持有不同的观点。在接受本刊记者采访时,他表示,德邦快递的优秀是不可否认的,近来投诉较多和利润降低,其根本原因在于其底层逻辑的关系还没有完全理顺。德邦物流改为德邦快递背后,真实的诉求是将零担物流“快递化”。“快递化”具有的门到门、限时服务和增值服务三个特征,也是现代物流的发展趋势。
从快运与快递的运作模式上分析,相对来说,快递的作业标准高于零担物流。从政府监管的角度看,快运的监管少而运作粗放,快递的监管多且运作精细。其实,由细到粗易,由粗到细难。德邦物流现有的零担物流业务走入监管规则不一样的误区,换而言之,德邦物流放弃了零担物流的监管规则进入了快递的监管范畴,等于进入更高的监管层级,而零担物流的运营模式不适合快递的监管规则,这对于德邦快递来说是极为不利的,容易产生投诉的现象。以联邦快递和联合包裹公司为例,二者均将小件快递和零担物流分开运营,主要原因就在于运营模式难以兼容。如果德邦快递要进入电商快递,必须将现有的零担物流进行拆分运营。还有一个原因是,德邦快递是上市公司、公众公司,一旦快递服务出现很小的缺口都会被放大,直接影响公司的声誉。

此外,徐勇还认为,自营模式也是德邦快递业绩下滑的一个因素。不可否认,直营模式有着巨大的优势。如统一管理、统一标准、统一协调、资源共享等,特别是能保障高品质的服务。但其运营的管理成本明显高于加盟模式。较高的运营成本对应的市场定位应该是高端的大客户,只有这样才能提升价格以保证营收盈余。但是,在高端市场上零担物流业务量有限,难以支撑每年的业务增长。中低端市场虽大,却又面临的严重的同质化竞争的格局。因此,德邦快递要想在快递物流市场上保有成本上的竞争力,采取加盟制是一个有效的选择。因为从经营风险的角度看,加盟商可以全权处理各种投诉,还可以分流总部(特许商)的经营风险。综上,自营模式的运营使得德邦快递在同质化竞争的市场上,其优势难以体现。
在避免人才流失的话题上,一位不愿具名的业内人士表示,德邦快递不断有高管离职,说明企业缺乏黏性,留住人才的制度还可以做得更好。因为企业之间的竞争,归根到底就是人才与人才之间的竞争。“要扭转这种被动的局面,其董事长崔维星应该带头转变用人观念,完善用人制度,真正落实到位。”该业内人士说。
不可否认,快递市场已经步入以“资本+技术”为核心驱动服务的双重竞争,而不是单纯的口碑或商业模式等。在物流数字化大环境下,主河道的流量规模及深度生态协同至关重要。目前通达系和百世、苏宁物流、京东物流基本占据电商物流的主渠道,德邦快递要实现突围,除必要的资本支持外,还需要与包括阿里、京东这样超级生态圈型的平台企业深度联动。
的确,不管是中国的快递市场亦或是快运市场,均要求公司公司有货源,否则很难生存下去。对于德邦转型,徐勇更进一步地谈到了对物流企业运行的五个关键点。一是要理顺专业化和多元化之间的关系,将快递业务与零担物流进行剥离,不要强行做兼容性的尝试,并建议可以采用在集团公司旗下成立快递和快运两个专业性的子公司分别运营。二是要理顺成本导向原则和服务导向之间的关系,增长产品线。需明确,以服务为导向的定位,主要以营利为主;以成本为导向的定位,主要以市场占有率为主。三是要选择自营模式+加盟模式+代理模式,增强市场竞争力。四是鉴于我国零担物流的产业集中度较低,同质化竞争严重持续时间较长。因此,选择兼并重组也是一个“柳暗花明”的战略。五是要调整人才结构。建议一线基层网点快递小哥和操作人员使用初中和高中学历,管理人员使用高中和专科。区域管理人员使用专科和本科。总部使用本科、硕士,以本科为主。裁减不能对运营起支持作用的部门和人员。
不管是快运业,抑或是快递业,甚至是放大到整个物流业,转型一直是近几年大热的高频词汇,转型的企业自然是备受业界关注,特别是对于上市企业而言,不仅受到多方的监管,同时也肩负着重大的社会责任。
来源:物流时代周刊,转载需联系授权。