今天简单说下浦发的信用卡体系和值得推荐的卡种。

浦发这家银行属性奇特,让人很是琢磨不透,猴性十足,所以被戏称为“猴子行”,我们从浦发发行的一些信用卡就能看的出来,一会给大家分析!
浦发这么多年发行了几十的卡种,也有自己的一套体系。

具体我也没统计过,反正肯定是不过百,算上一个卡种换N多名字出N多卡板,我估计也才80-90张而已。在浦发出道耍猴之前,“白金”是个高大上的词汇,当时在大部分人眼里,白金=高额度好权益,但是,只有浦发独树旗帜,发了N张这种无节操的白金卡比如什么梦白金、简约白,各种乱七八糟的一大堆,虽然叫白金,但有名无实,起批额度居然能是2K,很多人拿到浦发白金卡只有几K额度,甚至喜提浦发2K的朋友一大把,很多人都感觉被浦发给戏耍了!至此,浦发“耍猴一哥”的名号实锤!
但话说回来,浦发高端卡这块做的还是不错的,耳熟能详知名度最高的就是浦发AE白,浦发也是靠高端卡拿下了一片江山!
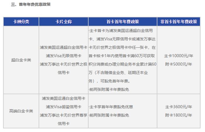
浦发信用卡年费标准:

信用卡级别:普卡/简约金卡、金卡/简约白金卡、标准白金卡、高端白金、超白金。其中商旅类有单独年费政策和级别,商旅金/简约白金、商旅高端白金卡类。
其中高端白金卡、超白金卡在2020年核卡的有年费优惠政策,具体看图!


细说下值得推荐的卡片:
一大堆起批2K的白金卡我就不一一列举了,什么简约白、梦卡、尊尚白等,有些有点权益的基本上都有刚性年费,所以没什么看头,拿下也是为了浦发的一些活动,所以自行选择就不推荐了!

值得拿下卡种如下:
一、浦发美国运通白金卡(AE白)

浦发AE白,跌落神坛的神卡,权益被一削再削!
年费3600元,首年免年费,次年起用20万分兑换年费。额度10-50万。
权益:
1、每年7次龙腾机场贵宾厅;
2、每年5次境内机场接送机;
3、每月消费金融排名前500名的客户用5万积分兑换星级酒店住宿权益一晚;
4、全球医疗救援服务;
5、自助餐买一送一;
6、12:1兑换航空里程最多2/12万里程。
官方推倒条件:
税后年入40万;存250万3个月;本行优质客户存125万6个月;也可网申碰瓷,反正很多人额度达标申二卡下卡。不过最近卡的很严很少看到人下卡了!
一张能免年费的高度卡,虽不如之前,但权益依旧是不错的。
二、浦发美国运通超白

相当于AE白升级版!
年费1万元,可用60万积分或60万分期抵扣。
额度30万起。
权益:
1、送PP卡,不限次数全球机场贵宾室待遇,每次可带3人。
2、送4晚星级酒店或者2晚“高阶酒店”。
3、享受全球医疗紧急救援。/
4、接送机:境内8次,境外4次。
5、私人管家订制:优先安排你去法国酒庄、伦敦/荷兰/纽约时装周等装逼之旅。
6、星级酒店买一送一。每月10次酒店健身。
7、每月送6张电影票。
8、全年最多6次境外消费返现10%礼遇
9、里程。积分可按10:1兑换各航司里程,最多30/80万里程。
10、各种保险:交通意外险、境外旅游保险,靠浦飞航延险
官方推倒条件:
在浦发开户满6个月,最近3个月的月均净资产达375万且时点资产不低于188万;或最近3个月税后收入达10万/月,可推倒超级白金。
权益很好,但是异常难申请的一张卡!
三、航空联名卡
浦发的航空联名卡就2个卡种,一个东航一个新出的吉祥航空。
1、东航浦发联名卡

年费:
白金1500元(刚性);钛金360元(刚性);金卡免年费。
权益:
1、白金卡6点机场贵宾室服务点数;
2、里程兑换。
白金10:1,下卡交易满5k,送3k东航里程;
钛金14:1,下卡交易满3k,送2k东航里程;
金卡15:1,下卡交易满2k,送1k东航里程。
2、吉祥航空联名信用卡


新出不久的一个卡种,运通组织发行的人民币卡有2个版本:悦享版和尊享版。
尊享版:主卡年费1500元/年,附属卡750元/年, 刚性;
新户礼:
● 100吉祥航空积分,中免cdf会员购买权益;
● 吉祥航空银行或福卡会员获得 “一飞升金”礼遇 ;
● 单笔消费199元获 2张100元国内机票抵扣券 ;
● 累计消费满888元,获国内通用升舱权益一份 。
● 吉祥航空上海地区 机场贵宾礼遇(公务舱柜台值机、优先行李托运、优先座位候补);
以上权益都需在核卡60天内消费完成。
悦享版:主卡年费360元/年、首年免年费,消费6笔免次年年费。
新户礼:
● 吉祥航空熊猫公仔;
● 5个吉祥航空定级航段;
活动达标的浦发银行吉祥航空联名信用卡(悦享版)持卡人的吉祥航空会员账户(不限会员等级),可一次性获得吉祥航空5个定级航段。每位持卡人限一次。
积分兑换 里程 规则:

积分兑换上限:尊享版10000点/年,悦享版5000点/年。
适合经常乘坐吉祥航空的朋友!
四、浦发万事达卡 无价 世界尊享卡

蓝卡。额度5万起,首年免年费,次年年费3600元,可用20万积分抵扣。
首卡额度大于5万的卡友可以选择去推倒此卡。
权益:
1、境外消费返现,最高36%。
境外消费返1%,上不封顶,无名额限制。每三个自然月线下交易累计交易金额达30000元人民币,超额部分交易返现10%,每三个月封顶5000元,无名额限制。参与指定路线吃喝玩乐,最高返25%。
2、消费满3万元即送IHG优悦会白金会籍和2万优悦会积分。
3、消费满/8万即送一张境外往返经济舱机票。
4、送全球LoungeKey机场贵宾室待遇3次。
5、有条件按12:1兑换最多2/12万里程。
五、浦发万事达卡无价世界之极

黑卡。额度30万起,年费1万元,可用60万积分或60万分期抵扣。
权益:
1、境外消费返现,最高36%。
境外消费返1%,上不封顶,无名额限制。每三个自然月线下交易累计交易金额达30000元人民币,超额部分交易返现10%,每三个月封顶5000元,无名额限制。参与指定路线吃喝玩乐,最高返25%。
2、消费满8次即IHG送优悦会至悦精英会籍。
3、境内外机场接送各4次。
4、不限次数全球LoungeKey机场贵宾室待遇,每次可带3人。
5、有条件按10:1兑换最多30/80万里程。
六、VISA御玺卡

首年免年费,次年年费3600元,可用20万积分抵扣,额度5万起,首卡额度大于5万的卡友可以选择推倒此卡。
权益:
1、刷卡返1%,不封顶。
2、任意1笔合格消费,次月享受3次免费星级酒店双人下午茶权益
3、消费累计满人民币1,888元,即可免费获得3点野兽派产品兑换权益点数,活动期间内1名御玺卡主卡持卡人至多获得12点。
4、2次30000积分兑换指定星级酒店SPA水疗权益
5、美国儿童博物馆畅游礼遇;美国加拿大国家公园优惠礼遇;畅游世界著名博物馆
6、有条件按12:1兑换最多2/12万里程。
七、VISA无限卡

年费1万元,可用60万积分或60万分期抵扣。额度30万起。
权益:
1、无门槛1%消费返现。
2、不限次数龙腾贵宾厅,可携3人。
3、消费满12888元送两晚酒店住宿权益。
4、全球超5000家酒店住四付三。
5、每月消费一笔送野兽派产品兑换权益。
6、境外消费一笔,送一次境外往返经济舱机票或境内2次往返经济舱机票。
7、每月8次指定五星级酒店健身房权益。
8、每月获得3点野兽派产品兑换权益点数,全年度至多获得36点。
9、有条件按10:1兑换最多30/80万里程。
八、浦发银联钻石卡

新出不久的钻石卡,有2个版本:璀璨钻石卡和永恒钻石卡
璀璨钻石年费3600元,永恒钻石年费1万,目前还不太清楚是否有免年费政策。
璀璨钻石权益:
1、3点畅兑点数兑换酒店住宿权益。全球五星级酒店1点起兑换;
2、12:1积分兑换航空里程,上限2万;
3、银联钻石礼遇:
迪士尼礼遇、星级酒店健身、洁牙、礼宾车等。
永恒钻石权益:
1、8点畅兑点数兑换酒店住宿权益。全球五星级酒店1点起兑换;
2、10:1积分兑换航空里程,上限30万;
3、主卡3点,附属卡3点,SPA兑换权益;
4、银联钻石礼遇:
迪士尼礼遇、星级酒店健身、洁牙、礼宾车等。
感觉银联钻石卡没有特别的优势,还要收年费,没什么太大的意思!
总结:
浦发优势在于高端卡,但这一年多时间也是各种“温暖升级”,权益缩水的厉害,猴性彰显,不知该如何评价!
大家可以结合之前对浦发玩卡属性的文章来玩转浦发!
《浦发信用卡玩卡攻略!全面知识点,帮你解惑!》