在多次引资落空之后,东风裕隆终于找到了自己的“白衣骑士”。
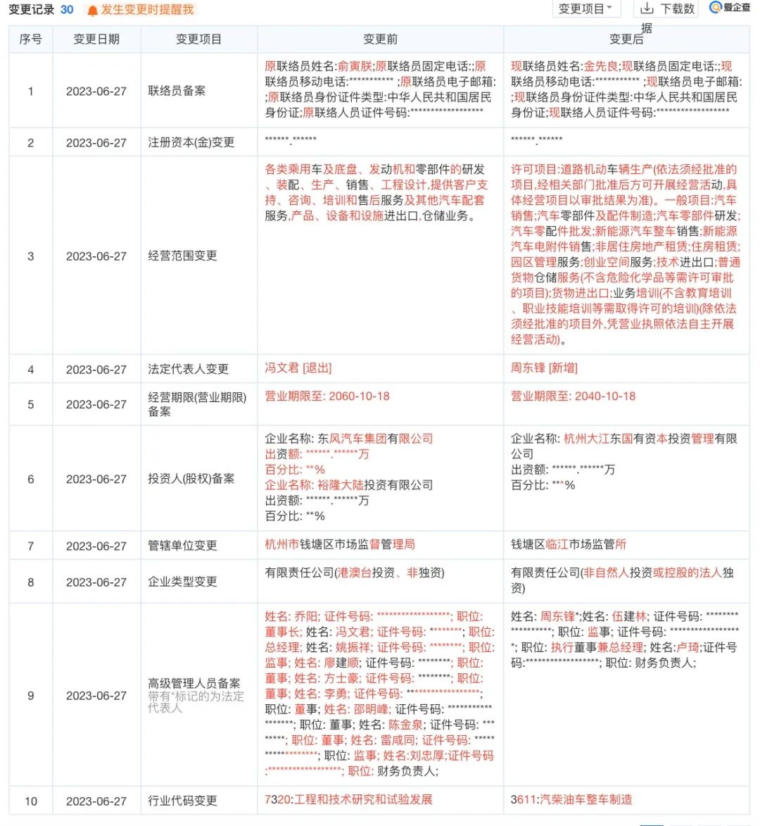
近日,飞灵汽车发现东风裕隆汽车有限公司(以下简称“东风裕隆”)发生了工商信息变更。爱企查信息显示,6月27日,东风汽车集团有限公司、裕隆大陆投资有限公司均退出东风裕隆,新增杭州大江东国有资本投资管理有限公司为全资股东。同时,东风裕隆法定代表人由冯文君变更为周东锋;部分高级管理人员信息也发生变更。这意味着重整后的东风裕隆,从彻底转变为一家地方国有企业。

公开资料显示,东风裕隆成立于2010年,由东风汽车与台湾裕隆汽车以50:50股比合资组建,生产纳智捷品牌旗下车型。而杭州大江东国有资本投资管理有限公司则成立于2005年11月,经营范围包括主要实业投资、股权投资、资本运营和国有资产经营与管理等。股权穿透关系显示,杭州大江东国有资本投资管理有限公司为杭州钱塘新区管理委员会(杭州临江高新技术产业开发区管理委员会、杭州综合保税区管理委员会)全资持股。
尽管找到了接盘者,但是杭州大江东国有资本投资管理有限公司,似乎与东风裕隆此前的招商公告要求并不相符。在2022年7月份的《东风裕隆汽车有限公司招商公告》中,东风裕隆提出了严格的“意向投资人7项基本要求”。其中,明确提出“投资项目以新能源汽车研发和销售为主营方向”“两个或两个以上的投资人可联合参与投资,但至少一个投资人需符合上述条件”。这意味着,东风裕隆,仍然希望通过蓬勃的新能源赛道实现重生。

彼时还有东风裕隆相关招商负责人表示:“现在我们考虑招募的投资人主要是车企。东风裕隆的重整属于司法重整,按照重整要求,需要车企进入。”
为何最终选择了杭州大江东国有资本投资管理有限公司这一国资企业呢?有业内人士认为,这或许与东风裕隆融资不顺有关。在2021年宣布破产重组后,尽管东风裕隆手里还有土地、厂房等不动产,车辆、设备等动产,以及长期股权投资、对外应收款项等资产,并且拥有乘用车传统燃油和新能源双重生产资质,但是约70亿元的负债让东风裕隆成为一块烫手的山芋。

在2021年11月和2022年3月,东风裕隆曾两次公开招标来融资,但都不顺利。其间,曾有传闻称,富士康看中了东风裕隆的生产资质,希望借助东风裕隆入局造车新能源汽车行业。不过,该传闻很快被富士康否认,其表示不会介入东风裕隆重组事宜。
而针对2022年7月这一次招商,曾有东风裕隆管理人士预计,如果招募意向投资人顺利,将在2022年10月底完成重整工作,也有可能会延期3个月到2023年1月。此后一直没有有关东风裕隆重整的消息传出,直到近日发生股权变更。
虽然杭州大江东国有资本投资管理有限公司与此前公告的意向投资人要求不太相符,但飞灵汽车注意到,股权变更后的东风裕隆,其经营范围新增了新能源汽车整车销售;新能源汽车电附件销售等。这也不排除,重组后的东风裕隆继续在新能源赛道的布局的可能。毕竟新能源是大势所趋,从自主品牌到合资品牌无一在加速电动化转型。
回顾东风裕隆在大陆市场13年的时间,可以说如烟花般绚烂而短暂。在刚进入中国市场时,东风裕隆销量势头比较猛。其2011年上市的首款产品纳智捷大7 SUV,在当时凭借着较高的智能化以及电子化等优势,一度成为市场中的“网红”车。而东风裕隆也凭借这款车型的热销,销量从2011年的6917辆迅速增长至2015年的6.03万辆。

与此同时,东风持续扩充产品序列,推出了MPV和轿车等多款车型,还高调喊出了“五年内销量达到20万辆以上,销售收入要达到250亿元”的目标。但由于油耗高和发动机熄火、断轴等质量问题,东风裕隆从2016年销量开始走低,当年销量为4.05万辆,同比下滑32.85%。
随后,东风裕隆试图押注电动化赛道扭转局势。2017年,东风裕隆经营更加艰难,而此时正在瘦身的东风集团萌生退意其“撤人不撤资”,将公司内部管理及决策权全部交给了裕隆集团。而为了公司发展,股东双方也分别增资,计划投资20亿元用于纳智捷品牌及产品发展,但一系列的举措并没有使销量好转。
当年,东风裕隆推出了“510”计划,准备在2018年—2019年推出8款新能源车型,覆盖SUV和MPV细分市场,目标是到2020年实现新车全面电动化。但遗憾的是,东风裕隆新能源计划并未落地,唯一亮相过的一款新能源车型纳智捷U5 EV也并未量产。转眼到2020年,东风裕隆的销量已经下滑到了77辆。与此同时,东风裕隆的职员人数迅速收缩。爱企查显示,2016年缴纳社保人数为1615人,到2022年仅剩30人。

而对于东风裕隆来说,完成重组后只是解决资金问题的第一步,未来将如何发展才是外界更为关注的问题。在竞争激烈的新能源市场,东风裕隆是想要继续借力纳智捷品牌电动化,还是重新打造新品牌实现翻身?但无论是哪一条路径,这条路可能都要比2017年的时候更为难走。