11月6日,南京市物业办公布了2017年第三轮全市物业管理专项检查报告,赶快来看有你们小区吗?
注意!此次一共有15个小区物业被当场下达整改通知书。而在限期整改中,其中5个物业已过整改日期未能全部完成整改,或在辖区主管部门的复验中不合格,未按要求按期完成整改,将面临征信处罚!

此次一共检查了全市60个小区。其中玄武区6个,秦淮区6个,建邺区6个,鼓楼区6个,雨花台区6个,栖霞区6个,浦口区4个,*合六**区4个,江宁区4个,溧水区4个,高淳区4个,江北新区4个。
在这60个小区中,有15个小区的物业管理存在问题较多,检查组当场下达了整改通知单,一起来看一下!!
玄武区
月苑六村:南京新月物业

鼓楼区
清江西苑:南京和度商业管理公司
云谷山庄:南京江雁物业

秦淮区
水秀花苑:中柱物业

雨花台区
君悦湖滨花园:南京志衡物业
枫情国度:南京枫情物业

栖霞区
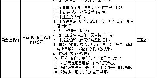
紫金上品苑:南京诚厦物业

江宁区
书香名苑:南京久强物业
天元吉第城:南京锦江物业
印湖山庄:南京嘉成物业

高淳区
天淳江南:南京爱顺物业

*合六**区
文馨花苑:南京陶然物业

浦口区
凤悦天晴花园:江苏长江物业
北江锦城:南京银城物业
鼎业国际花园 :南京龙润物业

15个物业小区下达整改通知后,其中,江宁区南京久强物业管理的书香名苑、南京嘉成物业管理的印湖山庄、浦口区江苏长江物业管理的凤悦天晴花园;*合六**区南京陶然物业管理的文馨花苑存在问题严重,现已过整改日期未能全部完成整改,且未做出未整改原因的书面说明。
还有,溧水区南京瑞恒物业管理的汇景苑、南京金博特物业管理的金庭花园2个项目,在辖区主管部门的复验中不合格,未按要求按期完成整改。 主管部门建议所属辖区主管部门对以上6个项目进行征信处罚。
转自紫金山新闻