《财经》新媒体 王小贝/文 蒋诗舟/编辑
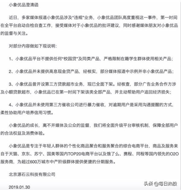
无牌开展借贷业务、违规发放校园贷、变相收取“砍头息”、实际年化借款利率远超36%的监管红线、进行*力暴**催收……近日,被新华社点名的小象优品负面缠身。随后,小象优品发布声明,否认以上诸多质疑。
但《财经》新媒体在调查中发现,小象优品的声明存在多处失实,对于关键问题也是避而不谈。与此同时,新浪微博与小象优品的关系也浮出水面:作为小象优品的投资方,新浪微博不仅通过自身平台协助其获客,还将其嵌入微博钱包变身“分期商城”。
借贷业务存多处疑点
澄清声明避谈是否持牌
在小象优品的官网上,它自称是海淘购物平台,为用户提供母婴用品、轻奢品、小家电等产品,但对自身的借贷业务则只字未提。

(截图来自小象优品官网)
《财经》新媒体在小象优品APP中注意到,目前其借贷产品共有三类,其中小象钱包可为用户最高提供31000元借款额度。相比之下,打出“靠颜值消费”口号的小象颜值卡则更有“特色”:在其风控系统中,用户的免审提现额度与颜值及社交活跃度等因素挂钩,在完成自拍、实名认证及相关授权等程序后,用户便可通过资质审核,最高可享12999元免审额度。同时,只要其自拍被其他用户标记为“喜欢”,便可获得一次免审提额的机会。
此外,颜值卡的用户可邀请好友开通小象情侣卡,最高获得8999元共享免审提现额度,情侣卡及颜值卡的额度均可免审核提现。
那么问题来了,小象优品是否具备相关放贷资质?天眼查数据显示,其隶属于北京源石云科技有限公司,该公司的经营范围并不包括金融业务。新华视点在报道中亦指出,“记者从相关监管部门了解到,小象优品不具备放贷资质。”

(截图来源:天眼查)
上述报道还直指小象优品涉嫌违规发放校园贷、高利贷及进行*力暴**催收。例如,在明知某用户是在校大学生的情况下,小象优品仍向其放贷4900元并收取“砍头息”,实际到账仅4410元,最终该同学需在6个月内偿还本息合计超6000元,借款年化利率远高于法定民间借贷最高年利率36%。
对此,1月30日小象优品回应称,自身不提供任何校园贷及高息现金贷,媒体报道中的示例并非小象优品产品。同时,部分广告业务合作方涉及小额*款贷**超市,相关产品已被全部下架,并否认使用第三方催收公司进行*力暴**催收。

但经《财经》新媒体调查,该声明存在诸多漏洞。首先,就校园贷而言,目前在小象优品的官方微博中,面向学生群体的借贷业务推广文案依然可见。在其去年8月9日发布的《我借你7000,你还我36万行么?》一文中,小象优品针对一则 “大学生网贷7000还36万” 的新闻表示,“有必要普渡一下广大的大学生,赚钱有方,借钱亦有道,以贷养贷,你玩不起”,并自称是“适合大学生的正规借款平台,最高可借31000元,极速到账,还可根据实际能力选择分期还款,安全可靠,轻松方便”。

(截图来自微博@小象优品)
其次,聚投诉平台显示,小象优品已多次被用户投诉违规收取“砍头息”、发放高利贷、*力暴**催收及泄露用户信息等问题。

(截图来自聚投诉)
何为“砍头息”?在民间借贷中,放贷者通过事先扣除一部分本金(即“砍头息”),使借款人收到的款项显著少于合同金额。为规避监管,“砍头息”往往被包装为服务费、手续费及咨询费等,使放贷者得以变相收取高额利息。对此,监管部门在2017年12月发布的《关于规范整顿“现金贷”业务的通知》规定,禁止从借贷本金中先行扣除利息、手续费、管理费、保证金。
聚投诉上,一位小象优品用户的截图显示,借款5900元,到账5310元,APP收取2元提现手续费,最终到银行卡上的金额为5308元,分六期每月还款1219.52元。简单计算,该用户实际支付的年化*款贷**利率高达75%。
另一位小象优品用户晒出的账单显示,其借款本金为6500元,但手续费高达3000余元,一年内共需偿还9590.56元,实际年化利率也远超36%的监管红线。

“无论‘砍头息’以何种形式被包装,都是违规的。”中国社会科学院金融研究所法与金融研究室副主任尹振涛在接受《财经》新媒体采访时表示。
此外,尽管小象优品否认进行*力暴**催收,但多名用户晒出通讯记录称,曾遭遇催收人员的言语恐吓或电话骚扰。

(截图来自聚投诉)
在苏宁金融研究院互联网金融中心主任薛洪言看来,要根治*力暴**催收问题,需把握好打击失信行为和保障失信人正常权益之间的平衡,目前来看操作难度较大。
值得注意的是,对于新华视点报道提出的“不具备放贷资质”这一质疑,小象优品在声明中则未给予回应。
小象优品劣迹斑斑
为何还被新浪微博猛推?
在金融监管高压下,尽管自身借贷业务面临诸多质疑,但小象优品的营销势头并未因此降温,尤其是新浪微博已成为其重要的广告阵地。多位微博用户发文称,近日频繁刷到小象优品的推广内容。《财经》新媒体注意到,在新浪金融旗下分期商城的官方微博中,也有大量小象优品的营销文案。

(截图来自新浪微博)
但小象优品与新浪微博的关系,并非只是广告主与广告平台这么简单。天眼查显示,去年9月30日,新浪微博基金成为小象优品A轮融资的投资方,新浪旗下的北京微梦创科创业投资管理有限公司、金卓恒邦科技(北京)有限公司成为小象优品投资人。


同时,在新浪集团多家公司担任高管的刘运利,也在小象优品所属的北京源石云科技有限公司担任董事,持有后者19.43%的股份。资料显示,刘运利在北京微梦创科网络技术有限公司(即新浪微博的独立注册公司)、北京新浪支付科技有限公司、上海新浪金融投资管理有限公司等担任法定代表人或经理、执行董事等职。


在此背景下,新浪微博自然成为小象优品的重要获客渠道。《财经》新媒体发现,除了向用户推送微博广告文案,打开“微博钱包”中的“分期商城”后,尽管页面名称仅标注为“分期商城”,但网址信息显示,用户进入的正是小象优品网站,小象商城及小象颜值卡成为分期商城的主打产品。


(截图来自微博钱包)
多名微博用户向《财经》新媒体投诉称,正是由于这一深度*绑捆**式合作,使自己将新浪微博分期商城误认为新浪微博的官方产品,并在春节期间参与了微博钱包推出的“8.88元现金红包免费领”活动。由于活动要求用户*载下**并注册小象优品APP,导致多名用户遭遇个人信息泄露、无法注销账号等问题。
“一开始是在微博钱包中看到活动信息,觉得是微博官方的活动,应该没问题。”微博用户@蝶恋花and凤栖梧 对《财经》新媒体透露,在注册小象优品时,需要提交一段五秒左右的刷脸视频,并提供真实姓名及身份证信息。但注册成功后,至今仍未收到8.88元现金。“我问了同期注册的好几个人,他们也没有(收到),我当时注册完就觉得有点不对劲,后来去网上搜,发现很多人都收到了大量骚扰信息。”

(截图由受访者提供)
随后,该用户试图注销小象优品账户,但被客服人员告知只能清空信息。“清空是清空了,但我也登不上去了。不知究竟是真的清空了,还是名义上的。总之这个软件我觉得存在很多漏洞,现在担心我的个人信息被用于非法借贷。”
另一位微博用户@学习社萌酱 向《财经》新媒体透露,在注册小象优品参与上述领红包活动后,不仅未收到8.88元红包,而且个人信息疑遭泄露,每天都会收到多条网贷平台的推广短信,“都想换手机号了”。
问题频出的小象优品,为何能成功牵手新浪微博?公开资料显示,2013年7月,新浪旗下的北京新浪支付科技有限公司获得第三方支付牌照,此后新浪便加速布局金融版图。在这一过程中,拥有社交优势的新浪微博也被赋予重任,其作用日益凸显。目前,微博钱包中已涵盖借贷、理财、保险、基金、众筹、分期商城等多种金融服务。
不过,据网贷之家报道,新浪至今仍未获得互联网小贷牌照,因此只能向外寻觅合作方。在去年的P2P平台爆雷潮中,新浪连环踩雷。据统计,由新浪支付作为资金存管方及支付通道的唐小僧、财蜂发财树、祺天优贷、沃顿金服、永利宝金融均已被警方立案调查。
对于小象优品借贷业务存在的诸多问题,新浪微博是否知情?新浪微博相关人员回复《财经》新媒体称,需要“先看看情况”。截至发稿,《财经》新媒体未收到来自新浪微博的正式回应。