颜色的三属性:色相、 明度 、彩度

首先,我们来了解几个概念
色相色相也称色别、色调,是指色与色的区别,色相是颜色最基本的特征,它由光的光谱成分决定的,由于不同波长的色光给人以不同的色觉,因此,可以用单色光的波长来表示光的色别。
这一属性可以使我们将物体基本描述为红色、橙色、黄色、绿色、蓝色和紫色。 七原色说:后人将牛顿举例之红、橙、黄、绿、蓝、靛、紫等色误以为他提出七原色。 六原色说:魏纳(Verner)于牛顿七色中去靛而认为红、橙、黄、绿、蓝、紫为六原色。瑞士色彩教育家伊登(Johannes Itten 1888-1967)依据P. O. Runge的取色料三原色加其中间之二次色,成红、橙、黄、绿、蓝、紫六原色。 五原色说:古希腊人以白、黄、红、蓝、黑为五原色。 四原色说:由红、黄、绿、蓝四色组成红、绿与黄、蓝两色对,赫林提出,NCS色彩体系采用此说。 三原色说:勒布朗(Jacob Christoph Le Blon 1667-1741) 的<色彩论> (Traité du Coloris, 1756) 可能是最早提出三原色说的论著。 生理三原色红、绿、紫
色光三原色红、绿、蓝 色料三原色洋红、黄、青蓝

明度
明度是指颜色的明暗、深浅,通常用反光率表示明度大小。同一色别会因受光强弱的不同而产生不同的明度,一同的色别之间也存在明的度的异同。人眼对不同颜色的视觉灵敏度不同,不同色别在反光率相同时,也会产生不同的明度感受。
彩度
彩度也称饱和度,是指色的纯度,也称色的鲜艳程度。饱和度取决于某种颜色中含色成分与消色成分的比例。含色成分越大,饱和度就越大;消色成分越大,饱和度就越小。
明色:纯色加白变淡 暗色:纯色加黑变暗,又称为影色 浊色:纯色加灰成中间色 清色:明色与暗色均为清色
如果将所有的色彩装在一个空间里,每个颜色均独立占有一个位置
油 漆 调色原理

1、 概述
随着社会科学技术的发展,人民生活水平的提高,大家对色彩美感的追求不断提升,颜色的调配也就日益显现出了它的重要性。不难发现,调色技术就应用在我们生活中的各方各面,主要在纺织印染、涂料、油墨、食品、药品、化妆品、纸、墨水、陶瓷等领域。
下面将要学习的只是涂料行业中木器涂料的颜色调配,但不论那方面的调色,都应是遵循颜色在色谱中的变化规律的。
木器涂装中色彩的调配是一项比较复杂的工作,特别是在木器的透明涂装中,需要通过对木材进行底着色和面着色,来表现木材特有的木纹,添加美感和层次感,使家具增加艺术和文化的附加值。
面对家具市场的激烈竞争,老产品不断更新换代,新产品不断涌现,对产品的涂装要求也提出了更高的要求,涂装的颜色需求也越来越丰富多彩,色彩的外观质量已成为产品竞争的重要内容。凡是涂料用户,这种配色的技术,也是必不可少的。对于从事木家具涂装生产技术工作的有关人员,这更是必须具备的涂装技术基本功。通过涂装生产过程中的不断实践和积累经验,逐步熟练的掌握涂料调色的技术要领,为涂装生产服务,给环境和人们的生活增添美的色彩。
2、 颜色理论知识
在日常生活中我们看到了各种色彩,如蓝天、白云、红花、绿叶以及一切物体颜色。所有这些都只有在光线照射的条件下才能呈现出来。物体在日光照射下的颜色,如果光源的颜色改变后也将随之改变。由此可知,人眼之所以能看到色彩是由于光的存在,颜色都是光作用在物体表面后,发生了不同的反映,再刺激了我们的眼睛而产生的。不同的光产生不同的刺激,从而得到不同的颜色感觉。
自然界物体可分为发光体和不发光体两大类:
发光体:本身能发射光谱的物体称为发光体或称发光源,发光体的颜色是由它的发射光谱决定的。(加法混合是指色光的混合,两种以上的光混合在一起,光亮度会提高,混合色的总亮度等于相混各色光之亮度,故称为加法混合。)
不发光体:不发光体又分为透明体与不透明体两类。不发光体只在光线作用下才能呈现颜色,颜色是光作用于物体后的结果,所有颜色都离不开光。例如,色料指的就是对不同波长的可见光进行了选择性吸收后,呈现各种不同色彩的颜料或染料等物质。(减法混合主要指的是色料的混合,在减法混合中,混合的色越多,明度越低,饱和度也会有所下降。)
颜色感觉与听觉、闻觉、味觉等都是外界刺激人的感觉器官而产生的感觉。光照射物体经反射或透射后刺激人眼,人眼产生了此物体的光亮度和颜色的感觉信息,并将此信息传至大脑中枢,在大脑中将感觉信息进行处理、形成了色知觉。
外界光刺激-色知觉-色感觉是一个复杂的过程,它涉及光学、光化学、视觉生理、视觉心理等方面问题,从这个过程可以看出,颜色和光及人眼的观察生理,心理基础有着密切的联系,目前通过大量实验为基础已建立了一套定性、定量描述颜色的理论,称为色度学。
2.1、光与颜色
2.1.1 可见光波与颜色
光是一种一定频率的电磁辐射。电磁辐射的范围从r射线到无线电波,电磁辐射中仅有一小段能够引起眼睛的兴奋而被感觉,这就是通常所说的可见光谱的范围,可见光谱的波长从380nm到780nm,这一段波长人眼是可以看见的,不同的波长引起不同的颜色感觉。
光谱颜色波长及范围

表中波长的范围只是粗略的,实际上从一种颜色过度到另一种颜色是一种渐变的,并且颜色随波长的变化也是不均匀的。
太阳光是一种强光,人们感觉太阳光是白色的,但事实上我们让一束太阳光通过三棱镜辐射到一幅白幕上,就会展现出一条具有各种颜色(红、橙、黄、绿、青、蓝、紫)的光带。1666年,英国科学家艾萨克•牛顿做了人类首次用三棱镜分离太阳光束的实验,并由此证明,太阳的白光是由各种色光组合而成。
通常进入我们的眼睛的光线很少是纯粹的单色光,只有在实验室中,利用单色仪才能观察到单色光,在日常生活中,一般是各种波长的光线一起进入我们的眼睛的,是一种混合光,混和光随着各种波长光能量的比例不同而呈现不同的颜色,短波的光能量较大时呈现蓝紫色,长波的光能量较大时呈现红色等。
2.1.2 自然界物体的颜色
自然界物体的颜色千变万化,我们所以能看见物体的颜色,是由于发光体的光线照射在物体上,光的辐射能量作用于视觉器官的结果。物体的颜色一般分为表面色和光源色,表面色即不发光物体的颜色。不发光物体的颜色只有受到光线的照射时才被呈现出来,物体的颜色是由光线在物体被反射和吸收的情况决定的,它受光源条件的影响。
绿色物体在日光下看是绿色,是由于将日光中绿色范围的波长反射出来,而光谱的其他成分则被它吸收了,当这个绿色的物体放在红光下看就变成黑色了,这是由于红光中无绿色的成分被它反射。
月光的亮度比日光暗得多,只有日光的百万分之一,因此在月光下是看不出鲜明的颜色的,月光中青、绿成分色光较多,不论什么颜色的物体在月光下看都带有青、绿的色彩。
如果一个物体表面把照射在它上面的白光中的所有组份全部反射出来时,则物体呈白色。而白光中的所有组份都以同样的程度被物体所吸收时,物体则呈灰色,被吸收的光量越大,灰色越深,全部吸收时物体便呈黑色。(可以看出,物体的可见颜色是随光照光谱成分而变化的,物体在不同光照条件下对色光的反射和吸收就构成了这个物体的颜色,若物体全部反射射来的光线,一般达70%以上,看来就是纯白的,若全部吸收射来的光线,一般仍可反射5%-10%,看来就是黑色的)。
如果白光照射在物体上时被有选择地吸收,即吸收了某些波长的光而反射了其余的光,则物体便会呈现那部分反射光的颜色。如红光被吸收,物体呈蓝绿色;绿光被吸收时,物体呈红紫色;黄光被吸收时物体呈蓝色,反之,当蓝光被吸收,物体呈黄色。组成光的各组份被选择吸收时,物体呈黄色。组成光的各组份被选择吸收的结果,使物体会呈现出红、橙、黄、绿各种颜色。
自发光物体的颜色称为光源色,是由光源以及自身被激发后的发射光谱分布所决定的,如荧光色、珠光色等。
2.2、颜色的基本特性
2.2.1 颜色的三个基本属性
描述一个颜色必须考虑到色调(H)、饱和度(C)、明度(L)三个颜色的基本属性。
色调是指在物体的反射光线中以那种波长占优势所决定的,不同的波长有不同的颜色感觉,为了研究与运用方便,通常将其连结成环状(见图2),这种环状称为色相环或色轮。

图2 色轮
饱和度是颜色的鲜明程度,饱和度也称色纯度或彩度。以颜料为例,把一种纯净颜色加入白或黑,其结果使颜色相应降低了彩度,或趋向柔和或趋向沉重。
明度是指白黑系列上非彩色的反射率,指色彩的明暗程度,即色彩的深浅差别。色彩的明度差别包括两个含义:一是指某一种色的深浅变化;二是指不同色相之间存在着明度的差别。
色调、饱和度、明度是颜色的三个基本属性,非彩色只有明度的差别。
颜色分为非彩色和彩色两大类。
非彩色是指黑色、白色和这两者间黑和白按不同比例混合产生的一系列灰色,白黑系列上非彩色的反射率称为物体的明度,即人眼对物体的明亮感觉,反射率越高,接近白色,越低,接近黑色。由白—浅灰—中灰—深灰—黑的一系列颜色便构成了颜色的一类——非彩色。
彩色是指除了白黑系列以外的各种颜色,光谱上不同波长在视觉上的表现称为色调,如红、橙、黄、绿、蓝、紫等,而一个颜色的鲜明程度叫做颜色的饱和度,如果彩色饱和度高,那这个物体就是深色,如深红、深绿等,饱和度也是色度的一种表现程度,也即彩色的纯洁性,如果物体反射光的光谱很窄,它的饱和度越高。
2.2.2 色三度空间纺锤体(色空间)
用一个三度空间的纺锤体把颜色的三个基本属性、色调、饱和度、明度全部表现出来。
垂直轴代表白黑系列明度的变化,顶端是白色,中间是各种过渡的灰色,底部是黑色,越在上方,明度越大,中心是中灰色。
圆周上各点代表光谱上不同色调,红、橙、黄、绿、蓝、紫。
从圆周向圆心的过渡表示颜色的饱和度逐渐降低,即于中轴的垂直距离越短,饱和度越小。

图 3 色立体

图 4 色座标图
美国美术家孟塞尔就是根据这个理论建立了一套表色体系,他将明度分为十级,饱和度分为二十级,色调分为五个主色、五个副色,每个色调间又分为十级,最新的版本共制5000多块色卡。此外还有瑞典的NCS自然色及英国的RAL一些表色体系,都是将明度、色调、饱和度不同的划分方法而建立的色空间。
2.3、颜色的混合
2.3.1 相加法混色
色调决定于波长,每种波长都产生一定色调,但是每一种色调并不是和一种特定的波长有联系。由于人眼不是一个非常精细的感觉器官,光谱分布相同的光线能引起同样的颜色感觉,而分布不同的光线在某种条件下也能引起人眼相同的颜色感觉。如红光和绿光按一定比例混合后得到黄光。
光谱中的每一种色光,都可以找出另一种按一定比例与它混合得到白色的色光,这一对色光称为补色,如红—青、黄—蓝、绿—紫。
色光混合是一种加色法混合,选用红、绿、蓝为三原色(选用原则是任何两种混合都不能产生第三种):
红光+绿光+蓝光=白光
色光混合的能量等于各色光能量值相加,明度也是增加的。
相加混色三定律:
补色律:每一种色光都有一种同它混合、彼此相抵消或中和后产生白色,如红-青、蓝-黄、绿-紫。
中间色律:混合每两种非补色时产生一种新的混合色或两者之间的中间色,其饱和度一般是较低的。
代替律:即同色异谱,颜色A=颜色B、颜色C=颜色D、A+C=B+D,这也是现代色度学的基础,以上的规律只适合色光的混合,例如彩色电视的颜色是由红绿蓝三个电子枪发射的色光混合而成的,是一种加法混色。
2.3.2 相减法混色
涂料、染料、彩色印刷、彩色摄影等是一种减法混色,它得到的结果和色光加法混合的是不一样的,如黄光和蓝光按一定比例投射到屏幕上,可以得到白色,而混合黄油漆和蓝油漆得到的是绿色,永远不会得到白色,这是由于颜料吸收了一定波长的光线后所剩余光线的色调。如青色颜料—吸收了入射白光中的红光—反射出绿光、蓝光产生青色,黄色颜料—吸收了入射白光中的蓝光—反射出红光、绿光产生黄色。以绿色涂料为例,是由透明的展色剂——漆料和黄、蓝两种颜料颗粒组成的。当白光照射在其上时黄颜料颗粒只反射黄光部份及其附近的绿光,而将其余光吸收(减掉)。蓝颜料颗粒只反射蓝光部份及附近的绿光,而将其余光吸收。白光经黄、蓝颗粒双重减色的最后结果是呈绿色。那么颜色相减混合怎样获得最多的颜色呢?如上所述既然色相加混合用红、绿、蓝三色可以获得各种颜色,那么在相减混合中若能控制住红、绿、蓝三色也能配制出各种颜色。为达此目的,应用了相减混合的原色,它们分别为红、绿、蓝的补色(任何一个颜色的光和其补色的光相加为白色),即青、品红和黄三色。白光减蓝呈黄色是控制蓝光用的。白光减绿呈红紫色,称为品红色,是控制绿色的。白光减蓝呈黄色是控制蓝光的用的。这样品红+黄=红,黄+青=绿,青+品红=蓝,品红+黄+青=黑色。这样便可通过控制红、绿、蓝而获得相加混合的同样效果。因此,正确地说像涂料、染料、彩色印刷等颜色匹配的三原色是品红、黄、青,而不是通常所讲的红、黄、蓝。但是在涂料配色实践中因为没有品红、青这两种颜色的颜料,所以颜色的配制只能用红、黄、蓝三色来配制,正因为这个缘故,更增加了涂料配色的复杂性,使得人工配色的调制方法很难总结出一套章法,而只能按通常的习惯操作提出几条带共性的原则。
配色三原则:
如前所述,两个颜色只有其色调、彩度、明度三者都相同,这两种颜色才相同。否则,其中一个特性不同,两种颜色也不相同。正因为这样,我们就可以通过改变颜色特性三个参数中的一个,便可获得一种新的颜色。
(1)用红、黄、蓝三色按一定的比例混合便可获得不同的中间色。中间色与中间色混合或中间色与红、黄、蓝其中的一种混合又可得到复色。如铁黄加酞青蓝得绿色,甲苯胺红加铁黄得橙红色,铁黄加酞青蓝加铁红得茶青色等。总之,这些颜色的获得是通过改变颜色的色调来实现的。
红 黄 蓝 红 黄
二次色(间色) 橙 绿 紫 橙
三次色(间色) 橄榄 灰 棕褐
(2)在呈色的基础上,加入白色将原来的颜色冲淡就可以得到彩度不同(也即平时所讲的深浅不同)的复色。例如米黄—乳黄—牙黄—珍珠白就是在铁黄的基础上按钛白的调入量的由少到多,将其冲淡到不同的和度而得到的。
(3)在呈色的基础上加入不等量的黑色,就可以得到明度不同的各种颜色。如铁红加黑色得紫棕色,白色加黑色得不同的灰色,黄色加黑色得黑绿色等等。将上述配色三原则组合应用,即在某一颜色的基础上同时改变其色调和明度,明度和彩度,色调和彩度或同时改变色调、明度和彩度,就会得到千差万别的颜色来。例如用不等量的铁黄加铁红改变其色调,同时调入不等量的白和黑改变其彩度和明度就会得到浅驼、中驼、深驼、浅驼灰和深驼灰来。
2.4、影响物体颜色测定的因素
光照射到物体表面上,一部分光被物体表面反射,发生正反射及漫反射,这部分光在光谱组成上仍然和入射光一致,仅代表物体表面的粗糙程度,代表着物体的光泽。而另一部分进入物体内部进行折射,根据物体的性质对各波长的光进行选择性的吸收,没有吸收的部分又向外反射,此光的成分已有了变化,代表物体的颜色。
人眼对光谱各色调的变化辨别是不同的,对黄色、青色区域中波长的变化特别敏感,一般变化1nm就可以感觉到,而对于红绿蓝紫色的辨别较差。人眼一般可辨别128种色调、饱和度10种、明度100种,这样算下来有一百万种左右,但实际上人眼所辨别的色调数目是随颜色的亮度、饱和度而变化的,一般可辨别一万种左右颜色。
在用肉眼评判漆色彩时,许多外在条件,都影响我们查看颜色。有时观察者的心情不一样,都会对颜色有不同的评判。因此,在测定时必须规定实验试板的制作、光源等条件。
2.4.1 光源的差别
在阳光、日光灯、钨丝灯等光源下,每一种照明都使同一个被测物体看起来不一样。因此,国家GB9761—88在对色漆的目视比色评判时,做出了详细的规定。对于比色工作,可采用自然光或人造日光。自然光,应是部分有云的北方光线,光照从日出3小时以后到日落3小时前的北空光,光照应均匀。人造日光光照,采用具有CIE标准照明体D65光谱能量近似的人工光源照明的对色灯箱。
2.4.2 观察者的差别
每个人眼睛的灵敏度总是稍有差别的,甚至认为色觉正常的人,对红或蓝仍可能有所偏倚;随着年龄的增在,视力也会改变。由于这些因素,同一种颜色在不同的人看来是不一样的。因此,尽量选用仪器比色评价。当进行目视比较时,对观察者的要求是:观察者必须由没有色视觉缺陷的人来担当,如果观察者佩带眼镜,镜片必须在整个可见光谱内有均匀的光谱透过率;为了避免眼睛疲劳,在对有强烈色彩样板比色时,不要立即对浅色样板和补色样板进行比色;在对明亮的高彩度色进行比色时,如不能迅速做出判定,观察者应对近旁中性灰色看上几分钟再进行比色;如果观察者进行连续比色,则应经常间隔地休息几分钟,以保证目视比色的质量,在休息期间不看彩色物体。
2.4.3 尺寸的差别
有人在检查了墙纸的小块样片以后选择了他认为很好的一种,但当墙纸贴到墙上之后,却又觉得太亮了。覆盖在大面积上的颜色比覆盖在小面积上的看起来更明亮和更鲜艳,这就是所谓的面积效应。挑选大面积的物体却根据小面积的色样会产生误差。在进行目视比色时,试板和参照标准板都应当是平整的,尺寸不应小于120mm×50mm。
2.4.4 背景的差别
放在明亮背景之前的物体看起来要比放在暗淡背景之前的显得灰暗,这称之为对比效应。对于要准确地判断颜色来说,这是不利的。在进行目视比色时,观察者的判断也易受周围彩色物体的影响。因此,观察者所穿的衣服应为中性色。在视场中,除试板外,不允许有其他彩色物体存在。使用光源时,不应有彩色物体(如红墙、绿树等)的反射光。
2.4.5 方向的差别
当我们从两个稍稍不同的角度观察一物体时,被测物体上的某点看起来会有明暗之差,这是涂料有方向特性的缘故。某种带色的材料,特别是金属涂料有强烈的方向特性。国家规定,进行目视比色时,眼睛至样板的距离为500mm,在自然光下进行观察时必须保证从一个方向观察试板,例如接近直角方向观察。在比色箱中进行观察,使光线以0º角入射,人眼以45º角观察。
2.4.6 光泽的差别
在不同的光泽下,显示不同的颜色。同一条件下,油漆亮光和亚光对颜色有影响,同一颜色做成亮光油漆颜色看起来浅些;做成亚光油漆颜色看起来深些。因此按照亚光时调出的颜色,在做成亮光时颜色会发生变化。
2.4.7 底材的差别
在不同的底材下,显示不同的颜色。同样的红棕色透明有色面漆涂于底材颜色较深的黑胡桃和涂于底材颜色较浅的水曲柳底材上,其颜色均会发生变化。
2.5、色彩的命名
自然界的色彩现象是极其丰富的。人眼在可见光谱范围内能分辨的不同色相已超越一百种,何况每种色相的颜色还有明度的高低与饱和度的大小差别。面对这成千上万种色彩,人们总在寻找一些表示颜色的方法,作为交流、表达和传播信息的语言和手段。
色彩的命名就是最通俗的表色方法。色彩命名又可分为系统命名法和习惯命名法两类。
2.5.1 色彩的系统命名法
A、消色(非彩色)类的系统命名规则
色相修饰语+消色基本色名=色名
色相修饰语分为:带红的,带黄的,带绿的,带青的,带紫的。
消色的基本色名分为下列5个等级:白色,明亮的灰色,灰色,暗灰色,黑色。
例如带青的+明亮的灰色=带青的明灰色。
B、彩色类的系统命名规则
色相修饰语+明度及饱和度修饰语+彩色基本色名=色名。色相修饰语与消色类相同,明度及饱和度修饰语表示。彩色的基本色名为10种:红色、黄红色、黄色、黄绿色、绿色、青绿色、青色、青紫色、紫色、红紫色。例如:带红的+暗灰+紫=带红的暗灰紫。
在使用色相修饰语时有一定的适用范围,一般不能修饰相反色相和相同色相的基本色名。例如带绿的红色实际不存在,带绿的绿色也不合理。
2.5.2 色彩的习惯命名法
习惯命名法无统一规律,不如系统命名法科学与合理。颜色的习惯名称是人们在长期的生活和生产过程中逐步积累起来的一种用非常熟悉的事物颜色来比喻,民族的历史越悠久,文化越发达,通俗名称就越丰富。尽管有很多颜色用习惯命名是含糊不清的,但是由于在民间有一定基础,影响较深,所以就目前来说,远比系统命名法应用得广泛。
习惯命名法通常有下列形式:
以花、草、树木、果实的颜色命名。例如玫瑰红、桃红、草绿、荷叶绿、橄榄绿、檀紫、竹叶绿、苹果绿、葱绿、橙黄、枣红、橘红、橘黄、豆沙棕、谷黄、米白等。
以动物的特色命名。例如鹅掌黄、鼠背灰、鸽灰、孔雀蓝、蟹青等。
以天、地、日、月、星辰、山水、金属、矿石的颜色命名,例如天蓝、土黄、月灰、水绿、金黄、银灰、石绿、松石绿、翠绿、钴锌白、钛白、钡白、石青等。
以染料或颜料色的名称命名,例如靛蓝、甲基红、溴酚蓝等。
以形容色调的深浅、明暗等形容词命名,例如朱红、蓝绿、紫灰、明绿、暗蓝、鲜红、嫩黄、老黄等。
以古今文言中常用的一些抽象名词或形容词命名,例如枯绿、满天红等。
以习惯称呼的颜色名称命名,例如紫绛、肉色、妃红等。
以地域流传广泛使用最多的地方名称命名,例如土耳其红、刚果红等。
2.6、颜色心理学
颜色的多种多样的色相,构成了万紫千红、五彩缤纷的世界。人们对颜色有各种各样的感视,柔和、鲜艳的颜色,会给人以兴奋、愉快、心旷神怡、催人上进、给人以美的享受。反之,则会使人感到沉闷、灰心,影响身心健康。颜色的感觉如下分述:
2.6.1 颜色感
人们不管走到哪里,无不与颜色相接触,人们对各种颜色会产生各种感觉和联想。鲜艳明快的色彩会使人愉快舒畅,否则使人感到压抑、沉闷。
2.6.2 明亮感
浅色明亮轻快,深色暗淡。一般居室的墙壁都粉刷白色,阳面用冷色,阴面用暖色,避光的地方用深色,家具大都用明亮的浅淡色。
2.6.3 冷暖感
红、橙、黄色会使人感到兴奋、温暖与欢乐;红色会使人感到焕发、奋进、明快醒目,故多用作明显的标志,红色似烈火熊熊燃烧样,使人感到温暖,故上述三色称为暖色,蓝、绿、紫色给人以清新安静、高雅和凉爽的感觉,故称为冷色,而黑、白、灰则属中性色。
2.6.4 轻重感
浅色使人感到轻快,深色使作感到沉重、压抑、重的产品应用浅色,小巧的产品也要用浅色,如电风扇、台灯、厂房和居室的开花板都宜用浅色,勿使感到压迫感;水泥地面与地板面宜用深色,这样会给人感到上轻下重的稳定感,否则会使人感到头重脚轻。
2.6.5 远近感
画家在作画时,非常巧妙的利用色彩来表示浩瀚的大海和无垠的天空,旷野的远近以及形象的前进与后退等。高明度的红、黄、橙色能使人感到”近”;明亮度低的蓝、绿、青等色使人感到远离后退。
2.6.6 疲劳感
人们在涂有红、黄色的环境中工作久了会感到精神疲劳,刺激性强又觉得时间过得慢;而浅淡的天蓝、淡绿、水绿、牙黄等冷色布置到工作环境与生活中会给人以淡雅、清静舒适,会使人感到精神愉快,时间显得过得快,使人不易疲劳。
2.6.7 色彩的象征感
色彩千变万化,给人以各种感觉,当人们看到一幅美丽的图画时会浮想联翩,天空中的白云,夜晚的明月,蓝蓝的大海和绿色的原野等,这些充满色彩的大自然都会给人以想象,给人以乐趣。人们也赋与色彩以各种象征,如形容纯洁用白色,形容上进、温暖、热情用红色,形容不幸和狠毒用黑色。人们还用色彩来象征情感、富有、地位、欲望和美丽等。
3、色料及应用的产品
3.1、色料
色料是用于调色的材料的总称,在木器涂料中包括色浆和色精。
3.1.1 色浆(色母)
色浆是由载体树脂、颜料、溶剂和助剂经过一系列润湿、分散、研磨而制成的用于调色的有色浆状物。
颜料是一种微细粉末状的有色物质,一般不溶于水、油和溶剂,但能均匀的分散在其中。在木材装饰过程中调制底漆、腻子以及木材着色,都经常使用颜料。不透明的色漆是因为油漆中加入了颜料,其涂膜具有某种色彩和遮盖力。同时颜料还能增强涂膜的耐久性、耐候性、耐磨性等。
颜料的遮盖力是指色漆涂膜中的颜料能遮盖基底,不使其透过漆膜而显露的能力,常以遮盖单位面积所需颜料的克数表示。很显然,遮盖力高的颜料耗用少。
颜料的着色力也称为着色强度。表征某一种颜料与另一基准颜料混合后颜色的强弱,通常以白色颜料为基准来衡量各种彩色和黑色颜料对白色颜料的着色能力。当配制混合颜料时,达到同样色调,着色力强的颜料用量少。
3.1.2 色精
色精是溶剂型染料溶解在组合溶剂中而制成的一种浓度高、着色强的有色液状物体。
染料与颜料不同,它是能溶于水、醇、油或其它溶剂等液体中的有色物质。染料溶液能渗入木材,与木材的组成物质(纤维素、木质素与半纤维素)发生复杂的物理化学反应,能使木材着色而又不致模糊木材的纹理,能使木材染成鲜明而坚牢的颜色。
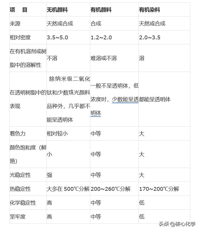
3.1.3 颜料与染料的区别:

3.2、应用色精、色浆的调色产品
根据以上染料与颜料的透明性、着色机理方面的区别,色精和色浆大致分别应用在透明漆系列与实色漆系列中。
3.2.1 应用色精的调色产品有:
P60有色透明面漆系列、有色封闭底漆(士那)系列、修色剂系列、闪银光面漆系列、贝母面漆系列、通用型色精系列、高浓度色精系列。
P60有色透明面漆系列产品,有许多现成的颜色可供选择,用户可直接选用不同的颜色进行施工。P60系列的特点是颜色清丽脱俗、光泽柔和。
有色封闭底漆(士那)系列兼有着色及封闭的双重作用、可单独用来做底着色。也可根据颜色的深浅调于PU面漆,进行面层修色或补色。
修色剂系列产品着色力强、色相纯正、透明度好。修色剂作修补颜色用,可直接加入底漆或面漆中,进行中层或面层修色。加入量视颜色的深浅而进行调整。
PT9系列着色木纹宝系列:施工性能佳、擦涂方便、不渗色、颜色均匀,立体感强、可用单色着色木纹宝加进着色木纹宝原浆中调出各种所需颜色。
通用型色精主要用于微调,可直接或用稀释剂调稀后加入有色封闭底漆、有色透明面漆中微调颜色,一般不直接用于木材着色。
高浓度精浓度特高,适合各类PU、NC涂料的颜色调配。
3.2.2 应用色浆的调色产品有:
P12系列亮光实色面漆、P12、P13系列亚光实色面漆、NC实色面漆系列、仿皮漆系列、有色底漆系列、P61有色透明面漆系列、PT1新型木纹宝系列;
P61有色透明面漆体系列由于是颜料型的,因此在做木纹家具时,有一种半透明的朦胧感。
PT1新型木纹宝填充性好、擦涂着色均匀。主要用于木眼较深之底材,用来加深木纹颜色,增强家具产品的立体感,并起填充作用。可加添色浆,调出满意的色彩。
色浆系列产品可用于亮光、亚光实色漆底着色的调色。具有色彩鲜艳纯正、遮盖力强、耐候性优良、保光、保色的特点。在需要调色的油漆中直接加入色浆搅拌,调配到所需的颜色,分散至细度合格。调色时注意由浅到深,慢慢加入,并充分搅拌均匀。色浆用量越多,遮盖力越强。
另:用透明氧化铁做的PTA30透明黄色调色浆、PTA40透明红色调色浆系列产品,其性能介于染料型色漆和颜料型色漆之间。PTA30透明黄色调色浆,PTA40透明红色调色浆颜色浓度高,耐光耐候,不易褪色、渗色。不同颜色之间可混合使用,调出丰富颜色,也可配合着色木纹宝调色使用,直接投入着色木纹宝原浆中充分搅拌均匀即可调出满意的色彩。
4、调色方法及步骤

4.1、调色前基本要领
4.1.1 熟悉各支色浆和色精的单色色相
实色漆系列调色色浆一般有下列13色:白色、黑色、桃红(紫红)、大红、铁红、橙色、橙黄、铁黄、柠檬黄、绿色、酞青蓝、群青(蓝色)、紫色。
在红色域中,有桃红、大红、铁红三支色浆,桃红和大红比铁红要鲜艳,桃红比大红偏紫相,铁红偏黑和黄相。
在黄色域中,有橙黄、柠檬黄、铁黄三支色浆,橙黄和柠檬黄比铁黄鲜艳,橙黄偏红(即橙相),柠檬黄偏青相,铁黄相对为暗黄色。
在蓝色域中,有酞青蓝、群青两支色浆,酞青蓝为蓝色偏暗、绿相,群青偏紫相。
已知红+黄=橙、黄+蓝=绿、红+蓝=紫,但是这样配出来的颜色是没有橙色、绿色、紫色色浆本身的颜色鲜艳的。
透明漆系列调色色精用得较多的有紫红、红色、橙色、黄色、黑色5种,透明漆系列颜色没有实色漆全面、丰富,一般为红木色、棕色、黑棕色等系列颜色,这几种色精已基本达到调色颜色的范围,少数特别的颜色,还有绿色、蓝色色精可供选择。
4.1.2 选择色料搭配的理论指导思路
在保证颜色合乎要求的前提下,所使用的调色料品种应尽量少,由前述颜色相减混合调色原理知道,加入的颜色品种越多,颜色的明度越低,色彩越晦暗。实色漆调配选择包括白色浆在内应不超过四种色浆,调配透明漆不超过三种色精。这样在调色的过程便于判断色相的变化,也符合大批量生产的要求,提高颜色的重现性。
大多数鲜艳度低的颜色应该说不仅只有一种色料的搭配才能达到此颜色。在不同的几种色料组合都可以调到此颜色的情况下,应选择一组简单、利于控制的最佳配合。一般用铁红、铁黄、黑色、白色四支色浆调配的颜色鲜艳度是最低的。下面就在理论上假设每支色浆的用量强度一样的情况下来分析选择色浆的搭配。
A、铁红+铁黄=暗橙,大红+橙黄=橙色,橙色色浆,这三个颜色都属于橙色调,但橙色鲜艳度是从低到高的。如果一颜色主色为橙色,要调偏黄相些,首先考虑用黄色偏红的橙黄色浆,如是偏暗的黄相,则应选择铁黄色浆;如果在橙色上调偏红相些,应先考虑相对偏黄的大红色浆,如是暗红相,则选择铁红色浆。
B、铁黄+黑色=暗绿(黑色色浆偏少许蓝相),柠檬黄+黑色=暗草绿,铁黄+酞青蓝=草绿,柠檬黄+酞青蓝=绿色,绿色色浆,这五个颜色都属于绿色调,但绿色鲜艳度是依次从低到高的。在绿色上调黄相,应先选择带绿相的柠檬黄色浆,如果没有黄红相出来,则要考虑铁黄色浆了。
C、铁红+黑色=暗黑紫,桃红+黑色=暗紫,桃红+酞青蓝=紫色,桃红+群青(蓝)=紫色,紫色色浆,这五个颜色都属于绿色调,但紫色鲜艳度也是依次从低到高的。紫色调红相,应是先选用红色偏紫相的桃红色浆。
以上的理论只是指导我们去考虑选择色浆问题的思路,在实践调色当中,大家还应该多总结,提高颜色的经验判断能力。

4.2、调色步骤及原则
4.2.1 配色前首先应结合工艺了解欲配制的颜色(标准色卡、色板或漆样)的色调范围,对照我们熟悉的色料单色的色相,选择1~2种为主色的色料(有的颜色可能某个单色色料就可以调配出来),再选取用于微调色相的辅(次)色色料,当开始不能判断辅色的色料时,可在用主色色料调节的过程中参照标准颜色选择。
4.2.2 配色的”先主后次、由浅至深”的原则。调色时,应是先加主色色料,主色色料也可说成是重量比例大的色料,次色色料占的比例小,但次色色料影响却最大,每次加料应按估计量少加一些,特别是接近所要求的颜色时更应注意,以免过头。在加入色料基本符合标准颜色色相后,按色料的比例由浅向深慢慢调节,当比标准颜色浅少许时判别色相差异,最后在这基础上微调色相。
4.2.3 颜色调色方向的难易:鲜艳度从高向低调节容易,明度从高向低(即颜色从浅到深)调节容易,反之就难,有些在实际中根本就没办法调配了。
总之,调色操作是个认真仔细的过程,要求少加多看,不可盲目急躁。善于总结经验,提高调色速度。调制完每一种颜色都要保留漆样、记录数据,这对保证质量,提高调色效率都有实际意义。