
一、木炭行业概况
木炭是一种燃料名称。是木材或木质原料经过不完全燃烧,或者在隔绝空气的条件下热解,所残留的深褐色或黑色多孔固体燃料。木炭产品主要分为白炭、黑炭、活性炭、机制炭等四大类:

资料来源:公开资料整理
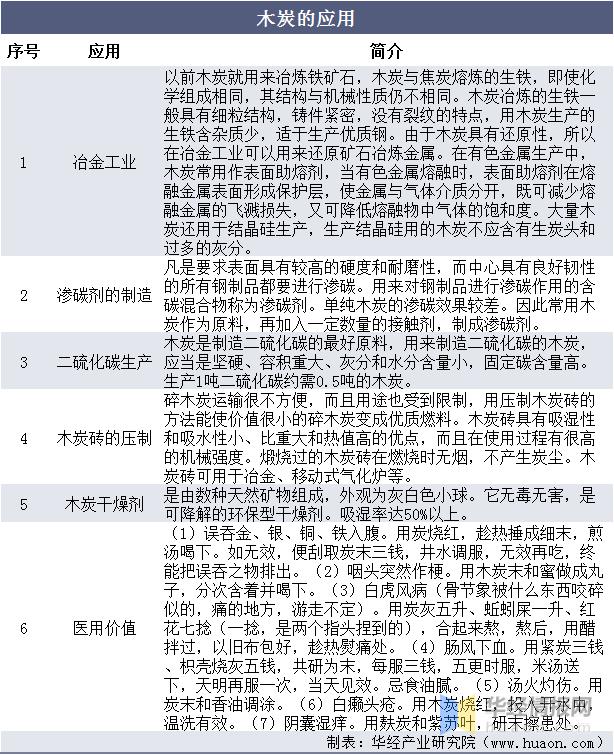
木炭主要成分是碳元素,灰分很低,热值约27.21~33.49兆焦/千克,此外还有氢、氧、氮以及少量的其他元素,其含量与树种的关系不大,主要取决于炭化的最终温度。木炭主要应用于冶金工业、渗碳剂的制造、二硫化碳、干燥剂等:

资料来源:公开资料整理
二、全球木炭市场现状分析
木炭是发展中国家家庭和小企业的重要能源来源。超过24亿人仍然依赖木炭作为生产活动的主要燃料。据统计,2020年全球木炭产量为2680.92万吨,与2020年产量基本持平。

资料来源:FAO,华经产业研究院整理
相关报告:华经产业研究院发布的《2022-2027年中国木炭行业市场全景评估及发展战略规划报告》

三、中国木行业市场现状分析
1、产量
木炭在我国的应用历史悠久,商代的青铜器和春秋战国时代铁器的冶炼就开始使用木炭作为燃料。近年来我国木炭产量逐年下降,据统计,截至2020年我国木炭产量为81.2万吨,与2020年持平。

资料来源:FAO,华经产业研究院整理
2、进出口
我国木炭产量与表观需求量之间常年存在一定缺口,木炭需求量高于木炭供应量,据统计,2021年我国木炭进口量为26.15万吨,出口量为8.47万吨,截至2022年1-2月我国木炭进口量为4.83万吨,同比增长70.41%,出口量为1.36万吨,同比增长0.79%。

资料来源:中国海关,华经产业研究院整理
进出口金额方面,据统计,截至2022年1-2月我国木炭进口金额为0.16亿美元,同比增长67.19%,出口金额为0.26亿美元,同比增长6.12%。

资料来源:中国海关,华经产业研究院整理
3、表观消费量
木炭在日常生活中用途极为广泛,需求很大,多用于高端无烟烧烤、冶金工业和取暖等。据统计,2019年我国木炭表观消费量为113.9万吨,同比增长15.44%;截至2020年我国木炭表观消费量为102万吨,同比下降10.45%。

资料来源:公开资料整理
四、木炭行业研究趋势分析
木炭作为一种新兴的功能性生物质炭,具有吸附、远红外效应和电磁屏蔽等特性。通过添加多孔、高比表面积的木炭有利于与聚合物基体产生机械互锁或吸附作用,可有效促进填料界面与聚合物基体之间的键合,从而增强综合性能。木炭在生物可降解聚酯应用的研究刚刚兴起,石油基聚合物与木炭的复合材料研究进展可提供较好的借鉴。本领域可在木炭微观形貌控制、表面特性改进、木炭与聚酯聚集态调控、降解性能和阻燃性能等方面开展进一步深入研究。
华经情报网隶属于华经产业研究院,专注大中华区产业经济情报及研究,目前主要提供的产品和服务包括传统及新兴行业研究、商业计划书、可行性研究、市场调研、专题报告、定制报告等。涵盖文化体育、物流旅游、健康养老、生物医药、能源化工、装备制造、汽车电子等领域,还深入研究智慧城市、智慧生活、智慧制造、新能源、新材料、新消费、新金融、人工智能、“互联网+”等新兴领域。