原作者:DJ Hitori
文章来源:知乎

大家眼中的程序员是什么样子的呢?穿格子衫,头发少,抑或是高薪,可能大家更熟悉的是前一段时间的996。其实,程序员作为计算机科学技术链的一环,致力于通过代码让世界变得更美好,在你点外卖时,后面的程序员在优化算法帮你更快送达,可谓是“银河护胃队”后面的男人;每一次的快捷支付背后都有他们在为你保障你的资金安全……我们的日常生活离不开程序,代码的世界为我们构筑了更美好的生活场景。
Hello World!
普通人:
我今天要买一斤苹果。
程序员:
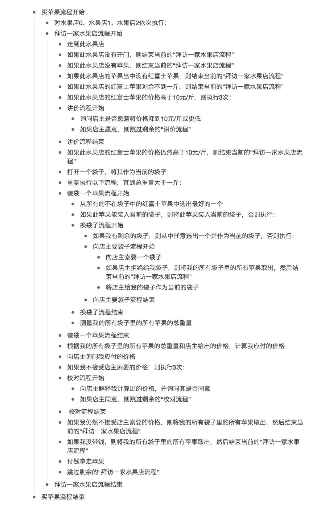
我今天要买一斤苹果。
因为我只喜欢红富士苹果,所以我只买红富士苹果。
我能接受的最高价格是10元/斤。
正常情况下一斤苹果用一个袋子能装下,但是为防万一,我会带两个袋子。
我知道附近的3家水果店,所以我会依次访问这3家水果店。

根据上述条件,我设计出以下的买苹果的流程:

这个流程怎么样?我来设计一些测试样例,测试一下这个流程。
测试发现一个问题:如果水果店0和水果店1都有红富士苹果并且价格都低于10元/斤,而且水果店1的价格比水果店0更低,那么我希望买水果店1的苹果,但我设计的流程会让我买水果店0的苹果。
为了解决这个问题,我应该先询问所有水果店的价格,然后去价格最低的那一家买苹果。
经过修改,我重新设计出以下的买苹果的流程:

现在这个流程是不是完美了呢?不是,我还能发现很多问题。如果3家水果店都有红富士苹果但都不到一斤,但是三家店加起来能达到一斤,那么我不应该结束流程回家,而是应该把三家店的红富士苹果都买下来。如果我向水果店询问价格的时候这家店还有红富士苹果,但我询问完所有水果店的价格后这家店的红富士苹果卖完了,那么我的流程会让我试图处理不存在的红富士苹果。我走路的过程中可能会遇到突发事件,比如发现了新的水果店,比如袋子破掉了苹果掉一地,对于这些情况我的流程都无法进行处理。
啊问题太多了我懒得再改流程了。我还是去X宝买吧。那么接下来我要设计一个在X宝买红富士苹果的流程……

==========================================================

这篇回答并不是讲述在生活中程序员如何买苹果,而是以买苹果为例说明程序员如何解决问题。程序员需要对问题进行透彻的分析,理清其涉及的所有细节,预测可能发生的所有意外与非意外的情况,列出解决方案的所有步骤,以及对解决方案进行尽量全面的测试。
而这些正是我认为编程难的地方。任何一点遗漏都会成为bug,轻则导致挨骂,重则导致经济损失甚至危害安全。

#注意这些难点全部和语言无关。和编程所需要的绝对严密的逻辑相比,语言实在是太简单了。(某些自带代码混淆效果的语言除外)

==========================================================

觉得有趣的可以点下关注,获取更多精彩内容。
历史文章
假如把支付宝存储服务器炸了(物理炸),钱是不是就都没有了呢?
怎么减少朋友圈广告
你不知道的微信使用方法
粤语的分享