
中商情报网讯:近年来,我国居民收入取得了较快的增长,人们的生活水平得到很大提高。白酒作为快消品,在商务、交友、聚会和居家饮食等日常活动中扮演着举足轻重的角色,不断提升白酒的消费总量,促进白酒行业发展。
一、白酒定义及产业链
白酒是中国酒类的统称,又称烧酒、老白干、烧刀子等,具有以酯类为主体的复合香味,主要以曲类、酒母为糖化发酵剂,并利用淀粉质原料,经蒸煮、糖化、发酵、蒸馏、陈酿和勾兑而酿制而成的各类酒。
目前,我国白酒行业已具备完整的产业链,白酒产业链中上游为白酒各酿造原料,中游为白酒制造,主要分为清香型、浓香型、酱香型和其他香型白酒,下游为各消费渠道最后到达终端消费者。

资料来源:中商产业研究院
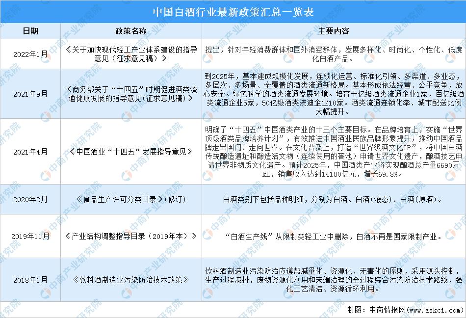
二、白酒行业相关政策
近年来,为推动白酒行业发展,我国政府及相关部门出台了一系列政策,鼓励白酒产业发展《关于加快现代轻工产业体系建设的指导意见(征求意见稿)》《商务部关于“十四五”时期促进酒类流通健康发展的指导意见》《中国酒业“十四五”发展指导意见》等政策不断鼓励白酒产业的创新发展,鼓励培育中国顶级白酒品牌,打造“世界级酒文化IP“。具体政策如下:

资料来源:中商产业研究院整理
三、白酒行业发展现状
1.白酒产量
白酒是中国酒类的统称,又称烧酒、老白干、烧刀子等。随着经济增速放缓、国家限制“三公”消费、禁酒令等因素的影响下,白酒行业产量总体呈现平稳下降趋势。我国白酒产量从2017年的1198.1万千升下降至2020年的740.7万千升。最新数据显示,2021年我国白酒产量累计达715.6万千升,同比下降0.6%。预计2022年我国白酒产量将降至689.3万千升。

数据来源:中商产业研究院数据库
2.白酒企业数量
白酒行业属于完全竞争性行业,行业的市场化程度高,市场竞争激烈。近年来,白酒规上企业呈现减少的趋势。数据显示,我国规上白酒企业已由2017年的1593家降至2019年的1098家,2020年受疫情冲击,白酒消费场景被阻断,白酒规上企业降至1040家,同比减少58家,连续呈现下降趋势。在一定程度上显示出中国白酒市场日益明晰的集中化趋势,预计2022年我国规上白酒企业降至997家。

数据来源:中国酒业协会、中商产业研究院整理
3.白酒经营情况
2020年我国规模以上白酒企业完成销售收入5836.39亿元,同比增长4.61%;实现利润总额1585.41亿元,同比增长13.35%。预计2021年我国规模以上白酒企业将完成销售收入5572.63亿元,同比下降5.5%;实现利润总额1775.22亿元,同比增长16.3%。2022年我国规模以上白酒企业将完成销售收入5377.85亿元,实现利润总额1996.36亿元。

数据来源:中国酒业协会、中商产业研究院整理
4.白酒行业竞争格局
新冠疫情发生前,次高端及以上的酒企享受挤压式增长红利的逻辑已有迹象,高端酒赛道内龙头集中的格局已是定论,而疫情所带来的新变化是次高端板块内部的分化。
从销售收入来看,我国白酒行业市场集中度较高,CR3为61.7%,CR5为74.6%,其中贵州茅台市占率最大,占比达26.3%。其次,五粮液、洋河股份、泸州老窖、山西汾酒的占比分别19.8%、15.6%、8.2%和4.7%。

数据来源:国家统计局、中商产业研究院整理
5.白酒专利申请数量
随着白酒行业的发展,推动行业内白酒酿造保存专利技术不断创新,白酒专利每年专利申请数量整体呈现先下降后上升的趋势。数据显示,2017-2019年我国白酒相关专利申请数量出现下降,2017年我国白酒相关专利4414项,2019年降至2401项。2020年我国白酒相关专利申请数量开始恢复增长,达2410项。白酒专利技术的推陈出新,不断提高我国白酒的品质。最新数据显示,2021年我国白酒相关专利达2680项。

数据来源:企查查、中商产业研究院整理
四、白酒行业重点企业
1.贵州茅台
贵州茅台成立于1999年,主营茅台酒及系列酒的生产与销售,主导产品“贵州茅台酒”是世界三大蒸馏名酒之一,也是集国家地理标志产品、有机食品和国家非物质文化遗产于一身的白酒品牌。多年来,贵州茅台在国内独创年代梯级式的产品开发模式,形成了低度、高中低档、极品三大系列70多个规格品种,占据了白酒市场制高点。
得益于贵州茅台市场消费人群稳定、渠道资源丰富,市场布局完善,销售体系成熟,2020年贵州茅台营收及归母净利润保持稳定增长,实现营收979.9亿元,同比增长10.29%;实现归母净利润467.0亿元,同比增长13.33%。数据显示,2021年前三季度,贵州茅台实现营收770.5亿元,同比增长10.75%;实现归母净利润372.7亿元,同比增长10.17%。

数据来源:中商产业研究院整理
2.五粮液
五粮液主要从事白酒生产和销售,并根据不同层次消费者需求,开发了五粮春、五粮醇、五粮特头曲、绵柔尖庄等品类齐全、层次清晰的系列酒产品,是中国浓香型白酒的典型代表和知名民族品牌。2020年,五粮液进一步优化完善五粮液产品体系,形成了501五粮液、经典五粮液、第八代五粮液、五粮液1618、低度五粮液为主的产品体系,进一步夯实品牌发展基础,取得了较好的成果,实现营业收入573.2亿元,同比增长14.37%。
酒类业务是五粮液的核心业务。2020年五粮液酒类产品实现营收524.3亿元,占总营收的91.47%。2021年上半年,五粮液酒类产品实现营收341.0亿元,同比增长21.1%。

数据来源:中商产业研究院整理
3.洋河股份
洋河股份成立于2002年,主营白酒的生产与销售,白酒生产采用固态发酵方式,白酒销售主要采用批发经销和线上直销两种模式,下辖洋河、双沟、泗阳、贵酒、梨花村五大酿酒生产基地和苏酒集团贸易股份有限公司,是行业内拥有两大“中国名酒”企业。
近年来,洋河股份营销业绩稳步攀升,已稳居行业前三甲。2020年,洋河股份实现营业收入211.01亿元,归属于上市公司股东的净利润74.82亿元,其中白酒业务实现营收201.5亿元。数据显示,2021年上半年,洋河股份实现营收219.42亿元,同比增长16.01%,其中白酒业务实现营收150.6亿元,占总营收96.91%。

数据来源:中商产业研究院整理
4.山西汾酒
山西汾酒是一家以白酒生产销售为主,集贸易、旅游、餐饮等为一体的国家级大型企业,是中国清香型白酒的典型代表,主要产品是汾酒、竹叶青酒及其系列酒。
近年来,山西汾酒业绩不断增长。2020年,山西汾酒各项业务延续了稳中有进、稳中向好的发展态势,实现营业收入139.90亿元,同比增长17.63%;实现归属于上市公司股东的净利润30.79亿元,同比增长56.39%。数据显示,2021年前三季度,山西汾酒实现营业收入172.60亿元,同比增长66.24%;实现归属于上市公司股东的净利润48.79亿元,同比增长95.13%。

数据来源:中商产业研究院整理
5.泸州老窖
泸州老窖成立于1995年,以专业化白酒产品设计、生产、销售为主要经营模式,主营“国窖1573”“泸州老窖”等系列白酒的研发、生产和销售,主要综合指标位于白酒行业前列。
近年来,白酒行业主要呈现出增速放缓、分化集中、消费主体逐步年轻化,竞争更加激烈的特点。数据显示,2020年泸州老窖实现营业收入166.53亿元,同比增长5.28%;实现归属于上市公司股东的净利润60.06亿元,同比增长29.38%。2021年前三季度,泸州老窖实现营业收入141.1亿元,同比增长21.65%;实现归属于上市公司股东的净利润62.76亿元,同比增长30.32%。

数据来源:中商产业研究院整理
五、白酒行业发展前景
1.政策促进白酒行业良性发展
自2019年国家发改委发布《产业结构调整指导目录》后,“白酒生产线”从“限制类”条目中删除,困扰行业多年发展的“紧箍咒”得以解除。放宽政策后,生产许可证不再是谈判砝码,有利于降低资本进入门槛和推动行业洗牌,白酒行业迎来快速发展时期。随后,我国政府及相关部门又陆续出台了多项政策,促进了白酒行业的良性发展。
2.消费升级带动高端白酒市场容量扩大
近年来,我国人均GDP稳定增长,国民收入的不断提升使得白酒消费者的消费意愿向高品质消费转变,同时理性饮酒、健康饮酒的消费理念逐渐深入人心,在白酒消费的选择上,消费者的品牌意识逐步增强。消费升级促使中高端及以上白酒产品的消费比重提升,扩大市场容量。具有丰富的中高端及以上产品体系和持续开发能力的白酒企业享受了消费升级的发展红利,集中化程度提高,在一定程度上促进了白酒行业的发展。
3.营销渠道多元化促进白酒市场渗透率提升
目前,国内白酒销售渠道包括全国连锁企业、区域性连锁企业、商超、电子商务平台、街边商铺等,总体表现出销售渠道多元化的特征。随着销售渠道不断扩宽,白酒行业规模不断扩大,预计白酒的市场渗透率将不断提升,市场前景未来可期。
更多资料请参考中商产业研究院发布的《中国白酒行业市场前景及投资机会研究报告》,同时中商产业研究院还提供产业大数据、产业情报、产业研究报告、产业规划、园区规划、十四五规划、产业招商引资等服务。