今年双十一都过去半个月了,不知道你的快递到齐了吗?
如果还有在路上的,你可以留言告诉我,包裹是哪家的。
如果是百世的,麻烦你留言告诉我,我不是一个人。
双十一我给朋友买了个礼物,发的是百世快递,结果物流显示还在路上,包裹就直接被退回了。

我以为朋友家里人不知道是啥,给拒收了,结果是压根就没收到。
我的朋友上百世一查自己手机号,好么,9个百世快递都没收到,直接打道回府了。

没有任何短信通知,也没有电话告知。
给百世客服投诉,答复是“您当地网店异常”,“您需要自己一个个联系发件方所在地的配送站点”,“建议您让发件人换别家快递再给您寄一遍”。
没本事派件,为什么要揽件呢?
我的朋友双十一后一直在处理“退件、重发、收件”的事情,耽误了很多个小时。
更大的问题是,我上微博一查,百世快递“没到货,不告知,就退回”的骚操作在全国各地大量存在。


然后我看了一下中国的几大快递,发现百世真是一朵奇葩。
你可能知道,今年双十一,路上烧掉的(可能是唯一)一车快递,就是百世的,13吨快递被付之一炬。



为啥别家车没事,百世的车烧了呢?可能跟车上的物件有关系,也有可能是百世对车况一无所知。
因为百世的车不是自己的,都是租来的,刷了个百世的标识而已。

百世的配送站点也都不是自己的,全是加盟商的,所以百世的“网店异常”、加盟商跑路一点都不稀奇。

今年双十一,广东地区还爆出百世“使用学生工”,一所技工学校一年级新生(未满16岁)被安排去给百世分拣包裹,一连七天,夜班要从晚上9点干到早上9点,而学生所学专业(幼师专业)跟快递毫无关系。

有网友前年双11的百世快递,从嘉兴市发到上海市,100公里的路,走了10天,然后在上海转悠几天,又自己运回嘉兴了,卖家也没收到,快递就凭空消失了。

重庆的邓女士等了一个月百世快递,最后百世的回复是“面单丢了”;
南昌的快递到转运中心呆了6天,不给配送;
深圳多个站点倒闭,半个月不配送,打快递员电话都是空号,百世总部说这“属于正常的网点调整”。

有网友过完元旦等了6天,自己去配送站取,看到百世快递堆到了天花板上,一旁抽烟休息的快递员跟他说:
“你急用就退货再买一个,让卖家发别的快递。”

百世在西安的临潼分部,老板跑路,拖欠30多名快递员工资100多万。
西安百世快递总公司没有协调处理,反倒理直气壮地说:你们想怎么告怎么告,这是你们的自由。

一个吉林的女生买了蕾丝安全裤,快递员加微信对她进行言语骚扰:“穿上了吗”“咋不穿呢,老性感了吧?”


在知乎上搜一下“百世快递”,没有一个问题是在夸百世的,全都是负面提问、负面回答。
有网友直接写道:“百世汇通是我用过的最烂的快递公司,没有之一。”


在国家邮政局今年9月做的调查里,百世的口碑倒数第一。

而在2018年,百世靠低价拼量,营收280亿,超过三通一达,仅次于顺丰。
但是在中国快递头部企业里,百世是唯一一家还在亏损的,过去5年巨亏45个亿,今年3个季度也全是亏损,而其他的通达顺丰全在盈利。

可能每家快递都有这样那样的问题,但百世的问题真是数都数不过来。
2017年,京东因为“服务质量排名末位”,直接封杀了百世快递。

而更让人觉得不可思议的是,百世的老总周韶宁是中国快递公司CEO里学历最高的知识分子:

复旦大学计算机科学与工程系毕业
纽约城市学院电气工程学学士
普林斯顿大学工程学硕士
罗格斯大学MBA
谷歌全球副总裁
……
而比较一下“三通一达”的老板们,没有一个上过大学本科的,都是农民出身,跟他没法比。
感觉这样的学霸开个快递公司,至少也应该是顺丰那个级别的才对。
而事实是,无论是口碑还是盈利,百世都被顺丰和三通一达远远甩在后面。

有人对百世的概括很精辟:
速度不如顺丰京东
服务不如四通一达
大件运输不如德邦
那百世还剩下啥优点呢?大概也就是价格低了。

就是这样一个百世,它是马云投资的第一家快递公司,前后烧钱上百亿,融完了ABCDEF到G轮,好不容易上了市,今天的市值(21亿)却只有中通的1/8,申通的1/13,圆通的1/17。

不知道作为最大股东的阿里,看到这个“亲儿子”是怎么想的。

而当我把百世的发展还原到中国民营快递的发展大潮中时,我才终于明白了百世“精英打出一手烂牌”的谜团。
在“三通一达”草莽*局破**的映衬下,百世这个“扶不起的阿斗”为什么排在队尾,答案也就不言而喻了。
1
出场人物表:
申通:聂腾飞 → 陈德军
天天:詹际盛
韵达:聂腾云
圆通:喻渭蛟
汇通:徐建荣
中通:赖梅松
百世:周韶宁
很多人说,中国民营快递的元年是1993年,当时中国快递只有一家——邮政的EMS,从杭州到上海,170公里都要隔日达,第三天才能收到件。

那是*小平邓**发表南方讲话的第二年,浙江的民营公司突破150万户,大量外贸公司需要出口,办出关手续。
而想不耽误事儿,从杭州送的报关单,必须第二天送到上海海关——所以很多公司逼急了都派自己人去跑腿。
在杭州印染厂的打工仔聂腾飞从中发现了商机:从杭州到上海的火车票30块,如果代跑腿收费100,中间可以赚70;一次送3-4单,就能赚好几百——而那时他一个月打工只能赚40块。

聂腾飞从老爹聂樟清那儿筹来3万,让好朋友詹际盛筹了5000,在杭州创办了盛彤公司,也就是后来的申通。
他的“生意”就是半夜拎着蛇皮袋上火车,抱着快件,在火车上睡一宿,到上海交件,返程,如此往复,第一年就挣了2万元。

同年,在广东顺德印染厂打工的王卫,也发现了帮港商报关邮寄的跑腿生意,也从亲爹那儿筹了10万,创办了顺丰。

那年,百世的周韶宁还在“美国移动”AT&T公司做技术经理,后来他加盟另一家美国公司,负责中国业务,推出曾在中国风靡一时的“小灵通”——那是BP机之后,快递初创时最重要的通讯工具之一。

小灵通手机几乎全部交由富士康生产,周韶宁也因此和郭台铭结下深厚友谊。郭台铭不止一次对周韶宁说“将来你做什么我投什么,要多少钱我给多少钱”。为后来百世第一笔融资埋下了伏笔。

1994年,聂腾飞的好友詹际盛跟聂腾飞意见不合,另立山头,创立了“天天快递”。

1998年,聂腾飞开着桑塔纳2000,在高速路上遭遇车祸身亡,随后引发了一系列“变故”:
他媳妇的哥哥陈德军接手盛彤,改名申通;

他弟弟聂腾云出走申通,1999年成立韵达,当时连车都没有,只有一部电话。

2000年,做过包工头的喻渭蛟,带着5万块钱和17条壮汉闯进上海,成立圆通速递,全公司只有两辆自行车和两部电话。

2000年,喻渭蛟(左四)在圆通总部门口
而他之所以如此果绝,是受妻子张小娟的鼓动——张小娟跟聂腾飞、聂腾云、陈德军,都是同一所中学毕业的校友。
张小娟觉得老同学们做快递都发迹了,老公也一定可以。

2002年,喻渭蛟看到外贸企业普遍周末加班、有快递需求,于是在全行业率先推出“一周七天不休息,全年无休”的服务项目,迅速抢占市场。
2005年,办过猪肉加工厂的徐建荣觉得,干快递比“杀猪”更有前途,接手了汇通快递,正是百世汇通的前身。


而这就是后人所说的中国快递“桐庐帮”的由来——从聂腾飞到徐建荣,他们几乎都来自同一个地方,浙江杭州的桐庐县,有着或亲戚、或同学的熟人关系。

事还没完,2002年,木材商人赖梅松成立了“中通快递”——三通一达里成立最晚的一家,也是成长最快的一家。

开业那天,放完了鞭炮,住对门的邻居送来了中通的第一单,当赖梅松接过快件和15块钱的时候,苦笑了一下。
因为看好爆发的快递市场,挣过几百万的他,如今要在这十块八块的小生意里打滚,从头再来。
因为人生地不熟,当时又没有导航软件,有时候快递员一天拿3个件出去送,到深夜都回不来,“找不到,找不到啊!”赖梅松只能让员工找两三块的旅馆住下,第二天再回来。
57件,79件,110件,这是中通快递开业前3天的业务量。
因为一开始没有淘宝网购,都是公司信件邮寄,公司信件大家普遍愿意用EMS,愿意用民营快递的少,民营快递倘若不做信件,几乎都要死绝。

韵达聂腾云
三通一达起步最难的时候,连城里的老乡都不肯给他们单子做,不信任,怕他们弄丢了重要文件。
申通陈德军现场给人写保证书,丢了件就在对方公司无偿劳动一年;
韵达前期投入200多万,头三个月只做了11票,资金链差点崩断;
圆通有时一个月亏损20多万,喻渭蛟拎着米袋子到米店借米下锅;
中通因为寄丢了一个女人的旧手机,花了3800块买了最新款的诺基亚给人赔罪。
为了开拓业务,“扫街”时只要碰到公司就钻进去。
名片被人当面扔到地上,快递员就笑嘻嘻捡起来,再递上去,对方都不好意思了,只能接过去,就这样一边被当做“黑快递”,一边积攒着一单又一单生意。

民营快递没有退缩,反而以小搏大,做得越来越好,把EMS都比下去了,让EMS的快件市场份额从97%暴跌到40%。
这就是中国民营快递的出场方式——看到商机,同乡试水,第一桶金,互相“传染”,搭起草台班子,东躲*藏西**,却在百折不挠中生存下来,越做越大。
而他们早期迅速扩张的秘密,也成了阻碍他们自身前进的最大枷锁。
直到今天,百世汇通把这套东西学了去,都依然“深受其害”。
2
我们说三通一达的早期扩张,靠的是老乡之间的“传帮带”:
一个送快递的在城里挣了钱,更多的兄弟投奔过来。
而快递公司乐意让老人开新的网点,拉出去支一摊子,招募更多快递员加入,把公司业务拓展出去——也就是所谓的“加盟制”。

最早的申通快递人,在上海外滩合影
早期的快递点,连汽车都不用,租间房子,安部电话,买几辆自行车,6000块钱就能开个新网点。
每做一单,向总部交1到1.5元的面单费,再扣除运费,剩下都是网点利润。
比如最早申通的聂腾飞,自己负责杭州,媳妇的哥哥陈德军管上海,爹妈弟弟管宁波,叔叔管常州,他们都可以发展自己的熟人,壮大这个网络。
对快递公司来说,加盟制可以“空手套白狼”,几乎没有成本就能建立起快递网络,加盟商自己承担门面、人员、车辆成本,网点自负盈亏,公司实现迅速扩张,还能激励加盟商多劳多得。
所以申通能在短短几年里建立几百个网点,成为长三角地区规模最大的民营快递企业。而韵达、中通、圆通也纷纷效仿,成功地快速扩张。

“一年新出几个百万富翁,一点也不稀奇。”
但加盟制千好万好,却有一个致命的问题:总部对加盟网点几乎是失控的。
啥意思呢?网点老板跟你一条心,想多劳多得,那自然是极好的;
网点老板跟总部离心离德,那什么恶心事儿都能干得出来。
2003年,聂腾飞的弟弟聂腾云成立不久的韵达发生严重“*变政**”,底下加盟商和高管勾结,成立新公司,把韵达人员抽空,连看门老头都不留,只剩下聂家人管的3个网点,韵达眼看就要完蛋了。

聂腾云当机立断,解聘了谋反的高管,其他*反造**的“叛徒”却把韵达总部的大门口堵了个严严实实,撂下狠话:不仅要把韵达困死,还要冲进去抢件。
一天傍晚,上百叛徒手持器械冲进来,当过兵的聂父聂樟清“横刀立马”拦住了他们。

聂腾飞、聂腾云的父亲聂樟清
对方质问:“你是谁?”
聂父大喊:“我就是我啊,我是韵达的法人,公司是我的,快件是客户的,谁敢进院抢劫,我就砸碎他的脑袋!我还就不信了,堂堂大上海,还敢公然抢劫!”
说罢,工人用手推车把聂父早就准备好的300根80厘米长的钢管推出去,几百名韵达员工哗啦啦抄起钢管,冲向前去。
剑拔弩张,眼看一场快递史上惊天动地的血腥肉搏就要拉开大幕。
突然间警笛大作,聂父提前知会的警方及时赶到,叛徒阵营顿时大乱,作鸟兽散,最后30多人被捕,叛徒的新公司也销声匿迹,韵达才保住了一线生机。
后来,为了解决加盟商“失控”的问题,韵达办起了转运中心——很多人看物流信息的时候,觉得转运中心就是个临时堆放快递的大屋子,但其实它是快递公司制约加盟商的神兵利器。

在长沙建一个转运中心,公司就可以“遥控”全湖南的加盟网点。
以前加盟商天南海北,都是发完了件,才给总部补交面单钱——属于先上车,后补票。
而有的“老赖”拖着不给,能欠总部上千万,还有的加盟商直接跑路。
但有了转运中心,所有湖南的加盟商想把快件发往外地,先得运到长沙转运中心,给转运中心交钱,才能把件送出去——先买票,后上车。

一个快递公司想要迅速做大又不失控,建立转运中心是必须的,韵达也从此回到了发展的正轨上。
在韵达“*变政**”后一年,2004年,(后来百世的)周韶宁跑到国内出差,在高速路上堵了半个小时,看着前方超载大货车冒出的滚滚黑烟,萌生了“用科技改造中国物流”的想法。

“一定需要有人出来改变这一切,进行资源整合。”但他并没有立即去做。
2005年,他离开“小灵通”,加入谷歌担任副总裁、大中华区总裁,与李开复共事,1年后才离职创业。
2007年,周韶宁自投1000万人民币做起了百世,次年和马云、郭台铭一起吃饭,他说要做中国的UPS,于是获得了大佬们1500万美元注资,直至今日,阿里巴巴成百世第一大股东,持股超过27%,那是后话。

话说回三通一达,21世纪初的10年里,初见规模的圆通与韵达类似,也踩过加盟商的大坑,而他们采取的行动就是“削藩”。
2009年,圆通和加盟商“北京众和圆通”发生激烈冲突,众和挤压了上万快件,总部强行派人去接管,愣是被众合轰了出来。

于是总部下决心在北京另起炉灶,建新的转运中心,架空众和圆通,众和就拉来一大帮桐庐的老人围堵新的北京圆通总部,在警方的干预下,持续几个月的闹事才平息下去。
最终圆通割肉,赔了众和600万人民币,转运中心回归总部,削藩完成。
圆通对加盟商的“革命”发生在一时一地,而堪称改变了中国快递历史进程的一次“脱胎换骨”,发生在中通身上。
2007年,中通经历了有史以来最为动荡的改革,堪称一场“风*行暴**动”。
今天我们收寄快递,我们知道两头的快递员都有钱挣,比如收件的人挣5毛(收淘宝件量大些,容易多挣),派送的人挣1块5(派送零散更辛苦),这很正常。

而你可能想不到的是,“三通一达”从一开始,只有揽收的快递员挣钱,寄到那头派送的快递员都是免费的,白干。
这不公平啊,为什么?因为早期的快递为了迅速扩张业务,必须鼓励快递员多揽件,这样公司才有收入进账。
而免费的派件的任务也必须完成,怎么办?就强令快递员必须及时派送,敢不去送的就罚款——上惩戒手段。

多年来三通一达都把这当成了常态,但问题也暴露出来:
江浙沪、北京、广东地区商户发达,寄出的件极多,快递员和网点揽件赚个盆满钵满;
可中西部、东北地区多是买家,收到的件多,商家寄件几乎没有,快递员和网点揽不来件,根本“吃不饱”。
比如北京中通,日揽件10000件,是湖北全省的50倍。
想让湖北这样的派件地区的快递发展起来,怎么办?简单,加派件费呗。结果东部富裕的揽件大户加盟商全炸毛了。
假设北京每1单给外地1块,1天就是1万块,1年365万,谁能接受?!
提出派件费的正是中通CEO赖梅松,而中通最有势力的加盟商们全部强烈反对。

湖北的加盟商一针见血地指出:没有派费,这个利润分配就不合理。不合理的话,你这个企业就不会发展!
双方争得不可开交,上午会没完,下午接着开;第一天没开完,第二天接着开……
“赖总,您快回去吧,我们守不住阵脚了……”
最后赖梅松撂下一句狠话:你嫌不好可以不在中通干!
“不管你最后同不同意,有些决议都是要执行的。如果中通被你这种人左右了,我们这个网络还怎么运转下去?”

结果在中通的强力推动下,派件费率先开始执行,加上当时淘宝开始时兴,湖北中通每日派件从300件暴涨到11万件,员工从十几人涨到2800多人,原来全国快递的“不毛之地”一片欣欣向荣的景象。
而对于京沪广的加盟商,虽然一掏就是几百万,很肉疼,但明显感到外地派件质量提高了,也提升了他们在北京市场的口碑和竞争力。
这就是三通一达用无数惨痛教训换来的战果,与加盟商的博弈推动着它们朝更健康的方向发展。
而百世没有经历这些,直接走上了“融资、烧钱、抢市场”的快速路。
2010年秋天,从谷歌离职的周韶宁一身便装、背着双肩包,推开了汇通徐建荣办公室的门, 汇通从成立以来,经营不善,从头亏到尾,处在资金链断裂的边缘,徐建荣答应了周韶宁的收购,汇通从此成为百世汇通。

周韶宁主动给徐建荣4000万股股权,徐建荣没要,撤得一干二净,因为他觉得百世汇通接下去的发展“烧钱就像烧纸一样”,砸了100多个亿,他看不到希望。

奇怪的是,百世做的也是“加盟制”,为什么会砸100多亿呢?
百世没有买任何土地房产,全靠加盟和租房,连最重要的转运中心都靠租。

百世没有买运输车,靠租赁和外包组建车队。

那钱呢?
做技术出身的周韶宁,把绝大部分钱都投入了“技术研发”。


高速自动分拣线、自动包裹扫码称重一体机、高速摆臂、伸缩机、风暴自动分拣系统、云计算……这是百世花钱的地方。

广州白云十九部百世快递站点自动化分拣线设备
能租的东西,百世绝对不买——堪称把“加盟制”模式推到了极致。

然而这样的轻资产投入,没有换来丰厚的利润,反而是单件薄利和连年亏损。

周韶宁一边用低价劣质的快递服务抢市场,一边用高精尖科技讲故事、融资烧钱。
而老百姓没感受到科技带来的便捷,反而感受到的是:延迟配送、网点跑路、莫名退回、丢件毁件……
这就是百世和中国其他快递公司最大的差别。
可以说,如果当年三通一达没有付出巨大心血,整治加盟商带来的恶劣问题,他们可能跟今天“疯狂加盟、网点跑路、总部甩锅”的百世没有太大区别。

但让人感到可喜的是,三通一达终究走上了另一条道路,一条向上勇猛精进的道路,从而让今天中国民营快递的格局出现了崭新的变化。
3
2018年,中国快递件量突破500亿件,连续5年稳居世界第一。

而今年又将顺利突破600亿件,相当于平均每天1.6亿件。

中国快递业的创始人们也到了各自收获的季节——诞生了一批快递业富豪。

而在民间,更是流传着许多快递员“暴富”的传说,他们汇总成一个故事系列,叫“又想骗我送快递”。
重庆的女工程师李真桢,放弃月薪过万的工作,承包了3家快鸟驿站,年入数十万。


基层快递点老板齐任强、齐任刚兄弟,因为找不到合适的自动化分拣设备,花了1600万元自主研发了一套超高速交叉带分拣系统,拿了5项国家专利,一年节省人工成本400万。



独腿快递小哥沈光宇,2年送出20万票快件,日均350件,是普通快递员的2倍,月入远超万元。


跟马云一起上市敲钟的快递员窦立国,5年挣了260万,买了150平米的大房子,人称“开奔驰送快递的快递员”。

京东广州分部的快递员黄少波,一个月揽件13万件,月入8万,税后7万。


然而这真的是中国快递员的生存真相吗?恐怕不是。
2018年的权威报告显示,中国现在快递员人数超过300万,平均月薪6200元,远没有“骗我送快递”中说的那么邪乎,即便是送货送到手软的11月,平均月薪也只有7994元,并没有过万。


而在多数人薪酬水平不高的情况下,中国快递依然承受着“加盟制”运营模式的“后遗症”。
这些年,*力暴**分拣、快递员骚扰性侵收件人、快递员拆包偷东西、代发假货海淘、泄露快递信息进行诈骗的新闻屡见不鲜,说到底,都跟“加盟制”模式下总公司对网点的监管不力有关。





一些快递员承受着被逼下跪道歉、被冤枉投诉后吞药自杀、揽收*禁品违**一次就被罚款2万、双十一累吐辞职留下5000包裹的巨大压力。






中国快递还远没有到一个全面良性运转的健康发展阶段。
在国人一次次为“中国速度”、为双11成绩感到骄傲的同时,我们还应该看到更多的东西。

今年11月12号,中通实现全年快件量突破100亿件,创造了全球快递公司的历史纪录。

随着天猫的快速增长,和拼多多等电商下沉的红利,中通已经连续3年保持中国快递业务量第一,2018年净利润42.01亿元,跟顺丰的45.56亿相比,只差3.55亿。

明年,中通有可能在净利润上超越顺丰,成为中国快递业务量、净利润双料第一。

但在总的业务收入上,2018年三通一达中最高的中通只有176亿,而顺丰的营业收入是909亿,差距非常明显。
而且单纯的数字对比,不能展示出中国快递业竞争格局的全貌。
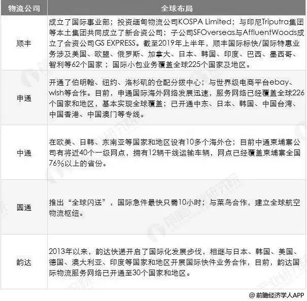
去年10月,顺丰花55亿收购了国际快递三大巨头之一的德国邮政敦豪集团(DPDHL)在中国的供应链业务,是近年来物流领域最大的国际并购案例之一。

湖北鄂州的顺丰机场也在建设中,预计2025年旅客吞吐量100万人次,货物吞吐量245万吨。

王卫很清楚,傍住中国电商的大腿,一年的蛋糕撑死了有多大,全国不到6000亿;

而天地更广阔的国际供应链业务,是一个万亿级别的市场。

顺丰正在朝着国外三巨头——DHL、UPS和FedEx看齐。

只是目前,顺丰的自营飞机总量不过66架,不到FedEx 718架的1/10。

但顺丰正在努力地追赶中。上市以后,顺丰表示投在“航材、飞行”上的购置费高达27亿人民币。
的确,在国际市场上,中国快递还大有可为,目前中国的跨国快递一年20亿件,只占到中国快递总量的3%、收入的8%,这跟“国际巨头”们的国际业务比例无法同日而语,而顺丰最有可能成为快速追赶的领军者。
而在国内快递件量上远超顺丰的三通一达,目前正努力在国内市场向上攀爬,在高品质业务线上追赶顺丰。

圆通的“承诺达”、中通和申通的“次日达”、韵达的“即日达”,都是针对顺丰“时效件”推出的高单价服务,也确实有效蚕食了顺丰在国内的一部分市场。

中通全货机
很多网友的感受是:在陆运方面,三通一达和顺丰陆运的差距正在越来越小,这是可喜的一面。
然而另一方面,三通一达不得不面对的一个现实是:过度依赖电商快递,利润越来越微薄。
2018年,以中通为例,运送的85亿件包裹中,电商件占比高达85%,散件、商务件占比仅10%。
把所有鸡蛋都放在“电商件”一个篮子里,对于三通一达的长远发展来说是危险的。
今年前三个季度,全国快递平均单价一路下跌到12.0元/单。

平台上大量9.9元、19.9元包邮的走量产品,快递价格也得跟着降。
如果单票成本上下波动1分钱,公司的净利润就会跟着波动1亿元。
一个加盟商就说:“十年前送一票快递至少能赚几块钱,这两年只有3毛、5毛。有时候跟客户谈合作,可能就因为每票贵了一毛钱,而不得不选择放弃客户。”
“一些加盟商单票利润甚至跌破5分钱。”
这也是三通一达都在往顺丰那样的“高端线”进军的最大动力。

而这就是今天的中国民营快递格局:
顺丰正在从国内高端直营走向国际市场,走向电商之外的广阔天地;
“三通一达”正切入国内高端直营市场,向顺丰靠拢,却一时还摆脱不了对电商的依赖;
而百世的路线最为怪诞:它一面走着“三通一达”早期对加盟商“失控”的老路,却同时又强调自己走在“高新科技”的尖端。
为什么要强调三通一达和百世的区别?
说起快递服务水平来,显然更有口皆碑的,应该是顺丰和京东。

但三通一达和百世的对比是更有意思的。
不仅因为他们从一开始都选择了“加盟商”的运营模式,而更在于他们在价值观上的分野——
说到底,在快递服务这件事儿上,你更相信人的力量,还是更相信技术的力量?

百世的周韶宁显然更相信技术的力量,所以他选择用最轻的方式去运营快递中的“人-货-场”,用比较重的精力投入他所强调的“技术研发”;
当然,三通一达也不是不要新技术,该上的自动分拣、智能设备,只要能提高效率,他们一个也不会少。

中通新的上海中转中心

申通快递的“小黄人”分拣机器人
但当我们回顾三通一达的发家史,我们会发现:
无论是韵达为了“遥控”网点老板率先提出的“转运中心”,
还是圆通为了外贸客户推出“周末无休”,为了加强控制在北京推动“削藩”,
还是中通为了平衡收派员利益分配,强力执行的“派件也收费”,
你都能看到他们自创业早期,就把“人的因素”看得有多重要。

在今天的中国做快递,把人管理好更难,但只要努力去做,回报显然也是值得的。
而提升所谓的“快递技术”,从而领先对手,是不是短期内可以实现的,要打一个大大的问号。
我们每个人都想躺在床上,打开窗户就拿到无人机送上来的包裹、饭菜。


不用穿好衣服下楼取件,也不用被电话铃吵醒,更不用给快递员开门,多好。
但问题是,让14亿中国人都享受到这件事,你觉得还需要多久?十年?二十年?五十年?
阿里研究院院长高红冰曾说:“若仅是一两件商品通过无人机送货,或许还可行,但是若真是大规模,比方日均10亿的包裹在天上飞,就目前来说,各方面条件都很难实现。”

至少肉眼可见的未来里,估计我们大部分人还是得跟快递员打交道。
快递最关键的“最后一公里”,决定了我们每一个用户最真实的体验,和一家快递公司最重要的口碑。
而盲目追求“技术”、忽视了“人”的百世,恰恰输在了这最后一公里上。

周韶宁说:技术才是百世的核心,在某些方面机器比人聪明。
而他今年又说,要做好“高质量服务”,百世今年进入“质量”元年。

然后他们推出了什么措施呢?
奖励双十一全国排名前100的快递小哥,每人10万元。
奖励签收量排名前50的网点200万奖金激励。
其他的快递小哥和网点呢?没有任何公开的奖励措施。
这对于数以万计的百世一线快递员、全国36000个百世网点有什么激励可言呢?

在中国做一家服务业企业,如果把“技术加持”看得比“人的服务”更重要,甚至都不知道该怎么激励员工提供更好的服务,又能走多远呢?

在为一本中国快递传记写下的序言里,马云说了这样一句话:
“机器永远无法取代人,但会让我们的服务变得更好,让快递员更受人尊重。”

王卫也曾对顺丰快递员说:
“一切可以用钱打造的护城河,或者说所谓的优势,其实都是短暂的。”
回想一下那些让你发自内心叫一声“好”的快递品牌,他们最终让你感受到的,究竟是强大的技术,还是人的温度?

今年有一部很火的快递题材电视剧,叫《在远方》,记者问编剧申捷:你怎么看待中国快递过去的20年?他只说了八个字:
心在远方,路在脚下。

