项目名称:72 万吨/年石脑油精制综合利用项目, 项目性质为技术改造,投资总额:1309.62 万元,在原有500万吨/年原料精制装置基础上,新增轻烃回收单元,以原料精制 装置生产的石脑油为原料,回收石脑油中的液化石油气,解决石脑油初馏点过低的问题。 新增的轻烃回收单元设计加工能力72万吨/年,根据上游生产情况,装置实际加工能力为62.5 72 万吨/年石脑油精制综合利用项目 拟建项目工程分析 177 万吨/年,产出稳定石脑油61.46万吨,液化气1.02万吨,均作为下游装置原料使用。 预计投产日期:2021年11月。
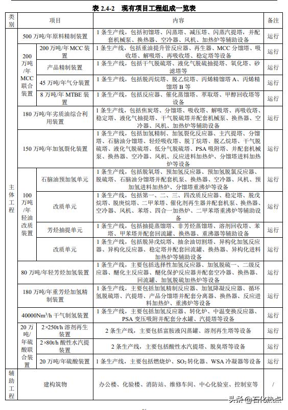
据了解,天弘化学现有项目为 9 万吨/年乙丙橡胶及原料配套工程项目,该项目分四期建设,其中一、二、三期已经验收,四期不再建设。一、二、三期主要装置包括 500 万吨/年原料精制装置、200 万吨/年 MCC 联合装置(200 万吨/年 MCC 装置、产品精制装置、45 万吨/年气体分馏装置、8 万吨/年 MTBE 装置)、180万吨/年劣质油综合利用装置、 180 万吨/年重芳烃加氢精制装置、80 万吨/年轻芳烃加氢精制装置、20 万吨/年硫酸联合装置、40000Nm3 /h干气制氢装置、150 万吨/年加氢裂化装置、100 万吨/年轻油改质装置,以及配套的 420m3 /h 污水处理站、储罐区、装卸车设施等相应的公辅、环保、储运工程。
2015 年山东天弘化学有限公司获得使用进口原油指标资格,为适应轻质原料的加工要求,山东天弘化学有限公司于 2016 年进行了原油适应性改造。改造后,500 万吨/年原料精制装置产出石脑油产品。为完善环保手续,山东天弘化学有限公司将相应变动内容特委托编制了《山东天弘化学有限公司 9 万吨年乙丙橡胶及原料配套工程项目现状评估报告》,目前,该现状评估报告已经提交东营市生态环境局备案。本次评价在该现状评估报告的基础 上进行了评价。 500万吨/年原料精制装置原油适应性改造后,装置产出的石脑油存在初馏点过低、储 存过程蒸气压偏高的问题,进而导致下游轻油改质装置预分馏单元轻组分加工负荷较大,拔头油偏多。为解决上述问题,特实施本项目。 本次技改项目是在原有 500 万吨/年原料精制装置基础上,新增轻烃回收单元,以原料 精制装置生产的石脑油为原料,回收石脑油中的液化石油气,解决石脑油初馏点过低的问 题。新增的轻烃回收单元设计加工能力 72 万吨/年,根据上游生产情况,装置实际加工能 力为 62.5 万吨/年,产出稳定石脑油 61.46 万吨,液化气 1.02 万吨,均作为下游装置原料使 用。项目总投资 1309.62 万元,环保投资 36.7 万元,占总投资的 2.8%。







