去哪玩
今年有不少人响应号召选择就地过年
(此处应有比心和掌声)
留京过年去哪儿玩儿?
前两天小北向大家通报了
北京10家市属公园
春节免费开放的好消息
这些免费公园有哪些看点?
怎样玩出新花样?
小北精心给大家准备了一份游园攻略
赶快收藏吧!
1.天坛公园

天坛公园,居京城“天地日月”四坛之首。是明清两代皇帝每年祭天和祈祷五谷丰收的地方。它和故宫的年龄一样大,面积却将近是故宫的4倍,总占地面积约270万平方米,分为内坛和外坛。外坛古柏苍郁,环绕着内坛,使主要建筑群显得更加庄严宏伟。

在祈年殿打卡拍照的同时,您可千万别忘了去回音壁体验隔空传音的神奇。两个人分别站到东西配殿的后面,贴着墙壁轻声说悄悄话,即使距离相距甚远,也还是能够清晰听到彼此说话的声音。今年大年初三正值情人节,在这里表白心迹,浪漫又美好~不仅如此,在位于回音壁景区西侧的一处名为“天坛美映”的文创照相馆中,还能体验新推出的特色AI数字拍照哟~
时间:6:00-21:00
地址:北京市东城区天坛内东里7号
2.景山公园

景山公园是北京中轴线上的一个公园,在故宫的北门神武门北侧。景山公园以景山为主,公园内松柏郁郁葱葱,还有从各地引进的牡丹。

公园内的“万春亭”是老北京城的最高点,是游客来到景山公园必去的地方,在这里可以俯瞰整个北京中心城区,一览故宫全貌,鸟瞰北海公园,更是摄影的好去处,因此有着“京华揽胜第一处”的美誉。一起和紫禁城全貌合个影,这儿您可别错过!
时间:06:30-20:00
地址:北京市西城区景山西街44号
3.中山公园

中山公园位于北京市中心紫禁城(故宫)南面,*安门天**西侧,与故宫一墙之隔。占地23万平方米,是—座纪念性的古典坛庙园林。园内有社稷坛、习礼亭、唐花坞、四宜轩等景点。

中山公园社稷坛上的五色土取自全国各地,按照东、南、中、西、北五个方位摆放,寓意中华疆域地大物博,而这青、红、黄、白、黑五种颜色土放置的方位,恰好也对应了今天中国土壤分布的概况。来五色土拍照打卡,一起祝福山河锦绣、国泰民安!
时间:6:30-20:00
地址:北京东城区中华路4号
4. 北海公园

“让我们荡起双桨,小船儿推开波浪”,当这首传唱全国的儿歌响起时,很多人会自动联想起北海公园。北海公园是中国古典园林的艺术杰作,琼华岛上的树木苍郁,白塔耸立山巅...超多的公园景点让人流连忘返。

小北要推荐的,是去年12月底对外开放的画舫斋。历史上,乾隆皇帝经常来此游玩,光绪曾在此居住,慈禧也常来这里游宴、听书。这里既不失北方皇家宫苑的特色,又有江南园林的情调。到这里来打卡,享受清澈见底的一池碧水和雕梁画栋的皇家建筑,实在赏心悦目!
时间:6:30-21:00
地址:北京市西城区文津街1号
5.香山公园

香山是历史悠久的皇家园林,占地188公顷,是一座具有山林特色的皇家园林。景区内主峰香炉峰俗称“鬼见愁”,海拔575米。早在元、明、清时,皇家就在香山营建离宫别院,每逢夏秋时节皇帝都要到此狩猎纳凉。

新春将近,在香山公园里,一盏盏红灯笼挂上枝头,欢乐喜庆的气氛迎面而来。2月14日,香山公园将在线上推送“我们一起做一块吉祥如意皂”活动,共祈新年吉祥如意。牛年开年的第一次登山,就来香山!
时间:06:00-18:00
地址:北京市海淀区香山买卖街40号
6.颐和园

颐和园是以昆明湖、万寿山为基础,以杭州西湖为蓝本,汲取江南园林的设计手法而建成的山水园林,也是保存较为完整的皇家行宫御苑,被誉为“皇家园林博物馆”。

初春游园,漫步湖边画舫、游园赏梅,远眺万寿山都是颐和园的正确打卡方式。除夕当天,颐和园还将集合颐和园养殖梅花蜡梅经验,展示颐和园两梅盆景养殖养护经验和成果,开展线上梅展。
时间:07:00-19:00
地址:北京市海淀区新建宫门路19号
7.玉渊潭公园

玉渊潭公园主要景区由西部樱花园、北部引水湖景区(局部建成)、南部中山岛、东面的留春园等组成,有樱花园、湿地园、万柳堂、中国少年英雄纪念碑、玉渊春秋等一批特色景区和园林建筑。公园每年春季都会举办“樱花赏花会。

去年年底,北京玉渊潭公园樱花园主景区内的樱花商店正式开张,如果您也喜欢油纸伞、小团扇这些文创产品,不要错过这里哟!如果运气好,还能看到过冬鸳鸯在樱花湖里嬉戏觅食,为园里带来了不少活力!
时间:06:30-20:30
地址:北京市海淀区西三环中路10号
8.陶然亭公园

陶然亭是一座融古代与现代造园艺术为一体的现代新型城市园林,有“都门胜地”之誉。陶然亭周围,有许多著名的历史胜迹。西北有龙树寺,寺内有蒹葭簃、天倪阁、看山楼、抱冰堂等建筑,名流常于此游憩。

不妨趁春节,去陶然亭来一波童年回忆之旅,去大雪山上滑滑梯,买一个棉花糖享受甜甜的假期。华夏名亭园也是打卡拍照的不二之选,园中1:1仿建了醉翁亭、爱晚亭等众多中国名亭。喜欢古风的小伙伴们不要错过哟。
时间:06:00-21:00
地址:北京市西城区太平街19号
9. 北京植物园

位于香山脚下的北京植物园,是一个集科普、科研、游览等功能于一体的综合性植物园。虽然目前还没有百花盛开的美景,但也还是可以去热带温室领略热带植物的风采。

如果是带小朋友一起去游玩,那么不妨到果树室、食虫植物室学习科普知识。总之,这里就像一个小西双版纳。春晚动漫生肖吉祥物“小昂”也将会亮相北京植物园,为游客打卡增添新春的喜庆氛围。
时间:07:00-17:00
地址:北京市海淀区香山卧佛寺路
10. 北京动物园

北京动物园是中国规模较大、动物种类较全的城市动物园之一,在清朝时,原为“万牲园”,这里是不少小朋友的最爱。

狮虎山、熊山、白熊馆、猴山、熊猫馆、大象馆都是必打卡的地方。当然,最热门的北京海洋馆也值得一看,冬天的生机就藏在这个园里。在西区的一片树林掩映中,坐落着一座红色砖楼的西式洋房——畅观楼,一座百年建筑,原是清末皇室行宫,现在里面是园史展。如果您是小众探索发现者,畅观楼一定不要错过。
时间:07:30-17:00
地址:北京市西城区西直门外大街137号
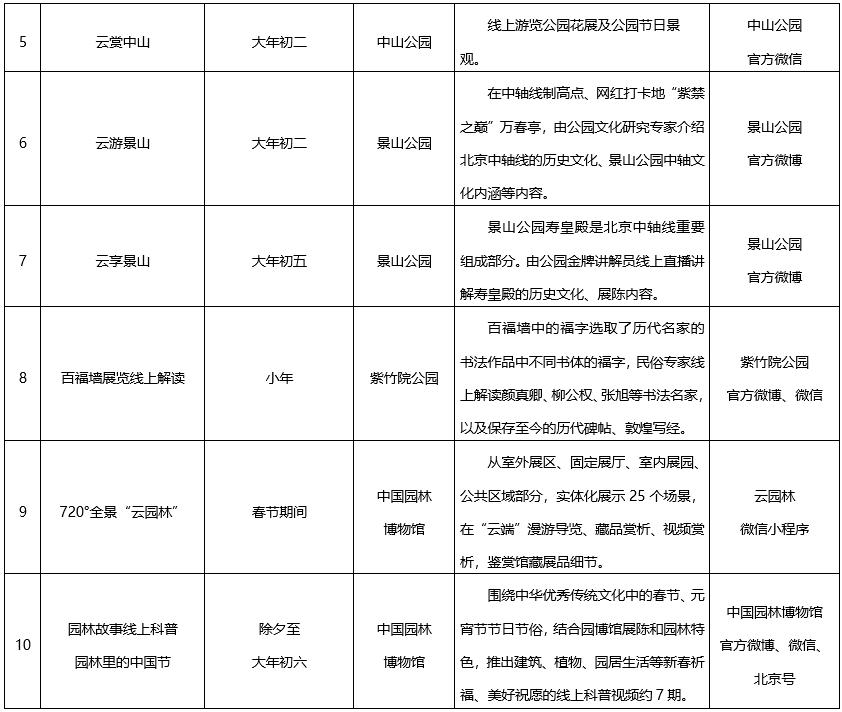
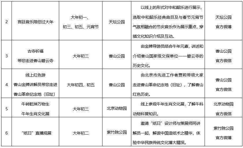
“福满京城 春贺神州”
新春游园汇线上活动






