
本文来源:中华儿科杂志, 2022,60(6) : 507-515.
近年来,随着我国社会经济发展和生活方式的改变,儿童的超重和肥胖率持续上升,6~17岁儿童超重和肥胖的患病率分别由1991—1995年的5.0%和1.7%上升至2011—2015年的11.7%和6.8%。2009—2019年肥胖率增长速度减缓,但超重率仍呈上升趋势,整体超重和肥胖人群基数继续扩大。41%~80%的儿童肥胖可延续至成年,严重威胁国民健康,《“健康中国2030”规划纲要》《健康儿童行动提升计划(2021—2025)》和《中国儿童发展纲要(2021—2030)》均从国家战略角度提到要重视儿童肥胖的防控。在临床实践中尚缺乏基于最新循证医学证据的、可操作性强的共识,为进一步规范儿童肥胖及相关并发症的诊疗、评估与管理,中华医学会儿科学分会内分泌遗传代谢学组、临床营养学组、儿童保健学组、中华儿科杂志编辑委员会组织有关专家,在参考国内外最新循证医学证据及相关指南的基础上,历时7个月余制订“中国儿童肥胖诊断评估与管理专家共识”。
一、诊断

(一)肥胖的定义与分型
肥胖指由多因素引起的能量摄入超过消耗,导致体内脂肪积聚过多、体重超过参考值范围的营养障碍性疾病。根据脂肪组织分布部位差异可将肥胖分为向心性肥胖和周围型肥胖。向心性肥胖又称腹型肥胖或内脏型肥胖,内脏脂肪增加,腰臀比增加,此类肥胖发生心脑血管疾病、2型糖尿病、代谢综合征等各种并发症的风险较高。周围型肥胖又称匀称性肥胖或皮下脂肪型肥胖,脂肪匀称性分布,臀部脂肪堆积明显多于腹部。
(二)肥胖的诊断
1.诊断指标:建议年龄≥2岁的儿童使用体质指数(body mass index,BMI)来诊断。BMI=体重(kg)/身高2(m2),与体脂相关且相对不受身高的影响。2~5岁儿童可参考“中国0~18岁儿童、青少年体块指数的生长曲线”中制定的中国2~5岁儿童超重和肥胖的BMI参考界值点。6~18岁儿童可参考“学龄儿童青少年超重与肥胖筛查”中6~18岁学龄儿童筛查超重与肥胖的性别年龄别BMI参考界值点。在18岁时男女性的BMI均以24 kg/m2和28 kg/m2为超重、肥胖界值点,与中国成人超重、肥胖筛查标准接轨。年龄<2岁的婴幼儿建议使用“身长的体重”来诊断,根据世界卫生组织2006年的儿童生长发育标准,参照同年龄、同性别和同身长的正常人群相应体重的平均值,计算标准差分值(或Z评分),大于参照人群体重平均值的2个标准差(Z评分>+2)为“超重”,大于参照人群体重平均值的3个标准差(Z评分>+3)为“肥胖”。
2. 体成分测量:体脂肪含量即人体内脂肪组织占体重的百分比,是比较直观地判断肥胖的指标,但缺乏统一标准。常用的体成分检测方法包括双能X线吸收法、空气置换体积描记法、总体生物电阻抗分析、总体水分标记以及磁共振成像等。腰围和腰围身高比(waist to height ratio,WHtR)是判定向心性肥胖的重要指标,可以更好地预测心血管疾病和糖尿病等疾病的发生风险。2007年国际糖尿病联盟把腰围≥同年龄同性别儿童腰围的 P 90作为儿童向心性肥胖的筛查指标、代谢综合征的必备组分和危险因素。WHtR和腰围相比,受年龄、性别的影响较小,在不同人群间变异程度小,更适合广泛筛查。国外有建议WHtR=0.5作为筛查指标,而设置不同性别的WHtR切点,更利于实际应用。中国儿童数据显示,当6~15岁男童WHtR>0.48,6~9岁女童WHtR>0.48,10~15岁女性 WHtR>0.46时,代谢性疾病的风险增加。
(三)肥胖的病因诊断
引起儿童超重和肥胖的因素如下,(1)环境:社会经济、文化、政策、习俗、家庭等层面导致了能量摄入增加和身体活动减少的“致肥胖环境”,包括食物选择环境、身体活动环境、父母不良饮食行为和生活习惯的影响、内分泌干扰物的暴露等;(2)自身饮食和身体活动:生命早期营养因素,如母亲孕前、孕期体重和营养状况、出生后的喂养情况等,儿童期不健康的饮食结构和饮食行为、较少的身体活动等;(3)遗传:近年来越来越多的肥胖相关基因位点被识别,但单基因变异引起的极重度肥胖比较罕见,而占绝大多数的肥胖则为多基因背景和环境因素共同作用所致。肥胖发生年龄越小、越严重,遗传因素导致的可能性就越大,建议对极早肥胖(5岁前)、有遗传性肥胖综合征临床特征或有极端肥胖家族史的患儿进行遗传检测以排除肥胖相关遗传性疾病,详见表1;(4)内分泌代谢性疾病:如库欣综合征、甲状腺功能低下、生长激素缺乏症、性腺功能减退、高胰岛素血症和多囊卵巢综合征等,以及下丘脑-垂体病变;(5)内环境:肠道菌群变化可能与肥胖的发生相关,如肥胖者肠道菌群中拟杆菌属可能减少;(6)精神心理因素:如精神创伤或心理异常等可导致儿童过量进食;(7)药物:导致体重增加的药物包括糖皮质激素、抗癫痫药物和抗精神病药物(如氯氮平、奥氮平、喹硫平、利培酮等)等。
表1 遗传性肥胖综合征的临床及基因型特点

二、评估

超重或肥胖的儿童的全面评估流程见图1。病史应询问饮食、身体活动和睡眠的情况,是否有肥胖相关综合征的症状等,用药史,发育史,肥胖家族史等。体格检查应包括身高、体重、腰围、臀围、体型及性发育分期等。还需注意有无智力发育异常或畸形体征,是否合并黑棘皮病或皮肤紫纹,青春期女孩是否有*疮痤**和多毛,还包括特发性颅内高压(假性脑瘤)的眼底检查,双下肢或膝关节的压痛和活动范围,甲状腺检查和外周水肿等。建议对肥胖的儿童进行潜在的并发症评估,包括糖尿病及糖尿病前期、血脂异常、高血压、非酒精性脂肪肝病、多囊卵巢综合征和阻塞性睡眠呼吸暂停等。

▲ 图1 儿童超重及肥胖诊断评估流程图
肥胖儿童的心理和精神健康筛查也十分必要。肥胖儿童心理健康问题如身体形象障碍、自尊心低下、社会关系受损、高度内化(抑郁和焦虑)以及外化行为问题(多动和攻击性)等风险增加。临床评估主要采用临床症状判定法结合量表评估法。对筛查阳性者需谨慎解释结果,建议转诊至精神心理专科进行确诊和干预。
三、治疗

治疗原则是减少能量摄入和增加能量消耗,使体脂减少并接近正常状态,同时又不影响患儿身体健康和生长发育。对于有明确病因的继发性肥胖或伴有肥胖并发症的患者,需要病因治疗或相应的并发症治疗。针对儿童和青少年超重和肥胖的治疗方法主要包括4个方面:生活方式干预、心理行为干预、药物治疗以及代谢减重手术。
(一)生活方式干预
原则为加强饮食指导,以运动处方为核心、行为矫正方案为关键技术,促进睡眠健康,提高体能,控制体重。饮食、运动和睡眠的管理要以家庭为单位,日常生活为控制场所,患儿、家长、教师和医务人员共同参与,持续至少1年。
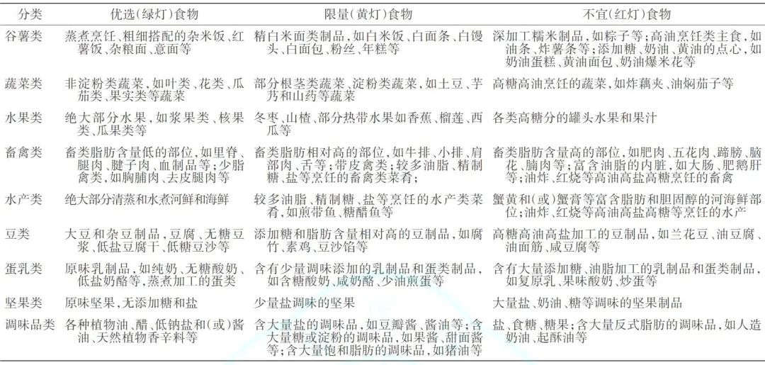
1. 饮食调整:建议控制食物的总量,调整饮食结构和饮食行为。不建议通过节食减重,也不建议短期内(<3个月)快速减重,避免出现减重-复胖的反跳循环,禁忌使用缺乏科学依据的减肥食品和饮品。首先需要均衡的饮食结构来保证生长发育所需,《中国居民膳食指南(2016)》建议每人每天摄入12种以上的食物,每周25种以上。在两餐间饥饿时,优先选择能量密度低、饱腹感强的食物,如低脂奶制品、新鲜蔬果等,而富含精制糖的糖果、糕点、饮料等以及含大量饱和脂肪和反式脂肪的油炸食品和膨化食品等应限制。儿童减重饮食需要合适的脂肪总量而非过分低脂或无油,但需减少饱和脂肪和反式脂肪的摄入,提高不饱和脂肪的摄入。在饮食行为上,减少快餐食品、在外就餐及外卖点餐;减少高脂、高钠、高糖或深加工食品;进食速度不宜过快,每餐时间建议控制在20~30 min;避免进食时看电子产品。各类食物的搭配原则可参考“中国居民膳食指南2016”中设计的“平衡膳食宝塔”和“平衡膳食餐盘”,分为优选(绿灯)食物、限制(黄灯)食物和不宜(红灯)食物3类,详见表2。
表2 肥胖儿童食物选择红绿灯标签

2.适当的身体活动:应进行适合年龄和个人能力的、形式多样的身体活动。身体活动强度通常以代谢当量来衡量。代谢当量的定义是某一活动的代谢率与静息代谢率或基础代谢率的比值。儿童代谢当量用于反映6~18岁的儿童具体身体活动的能量消耗水平。不同年龄不同活动类别的儿童代谢当量可参考https://www.nccor.org/nccor-tools/youthcompendium。身体活动强度依据儿童代谢当量可分4级,一些常见项目见表3。身体活动按活动类型还可分为有氧运动、无氧运动和抗阻训练。2017年发表的“中国儿童青少年身体活动指南”建议身体健康的6~17岁儿童每天至少累计达到60 min 的中、高强度身体活动,以有氧运动为主,每周至少3 d的高强度身体活动,包括抗阻活动,每天屏幕时间限制在2 h内。对于超重肥胖儿童,建议在达到一般儿童推荐量的基础上,在能力范围内,逐步延长每次运动时间、增加运动频率和运动强度,达到有氧运动3~5次/周和抗阻运动2~3次/周,并形成长期运动的习惯。
表3 不同身体活动强度的常见项目

3.睡眠干预:睡眠不足是导致儿童肥胖及相关代谢疾病的重要高危因素。肥胖儿童的基线睡眠评估非常重要。如果发现存在睡眠障碍,应先对儿童的睡眠障碍进行干预,同时要养成健康的睡眠卫生习惯,如良好的睡眠规律、睡前避免参与较兴奋的活动等。
(二)心理行为干预
1.行为疗法:肥胖儿童的行为偏差不仅导致心理问题,也影响肥胖干预方案实施和效果。行为偏差纠正应遵循个体化原则,不脱离儿童日常生活模式。行为治疗方案:(1)行为分析包括确定肥胖儿童的基线行为,识别主要危险因素,如进食过快和过度、进食快餐和含糖饮料、看屏幕时间过长和运动过少以及*坐静**为主等。(2)定目标行为(纠正主要危险因素)、定中介行为(缓冲过程)、定期限(根据需矫正的不健康行为和生活方式设定矫正的具体目标和时间)、定奖惩方案。最好先矫正1个行为后再循序渐进。(3)实施及评价。可采取自我监督、奖励或惩罚等方法。
2.心理治疗:评估肥胖儿童是否存在心理偏差,针对性地进行心理卫生教育,使之能自觉控制饮食,参加体育锻炼,并能正视自我,消除因肥胖而产生的各种不良心态。对情绪创伤或心理异常者,必要时请心理医生干预。
(三)药物治疗
建议只有在经过正式的强化调整生活方式干预后,还未能控制体重增加或改善并发症,或有运动禁忌时,才能对肥胖患儿进行药物治疗。不建议在小于16岁的超重但不肥胖的患儿中使用*肥药减**物。
美国食品药品监督管理局(Food and Drug Administration,FDA)批准了多种成人*肥药减**,包括奥利司他、利拉鲁肽、氯卡色林、芬特明-托吡酯等,用于BMI≥30 kg/m²或BMI≥27 kg/m²且患有至少1种与体重相关的并发症(如高血压或2型糖尿病)的≥16岁青少年。奥利司他和利拉鲁肽被FDA批准可以用于治疗12~16岁的青少年肥胖症。奥利司他是一种脂肪酶*制剂抑**,可以减少胃肠道中30%的脂肪吸收,但必须随餐口服。利拉鲁肽是人胰高糖素样肽-1类似物,能够刺激胰岛素分泌,降低血糖,减少饥饿感和能量摄入,以上2种药物不良反应均为胃肠道反应等。
二甲双胍被批准用于治疗10岁及以上儿童的2型糖尿病,在几个临床试验中用于减重仅使BMI轻度下降。因此,二甲双胍并不作为一种*肥药减**物,未获FDA批准用于肥胖治疗。对于一些特殊类型肥胖,如患有Prader-Willi综合征的儿童早期进行生长激素治疗,可以降低体脂并增加瘦体重,但FDA没未批准生长激素用于治疗肥胖症。下丘脑性肥胖的儿童使用生长抑素类似物如奥曲肽可遏制体重增加;瘦素治疗仅对瘦素缺乏者可显著减少其脂肪量。
(四)代谢减重手术
代谢减重手术是一种有创操作,儿童人群应慎重选择,手术的适应证尚无统一标准,综合美国及欧洲相关学会制定的儿童肥胖的外科指南、相关荟萃分析结果和中国青少年肥胖人群特点,建议手术适应证为:对于生活方式及药物干预失败的儿童重度肥胖人群,即(1)BMI≥32.5 kg/m2或BMI≥ P 95的120%,且伴有严重肥胖相关并发症(如中、重度阻塞性睡眠呼吸暂停综合征、2型糖尿病、多囊卵巢综合征或重度脂肪性肝病及其他严重并发症等);(2)BMI≥37.5 kg/m2伴轻中度肥胖相关并发症者。
手术的禁忌证包括:处于青春期前的儿童;存在未解决的药物滥用、饮食失调、未经治疗的精神心理疾病,无法养成健康饮食和运动习惯的患儿;其他一切不耐受外科手术的情况。
无论是成人还是儿童,国内外应用较广泛的减重术式是袖状胃切除术(sleeve gastrectomy,SG)和Roux-en-Y 胃旁路术(Roux-en-Y gastric bypass,RYGB)。SG术将胃大弯的大部分切除,并建立管状胃;与RYGB相比,SG更简单而且造成微量营养素缺乏的风险更低,对儿童来说更具有优势。
减重手术后常见的短期并发症有吻合口漏、胃食管反流加重、肠梗阻等,长期并发症最常见是营养缺乏以及手术后相关心理问题。因此建议对所有行减重手术的患儿进行终生营养监测和维生素补充,以及心理健康评估及心理干预治疗。
四、预防与管控

肥胖的预防应当从宫内开始。备孕妇女应调整孕前体重、孕期体重增长至适宜水平,预防胎儿体重增长过快,减少巨大儿的发生;出生后提倡母乳喂养,合理添加辅食,儿童期要均衡膳食,保证适当的身体活动和充足睡眠,定期体检,评估有无超重或肥胖,尽早发现生长偏离并及早干预。
2020年国家卫生健康委、教育部、市场监管总局、体育总局、共青团中央和全国妇联六部门联合印发《儿童青少年肥胖防控实施方案》,提出以提高儿童健康水平和素养为核心,以促进儿童吃动平衡为重点,强化政府社会和个人责任,推进家庭、社区、学校、医疗卫生机构密切协作,有效遏制肥胖流行的总体要求。在互联网医疗和大数据管理快速发展下,我国形成了政府主导、多部门合作、全社会共同参与的工作机制,基于云平台,利用移动终端,实现家庭-社区-学校-医院的有效联动,逐渐成为儿童肥胖管理的新亮点(图2)。

▲ 图2 儿童肥胖多场景综合管理体系
儿童肥胖已成为当今社会紧迫的公共健康问题之一,与多种影响身心健康的并发症有关,需及时合理地诊断评估和治疗。肥胖治疗的重点是健康的生活方式,结合心理行为干预,反应不佳的患者可以考虑药物治疗和(或)代谢减重手术。近年关于儿童肥胖的研究显著增加,但针对我国儿童肥胖的发病机制、干预手段等研究有限。因此对有效干预手段和管理模式的相关研究仍非常必要。
(吴蔚 余晓丹 汤庆娅 郭妍 傅君芬 执笔)
参与共识讨论的专家委员会成员名单(按单位和姓名首字拼音排序): 北京大学第一医院(熊晖);成都市妇女儿童中心医院(程昕然);重庆医科大学附属儿童医院(朱岷);复旦大学附属儿科医院(罗飞宏);福建医科大学附属福州儿童医院(陈瑞敏);广西医科大学第二附属医院(陈少科、范歆);海军军医大学第一附属医院(郭妍);海南医学院附属儿童医院(向伟);河南省儿童医院郑州儿童医院(卫海燕);华中科技大学同济医学院附属同济医院(罗小平、梁雁);吉林大学白求恩第一医院(杜红伟);江西省儿童医院(杨玉);南京医科大学附属儿童医院(李晓南);上海交通大学医学院附属儿童医院(陈津津、李嫔);上海交通大学医学院附属上海儿童医学中心(洪莉、江帆、刘云曼、余晓丹);上海交通大学医学院附属同仁医院(郭锡熔);上海交通大学医学院附属新华医院(汤庆娅);首都医科大学附属北京儿童医院(巩纯秀);苏州大学附属儿童医院(陈临琪);天津医科大学总医院(郑荣秀);同济大学医学院肥胖研究所(邹大进);温州医科大学附属第一医院(池美珠);厦门大学附属妇女儿童医院(陈晶);浙江大学医学院附属第一医院(王春林);浙江大学医学院附属儿童医院(陈洁、傅君芬、吴蔚);中国医学科学院北京协和医学院北京协和医院(邱正庆)
本文编辑:苗时雨
