看懂EMC整改知识:原来竟然如此简单(中)?相信不少人是有疑问的,今天深圳市比创达电子科技有限公司就跟大家解答一下!

EMC整改方法
EMC(Electromagnetic Compatibility)即我们常说的电磁兼容技术。它包含了EMI和EMS两个部分的要求,即在电气装置或系统共同的电磁环境条件下,既不受电磁环境的影响,也不会给环境以干扰。
首先,要根据实际情况对产品进行诊断,分析其干扰源所在及其相互干扰的途径和方式。再根据分析结果,有针对性的进行整改。
一般来说主要的整改方法有如下几种:
1、减弱干扰源在找到干扰源的基础上,可对干扰源进行允许范围内的减弱,减弱源的方法一般有如下方法:

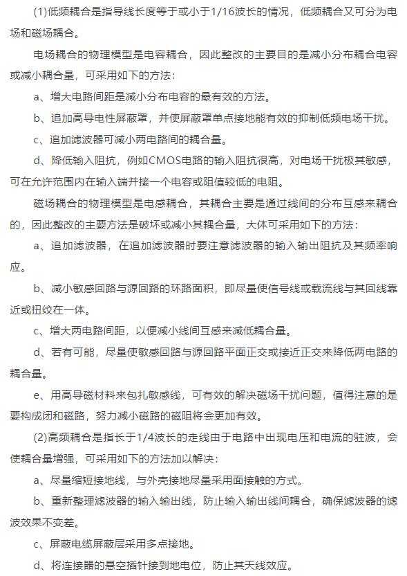
2、电线电缆的分类整理在电子设备中,线间耦合是一种重要的途径,也是造成干扰的重要原因,因为频率的因素,可大体分为高频耦合与低频耦合。因耦合方式不同,其整改方法也是不同的,下边分别讨论:

3、改善地线系统:
理想的地线是一个零阻抗,零电位的物理实体,它不仅是信号的参考点,而且电流流过时不会产生电压降。在具体的电气电子设备中,这种理想地线是不存在的,当电流流过地线时必然会产生电压降。据此可根据地线中干扰形成机理可归结为以下两点:

4、屏蔽:
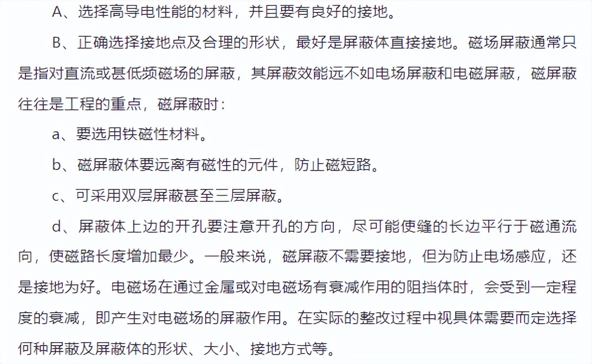
屏蔽是提高电子系统和电子设备电磁兼容性能的重要措施之一,它能有效的抑制通过空间传播的各种电磁干扰。屏蔽按机理可分为磁场屏蔽与电场屏蔽及电磁屏蔽。电场屏蔽应注意以下几点:

5、改变电路板的布线结构:
有些频率点是通过电路板上走线分布参数所决定的,通过前述方法不大有用,此类整改通过在走线中增加小的电感、电容、磁珠来改变电路参数结构,使其移到限值要求较高的频率点上。对于这类干扰,要想从根本上解决其影响,就要重新布线。
小结:总之前面几种方法对提高电磁兼容性都有好处,但应用最为广泛的是改变地线结构及电线电缆的分类整理的方法,这些方法不仅节约成本,而且是最有效的整改方法。屏蔽虽然会增加成本,但是其所起到的屏蔽效能有时是其它方法无法媲美的。所以,在实际的整改中应以改变地线结构、电线电缆的分类整理、屏蔽的方法为主,以其它方法为辅。

综上所述,相信通过本文的描述,各位对看懂EMC整改知识:原来竟然如此简单(中)都有一定了解了吧,有疑问和有不懂的想了解可以随时咨询深圳比创达这边。今天就先说到这,下次给各位讲解些别的内容,咱们下回见啦!也可以关注我司wx公众平台:深圳比创达EMC!
以上就是深圳市比创达电子科技有限公司小编给您们介绍的看懂EMC整改知识:原来竟然如此简单(中)的内容,希望大家看后有所帮助!
深圳市比创达电子科技有限公司成立于2012年,总部位于深圳市龙岗区,成立至今一直专注于EMC电磁兼容领域,致力于为客户提供最高效最专业的EMC一站式解决方案,业务范围覆盖EMC元件的研发、生产、销售及EMC设计和整改。