
一、常识
- 法学学科内涵及学科范围
- 法学(学术型)硕士与法律专业学位硕士的区别
二、复习策略
- 法学硕士复习指南
- 法律硕士备考指南
考研常识
法学学科内涵及学科范围


法学(学术型)硕士与法律(专业学位)硕士的区别
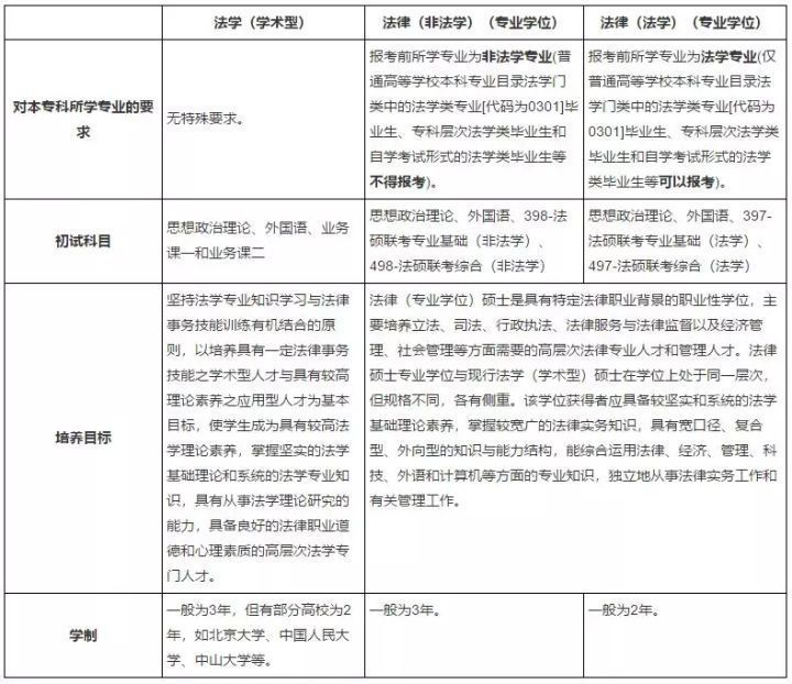
在全国硕士研究生招生考试中,有些考生不清楚法学(学术型)硕士与法律(专业学位)硕士的区别。法学硕士与法律硕士在学位上处于同一层次,但规格不同,各有侧重。法学是学术型硕士研究生法学门类下设的一个一级学科,专业代码为:030100;法律是专业学位硕士研究生的一个类别,包括“法律(非法学)”和“法律(法学)”两种,领域代码分别为:035101和035102。

复习策略
法学硕士复习指南
1. 专业课教材的学习方法
首先,要把每本书中各章节的结构整理清楚,做到胸有全局;然后,还要做笔记。笔记内容不是机械地抄书,而是要将书上的内容按照题型进行归纳和总结。
2. 全面复习和重点复习相结合法
指考生在复习专业课时,要对教材的内容予以全面掌握,不能凭主观猜测哪些内容考,哪些内容不考。
复习时,不仅要掌握基本概念、基础知识,还要建立起知识点之间的联系,形成完整的知识体系,用全面、整体的观念看待每一个知识点,这样才能融会贯通,全面、准确、牢固、深入地掌握教材内容。
考研试题覆盖面较广,不仅考查重点、热点,还考查一些次要的、偏僻的知识点,考生务必全面复习。
“重点复习”是指在全面复习的基础上对重要的概念、理论投入更多的时间和精力,力求熟练掌握,并能灵活运用,而不是眉毛胡子一把抓,不分主次轻重。重点内容是考研的主要考查对象,并且所占分值极高。
3. 认真分析历年专业课真题
历年真题具有非凡的意义。通过认真分析历年真题,可以明确复习方向,确定复习范围和重点。
分析真题主要应当了解以下几个方面:命题的风格(如难易程度,是注重基础知识、应用能力还是发挥能力,是否存在偏、难、怪现象等)、题型、题量、考试范围、分值分布、考试重点、考查的侧重点等。根据这些特点,有针对性地复习和准备,其效果颇佳。
4. 有针对性的练习
对教材及其相关材料复习2至3遍后,应当根据历年试题的特点,有针对性的进行练习。
模拟考试是针对性练习的最佳方式,不仅要做历年真题,还要做与真题类似的模拟试题,然后进行评分,总结得失。通过模考检查自己的复习效果,发现不足之处,以待改进;同时巩固所学的知识,使之条理化、系统化,增长“实战”经验。
法律硕士备考指南
1. 熟悉知识体系与框架
对法律这门专业课的课本,一般看过三到四遍以上,对法律知识体系和整体框架有基本了解,对其中的知识点有一定了解,对较基础的知识点能有一定程度的掌握。
要以《考试指南》为主,《考试分析》为辅。从具体科目来说,对刑法部分,可以以《考试指南》为依据复习。对民法部分,考生可将两本材料结合起来复习。对宪法、法理、法制史部分,考生可以以《考试分析》为主。
在对知识点有基本了解的基础上,要能熟悉法律基本知识,构建学科知识体系。要注意各科目中章和节的编排顺序,节中每个知识点的编排顺序,构建每门课的知识体系。复习时,可以画出知识框架图,以辅助自己从整体上把握科目架构。熟悉基本法律知识和构建完学科知识体系后,再从细节和整体两方面对每个科目有基本的了解和掌握。
仔细掌握基础知识点,可通过做往年真题,对考试的形式和题型以及法律联考的模式有基本了解,为以后的深化复习打下基础。
2. 多做练习与往年试题
复习过程中,有效复习很关键,对知识点的掌握,要避免出现打开书熟悉、合上书就忘的情况。要对知识点有一定了解,同时对每个科目80%的重要知识点达到掌握的程度。
法条是重要内容。复习法条时,要把法条和知识结合起来。《刑法》部分要着重复习总则和需要掌握的罪名,特别注意复习刑修七以及重点罪名的司法解释。对《合同法》的总则和分则复习时也要特别下功夫。对《物权法》、《宪法》、《选举法》、《全国人大组织法》、《地方各级人大和政府组织法》《立法法》等的复习也要用心。
同时还要做一定量的练习。通过认真做同步复习练习,可以很好地检验自己知识的掌握水平,及时弥补自己在做题过程中没有掌握的知识,达到查缺补漏的目的。通过做题,尤其是做往年真题,不仅可以达到查缺补漏的目的,还可大致了解重要知识点的考核。对往年试题中出现的知识点要掌握牢固。
复习笔记同样很重要,这对以后的复习也是很有帮助的。因为最后冲刺阶段,不可能整天拿着书看,笔记是后期复习很有价值的资料。
3. 多做练习与往年试题
考试题目是对具体知识点的考核,复习也要落在具体知识点上。后期复习中,对知识点的复习要进行细化、强化。对发现的盲区知识点要尽快掌握,对该背熟的知识点要记牢,尤其是一些易考核易混淆的关键词,要特别加以区分理解。
对通过做题反映出的易错知识点,要查找出错原因,并通过多做题举一反三加以掌握,相关知识点最好记在错题本上,有时间就要翻开复习,提醒自己做题时切莫再犯相同错误。对一些相似的罪名或重要法条,复习时要格外留意,要通过列图表或做题等多种途径,力求掌握这些重点和难点。
如有需要帮助的考生可加微信留言,留言请注明
最近21年小伙伴们竞争开始了,每一分秒的时间都是自己的,不是所有的第一遍复习都叫打基础,科学备考才是真正的开始,让每一步都是为今后的好专业和高分做准备,想要一次性高分考上法大的同学,想了解法大状元是怎样炼成的!请联系法研苏老师。
