运营商财经网 实习生杨雪利/文
5月13日,华润微举行了2022年第一季度度业绩暨现金分红说明会的直播活动,一时间吸引了众人眼球,人们对华润微和公司高管好奇不已,运营商财经网试图揭秘华润微刚上任半年多的公司副总裁之一的李舸。

公开资料显示,李舸出生于1969年,硕士学历。本科毕业于北京大学的法律专业,硕士毕业于英国华威大学国际经济法专业。
资料显示,李舸在22岁参加工作,当过某部委的副处长。
2007年李舸开启法律工作生涯,他先是进入了美国文森艾尔斯律师事务所北京办公室,担任7年的顾问。2010年李舸入职华润集团,在公司法律事务部担任法律专业总监、法律合规部副总监、副总经理等职,又回到了体制内。
2021年8月,华润微发布公告后称,公司聘任了李舸担任公司副总裁兼总法律顾问。
近来,李舸迎来他担任公司副总裁以来的首次年度业绩报。今年5月13日,华润微召开了2021年和2022年第一季度业绩和分红直播会议。
其中华润微称公司2021年实现营收92亿,同比增长32%;净利润22亿,同比增长135%。此外公司在今年第一季度实现营收25亿,同比增长22%;净利润为6亿,同比增长54%。
面对公司近一年的业绩情况,公司总裁李虹还对华润微2022年全年营收作出了营收增长的预计,称:“公司将争取跑赢行业大市。”
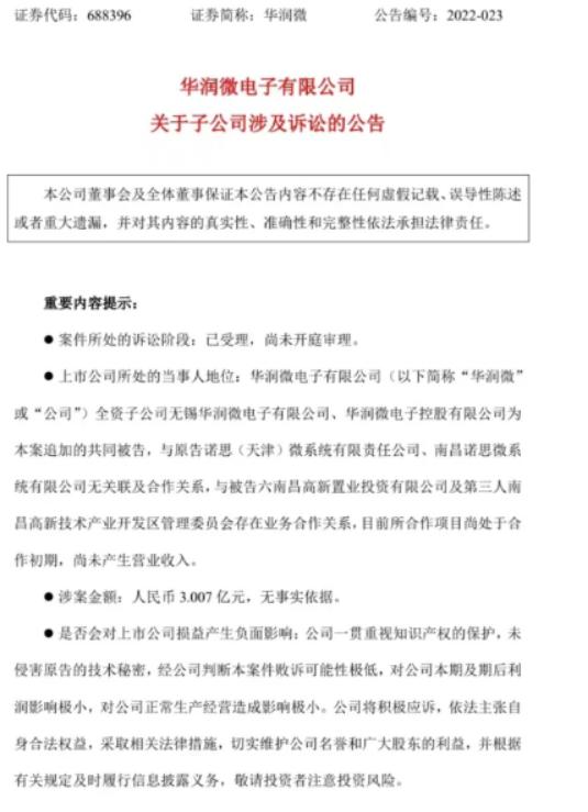
值得注意的是,今年3月份,华润微旗下子公司因技术侵权问题被思诺告上法庭,并被索赔3亿多元。
根据华润微发布的公告可知,2021年8月17日,华润微子公司天津经纬辉开光电股份有限公司、南昌经纬辉开半导体有限公司、南昌紫薇半导体有限责任公司、南昌高新置业投资有限公司侵害诺思(天津)微系统有限责任公司、南昌诺思微系统有限公司的技术秘密,思诺要求涉事公司停止侵权并并赔偿经济损失3亿元人民币,以及为本案诉讼所花费的合理开支70万元。
后由天津市第三中级人民法院受理,法院发布的《应诉通知书》显示,华润微子公司无锡华润微电子有限公司和华润微电子控股有限公司被追加为共同被告。
华润微对此表示,两家子公司与原告无关联及合作关系,与被告南昌高新置业投资有限公司及第三人南昌高新技术产业开发区管理委员会存在业务合作关系。目前所合作项目尚处于合作初期,尚未产生营业收入。
如今此事还出现最新进展。

资料显示,华润微电子总裁李虹2021年薪酬365.4万,李舸只有56.82万,但其实这是因为李舸2021年8月才调来,所以,上市公司只统计了李舸2021年几个月的薪酬。