根据韶关市2021—2022学年
普通中小学校校历,
我市小学将于1月16日开始放寒假,
普通高中于1月23日开始放寒假。
神兽即将出笼,
是否有家长想给孩子报班学习呢?
别急,先看看“这封信”

近日,
韶关浈江区教育局、
韶关武江区教育局先后发布
致学生家长的一封信,
提醒各位家长:
两区所有学科类校外培训机构
办学许可证已全部注销!
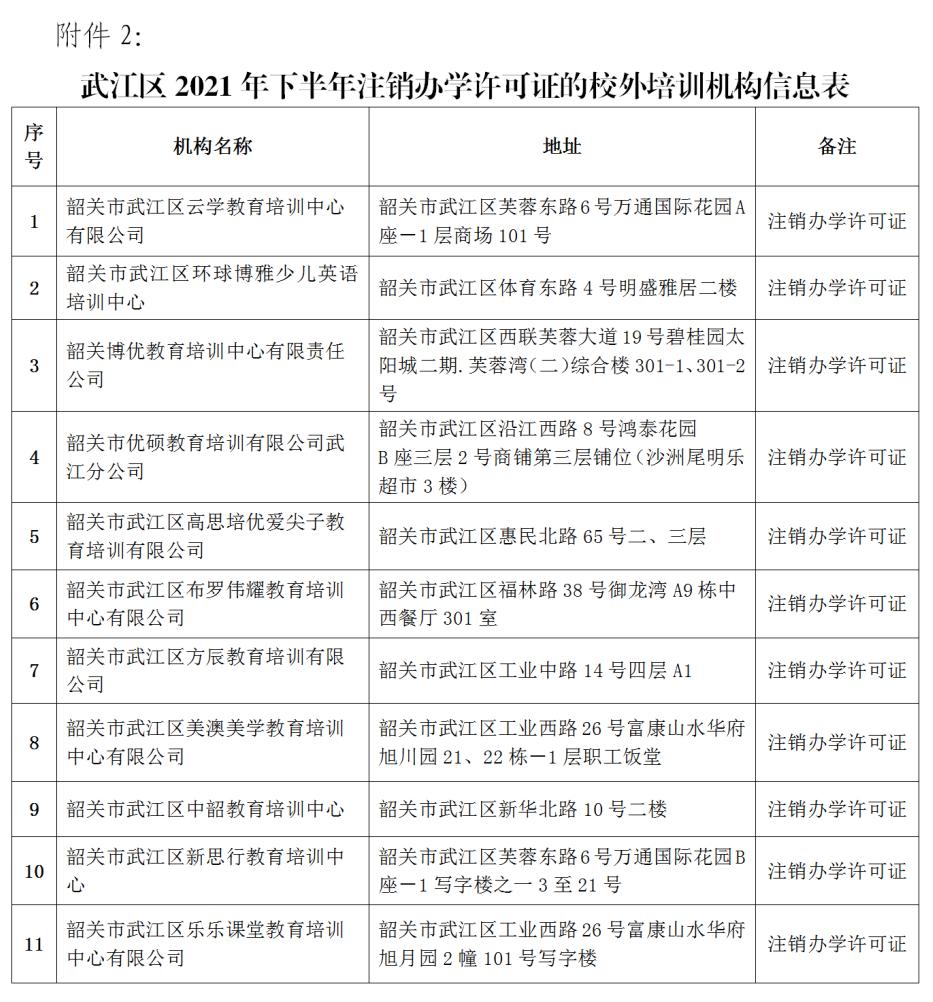
武江区注销办学许可证的校外培训机构
⬇️具体名单⬇️

武江区教育局:致学生家长的一封信
尊敬的家长朋友:
您好!寒假将至,为深入贯彻落实国家“双减”政策精神,促进广大中小学生(含幼儿园幼儿)全面发展、健康成长,度过一个愉快充实、温馨祥和的假期,在此我们向您温馨提醒:
一、 目前,武江区学科类校外培训机构已“清零” ,原学科类培训机构已全部转型或注销。转型为非学科类培训的机构只能根据《中华人民共和国民办学校办学许可证》(以下简称《办学许可证》)办学内容开展中小学 艺术、科普、综合素养类 等非学科类培训,不得开展审批许可范围外的培训。
二、全区校外培训机构不得再收取任何学科类培训费用。如您已缴纳学科类培训费用,可向培训机构申请退费。
三、如果孩子有 艺术、科普、综合素养类等非学科类培训 需求,请选择合法的培训机构,并认真了解机构相关信息:
1.是否取得《办学许可证》、《营业执照》(或《民办非企业单位登记证书》)并公示。
2.实际地址是否与《办学许可证》、《营业执照》(或《民办非企业单位登记证书》)上地址一致。
3.教师是否持有相应专业的教师资格证、专业技能资格证并公示。
4.培训内容不得超出《办学许可证》办学内容的范围。
5.校外培训机构不得一次性收取 时间跨度超过3个月 或 60课时 的培训费用。
6.要和校外培训机构签订教育部和国家市场监管总局联合制定的《中小学生校外培训服务合同(示范文本)》并索取票据,明确双方权利义务和收退费办法,拒交订金、押金等,自觉*制抵**“打折”“促销”等一次性超过3个月或超过60课时的违规收费行为,远离消费陷阱。
四、非法校外培训机构未经审批缺乏监管,培训场所存在安全隐患,经济纠纷等问题时有发生,请务必选择取得合法资质的校外培训机构,确保您和孩子的合法权益不受侵害。
五、依法依规维权。当与培训机构产生纠纷时,请第一时间根据合同与培训机构协商解决;如协商不能解决,请与相关部门联系进行调解或采取法律途径解决。武江区教育局投诉举报电话:教育股0751-8153377,人事监察股0751-8153378。投诉邮箱:wjjyjjyg@163.com。
家长朋友们,孩子的能力不是靠填鸭而成,也不是靠灌输而至。建议您利用假期关注亲子陪伴,关注孩子自主发展、身心健康,把握育人的时机和节奏,家校社协同努力,尊重孩子、关爱孩子、帮助孩子成长成才!
最后,衷心祝愿您和家人工作顺利、身体健康、阖家团圆、新春愉快!
韶关市武江区教育局
2022年1月10日
向下滑动查看
浈江区教育局:致学生家长的一封信
尊敬的家长朋友:
您好!寒假将至,为深入贯彻落实国家“双减”政策精神,遵循少年儿童身心发展规律,切实减轻中小学生(含幼儿园儿童)校外培训负担,促进孩子健康成长,浈江区教育局在此温馨提醒家长朋友:
一、 目前,我区学科类校外培训机构已“清零” ,全区合法合规的校外培训机构只能根据办学许可证办学内容进行中小学艺术、科普、综合素养类等非学科类培训,不得进行审批许可范围以外的校外培训。
二、全区校外培训机构不得再收取任何学科类培训费用,如您已缴纳学科类培训费用,可向该培训机构申请退费。
三、如果您的孩子有 艺术、科普、综合素养类等非学科类培训 需求,请选择合法的培训机构,并认真了解机构的相关信息。
1.校外培训机构是否取得《中华人民共和国办学许可证》《营业执照》(或《民办非企业单位登记证书》)并公示。
2.校外培训机构的实际经营地址是否与《中华人民共和国办学许可证》《民办非企业单位登记证书》《营业执照》上地址一致。
3.校外培训机构开展培训的任课教师是否持有相应的教师资格证、专业技能资格证并公示。
4.校外培训机构的培训内容不得超出办学许可证办学内容范围。
5.校外培训机构不得一次性收取 时间跨度超过3个月 或 超过60课时 的培训费用,家长在交费的同时一定要和校外培训机构签订教育部和国家市场监管总局联合制定的《中小学生校外培训服务合同(示范文本)》并索取票据,明确双方权利义务和收退费办法,拒交订金、押金等,自觉*制抵**培训机构“打折”促销等一次性超过3个月收费或超过60课时的违规收费行为,远离消费陷阱。
四、非法校外培训机构未经审批缺乏监管,培训场所存有安全隐患,经济纠纷等问题时有发生,请家长朋友们务必选择取得合法资质的校外培训机构,确保您和孩子的合法权益不受侵犯。
五、依法依规维权。与培训机构发生纠纷时,建议您依照合同第一时间与该机构协商解决,如不能协商解决,请与相关部门取得联系进行调解,若调解不成功,建议家长采取向当地人民法院提起诉讼的方式维护自身合法权益。浈江区教育局投诉举报电话:基础教育股0751-8899323,人事监察股0751-8917293。投诉邮箱:zhjjyjjyg@163.com。
在此,浈江区教育局呼吁各位家长,尽量不要给孩子增加校外过重学习任务,多培育孩子的兴趣特长,合理安排孩子的课余生活,让孩子全面发展、健康快乐成长!
韶关市浈江区教育局
2022年1月5日
向下滑动显示更多
如果您的孩子需要进行
艺术、科普、综合素养类等
非学科类培训,
请认准以下这些 “有许可证”的学校 ↓↓
浈江区取得办学许可证机构情况表
|
序号 |
机构名称 |
办学许可证号 |
备注 |
|
1 |
韶关市浈江区美澳教育培训有限公司 |
教民244020470000089 |
非学科类 |
|
2 |
韶关市浈江区美澳美科教育培训有限公司 |
教民244020470000139 |
非学科类 |
|
3 |
韶关市鑫沙乐乐课堂教育有限公司 |
教民244020470000169 |
非学科类 |
|
4 |
韶关市浈江区何方素养艺术培训有限公司 |
教民244020470000399 |
非学科类 |
|
5 |
韶关市浈江区大音教育培训有限公司 |
教民244020470000259 |
非学科类 |
|
6 |
韶关市浈江区小巧匠教育培训有限公司 |
教民244020470000189 |
非学科类 |
|
7 |
韶关市浈江区美澳博睿教育培训有限公司 |
教民244020470000099 |
非学科类 |
|
8 |
韶关市浈江区美澳美宇教育培训有限公司 |
教民244020470000119 |
非学科类 |
|
9 |
韶关市浈江区高思培优教育培训有限公司 |
教民244020470000249 |
非学科类 |
|
10 |
韶关市少曼教育培训有限公司 |
教民244020470000059 |
非学科类 |
|
11 |
韶关市浈江区高思培优睿智教育培训有限公司 |
教民244020470000439 |
非学科类 |
|
12 |
韶关市浈江区品学轩教育培训有限公司 |
教民244020470000069 |
非学科类 |
|
13 |
韶关市浈江区乔迪艺术培训有限公司 |
教民244020470000079 |
非学科类 |
|
14 |
韶关市浈江区行文教育培训有限责任公司 |
教民244020470000309 |
非学科类 |
|
15 |
韶关市浈江区童风雅韵教育培训有限公司 |
教民244020470000229 |
非学科类 |
|
16 |
韶关市博名教育培训有限公司 |
教民244020470000239 |
非学科类 |
|
17 |
韶关市浈江区小画佳教育培训有限公司 |
教民244020470000409 |
非学科类 |
|
18 |
韶关市浈江区凹凸教育培训有限公司 |
教民244020470000279 |
非学科类 |
|
19 |
韶关市浈江区职业文化培训中心 |
教民244020470000018 |
成人文化类 |
|
20 |
韶关市浈江区韶大弘毅培训中心 |
教民244020470000028 |
成人文化类 |
|
21 |
韶关市浈江区智园教育培训中心 |
教民144020470000541 |
成人文化类 |
|
22 |
韶关市创博卫培教育培训有限公司 |
教民244020470000199 |
成人文化类 |
|
23 |
韶关市浈江区盛世教育培训有限公司 |
教民244020470000389 |
成人文化类 |
|
24 |
韶关市德立教育培训有限公司 |
教民244020470000339 |
成人文化类 |
|
25 |
韶关市行之教育培训有限公司 |
教民244020470000319 |
成人文化类 |
|
26 |
韶关市浈江区英韶教育培训有限公司 |
教民244020470000219 |
成人文化类 |
向下滑动显示更多
武江区取得办学许可证机构情况表






向下滑动显示更多
家长们务必看清楚
取得办学许可证的机构名称和备注资质。
这个寒假落实“双减”,
给孩子多一些陪伴吧~
来源:武江区人民政府官网、韶关市浈江区教育局
编辑:廖艳虹