
01 前言
今天我们来聊聊浦东的另一所百年公办小学——竹园小学沪东校区。通过三大板块:学校基本信息、对口小区概况和购房建议,着重分析一下对口学区房的高中低三档小区,帮您清清楚楚了解招生条件,从而一次性买好学区房。

02 学校简介
竹园小学,创立于1857年,原名为张楼小学, 1991年改校名为竹园小学。学校秉承“虚心有节,厚德笃行”的校园精神和“责任、服务”的办学理念,通过自主学习,竹园小学努力让每一个学生成为有理想、爱学习、勤思考、会合作、敢创新的时代少年。
现在浦东新区有三个校区,分别是陆家嘴板块的张杨校区、金桥板块的沪东校区和花木板块的龙阳校区。
学校有近200名教师,2800名学生,拥有一支朝气蓬勃、锐意进取、教育教学观念先进的师资队伍,一批能说会写,善交际的竹园学生。

03 学校点评
竹园小学沪东校区,位于上海浦东新区长岛路281号。近年来对口生源不断增加,已从原来的18个教学班扩容到现在的25个班的建设规模。近两年发展势头很不错,成绩很亮眼,爬升到二梯队上游了。师资一流,据公开信息教职工总数204人,专职教师202人,师生比1:17.8,在浦东新区的公办小学中比例较高,而且还有部分上海市名教师后备人选、区学科带头人、区后备学科带头人、区骨干教师。
而且,据家长们口口相传:学校环境不错,硬件设施也可以。同学家长素质也比较高,高级白领居多,家长们对孩子的课业也抓得很紧,相互之间还会讨论各种方法,很有益于小朋友们互帮互助,互相学习。

04 教学特点
竹园小学沪东校区主打语文教学特色,其中作文教学以其独特的课程目标、设计方案、教育内容、实施方法以及课程评价反映了学校特色建设的特殊性,促使了师生的教与学富有个性化,从而提高了学校个性化的办学质量。
据近几年毕业的学生们反馈:学校的语文特色和作文特色,而且语文学习是拔高难度的。而且作业也不少,基本上媲美明珠小学。
教学水平也得到了家长和学生们的认可,其实竹园小学的对口初中不太好,但是择校率很高,近几年毕业生人口大概50%的孩子可以择校成功,分别到张江、新竹园、建平远翔、上中东、上实、进才北等学校,而且可以在对应的初中成绩前排。

05 招生情况
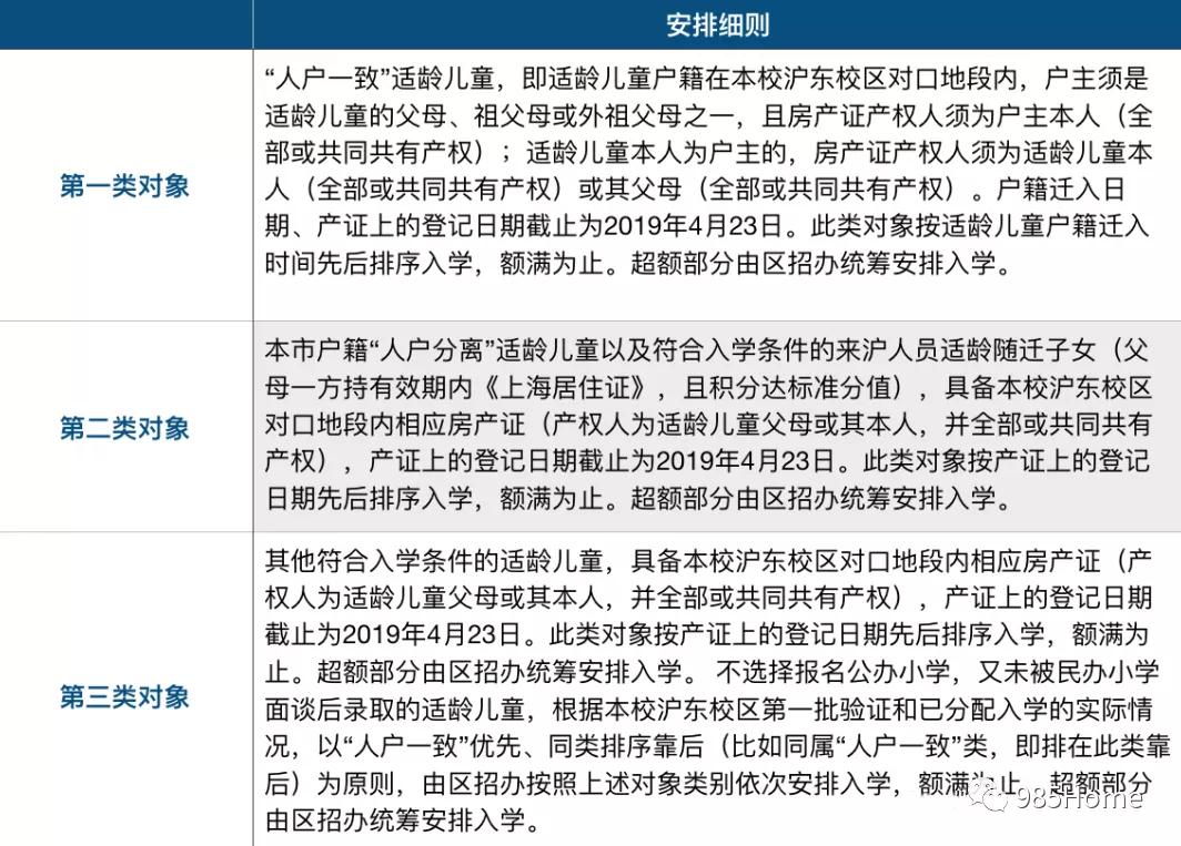
浦东新区采取户籍对口入学原则,2019年起已实施“五年内只安排一次同校对口入学”政策。目前校舍建设规模25个班,因为2020年沪东校区毕业6个班,所以今年计划招收新生6个班。而且6月份教育局也公开回复家长们,沪东校区校园内已无任何资源潜力可挖,也意味着生源再多,也几乎没有可能增设招生规模了。
因此学校优先招收地段内“户籍地与实际居住地(具备相应的房产证)”一致(以下简称“人户一致”)、并选报公办小学的适龄儿童就近入学。 按下述类别,依次安排对口招生地段内符合条件的适龄儿童入学,额满为止。(如前一类对象安排后,学校招生计划已完成,则不再安排后面类别的对象入学。)


06 对口小区
据公开信息整理竹园小学沪东校区的对口学区,如下图所示:

外外滩 :房龄最新的对口学区房,由上海之忠房地产开发有限公司打造的滨江住宅小区,2015年竣工完成,该项目占地约13325平方米,地上建筑面积38200平方米,容积率2.87。小区沿湖而建,湖畔旁安家落户,整个社区除了36%绿化覆盖率以外,湖景也是打造社区景观中一大重点特色元素。社区景观设计采用自然与现代结合,线性及简洁几何形体有机穿插,时尚艺术与日常生活相融,丰富的功能广场与开阔的花园共同诠释景观环境的内涵和意境。

小区北邻浦东大道,靠近金桥路,南至电器培训中心,东面毗邻西沟港,西至浦建集团,紧邻中环,交通便捷。配套超强,附近有天天百货商场、华联超市和其它小便利店,医院和初中也都在附近,公交站也有20多个。
小区内共有4栋住宅,总户数331户,拥有市中心难得的超宽楼间距,涵盖62~156平方米的多种户型,而且房型均为全明朝南户型。
目前在售的改善型二房和三房也有不少选择,从100平米到156平,总价也在700万~1500万之间,供家长们可挑选合适的户型也有余地。
同方锦城 :房龄较新,2005年建成,共有两期,总建筑面积16万平方米,多层、小高层、高层混合社区。40%的绿化率和1.53的容积率,居住环境相对舒适多了,小区周围环境清静,已成为配套成熟的小区,附近交通线路较多,有轨道交通6号线经过长岛路站、五莲路站。

一期最近90天成交均价58611元/平,挂牌均价62484元/平,户型从一房到五房都有,面积从71平米~200平米,3房的面积在108平~178平,价格从670万~1000万左右。

二期最近90天成交均价58811元/平,挂牌均价62159元/平,户型与一期差不多,只是没有在售的一房户型,从二房到四房,从109平米到201平米,二房价位在588万左右,三房中等价位820万左右。
船舶新村 :小区房龄较长,建成年代1953年~1997年之间。由长岛船厂房产开发公司建造,船舶物业公司提供小区内的物业服务。小区都是老房型,户型主打一房和二房,一房从33平米到56平米,二房从45平米到72平米。最低上车价170万就可以买到33平米的一房。就是房子本身很老,小区绿化也一般,设备比较陈旧,只能说刚刚满足小孩子上学的需求,居住舒适度还算可以。
小区周边配套不是很好,最近的地铁站是博兴路,公交线路倒是不少。生活很方便,超市和医院都在附近,比如江东医院、沪东医院。门口不远处就是学校。


07 购买学区房的建议
预算达到750万,建议购买高一档的外外滩小区,两房起步, 900万可以买到较好的三房,自住和学区两相宜,环境好,舒适怡人,配套完善。
预算在500到700万之间,可以考虑中等的同方锦城小区,一期和二期房源较多,可以选到合适的两房或三房,满足基本生活需求,还可以有点居住品质。
如果预算在500万以下,甚至是更少的300万左右,可以考虑船舶新村,两房大概在315万左右。另外还有总价最低的一房可以上车,33平米170万左右就可以解决上学问题,这类房子面积小,品质就不用说了,只能说居住还算凑合,毕竟也有住户反馈居住属性还不错。
【END】