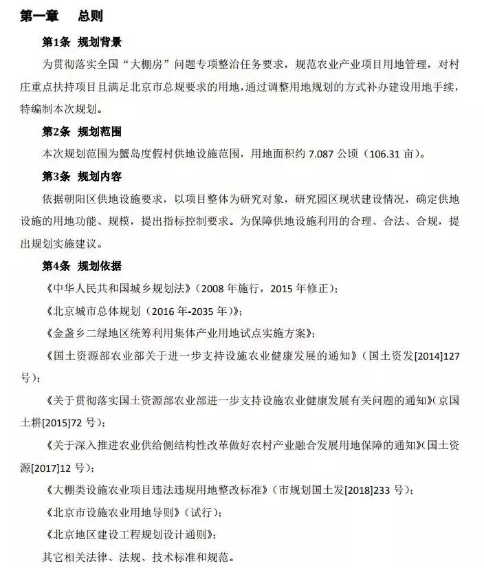
近日,#北京市规划和自然资源委员会#官网发布了金盏乡蟹岛度假村供地项目规划实施方案公示,公示期限为30天。

金盏乡蟹岛度假村供地项目规划实施方案

第一部分 基本情况










五、 指标来源地块现状
指标来源地块现状为厂房。(见图 8)

第二部分 控规方案

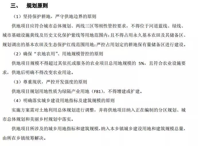
第5条 规划目标



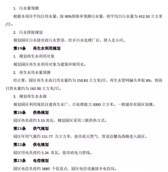
第18条 污水设施规划



第31条 规划实施建议
园区供地建设项目手续办理主体为村集体经济组织,本项目主体为北京市朝阳区金盏乡 资源资产股份合作联社。金盏乡集体产业用地已实现乡级统筹,并建立乡资产联社运行机制。设施农业与绿隔产业用地为同一整体进行建设,绿隔产业用地指标为项目部分,统一进行管理,不可分割转让。项目用地范围内保留道路等设施可满足通行及市政条件。
园区建设及后期运营严禁侵占基本农田,应做好园区内基本农田保护工作。
供地方案实施后,金盏乡将加强项目后期管理,严禁新增违法建设,同时对园区内保留 建筑调整用途,主要用于服务农业项目。下一步,本项目将按照乡级产业用地统一标准,与 合作方洽谈合作方式,提升产业用地价值,保证农民收益。如不能实现供地,则按照大棚房 清理整治工作要求整改。供地范围及面积以规划等相关部门最终审批为准,如遇调整,金盏 乡承诺按照规划要求进行整改。







第三部分 土规方案

2. 土地利用现状情况(2017 年)
供地设施用地总面积为 7.087 公顷,经与 2017 年土地利用现状变更调查数据叠加分析可知:供地设施用地分别占用农用地 0.049 公顷和建设用地 7.038 公顷,权属性质为集体;置换地块 0.810 公顷全部为农用地(水浇地),权属性质为集体。土地利用现状分析表如表 3 所示,土地利用现状 图如图 10 所示。


二、 土地利用规划情况
供地设施用地总面积为 7.087 公顷,经与《朝阳区金盏乡土地利用总体规划(2006-2020 年) 调整完善》数据叠加分析可知,建设用地占用规划城镇建设用地区(允许建设区)5.839 公顷、林 业用地区(限制建设区)0.041 公顷;规划道路占用规划城镇建设用地区(允许建设区)0.438 公 顷、林业用地区(限制建设区)0.047 公顷、现状公路(限制建设区)0.722 公顷,置换地块 0.81公顷位于城镇建设用地区(允许建设区)。土地利用总体规划情况统计表如表 4 所示,土地利用总 体规划图(调整前)如图 11 所示,建设用地管制图(调整前)如图 12 所示。


三、 土地规划空间布局落实方案
1. 规划调整依据 供地设施用地总面积为 7.087 公顷,其中建设用地占用林业用地区(限制建设区)0.041 公顷, 规划道路用地占用林业用地 0.047 公顷不符合土地利用总体规划。经与《北京市关于修改区(县)、乡(镇)级土地利用总体规划的办法(试行)》对比分析,符合“其他特殊原因确需对土地利用总体规划进行修改的”的情况。
2. 规划调整方案
1)规划调整情况
供地设施用地总面积为 7.087 公顷,其中,建设用地占用规划城镇建设用地区(允许建设区) 5.839 公顷土地用途区不变,林业用地区 0.041 公顷土地用途区调整为城镇建设用地区,空间管制 区调整为允许建设区;规划道路占用城镇建设用地区(允许建设区)0.438 公顷土地用途区不变, 林业用地区 0.047 公顷土地用途区调整为城镇建设用地区,空间管制区调整为允许建设区,现状公 路 0.722 公顷土地用途区调整为城镇建设用地区,空间管制区调整为允许建设区。
2)建设用地指标平衡方案
供地设施用地规划调整共需城乡建设用地指标 0.810 公顷,同时腾退特交水建设用地指标 0.722 公顷。所需城乡建设用地指标拟采用空间置换的方式平衡。置换地块位于园区内西南部,总 面积为 0.810 公顷,调整前规划土地用途区为城镇建设用地区,空间管制区为允许建设区;考虑到 土地利用总体规划的完整性、地块现状及未来利用情况,拟将置换地块土地用途区调整为林业用地 区,空间管制区调整为限制建设区。项目空间布局落实方案调整表如表 5 所示,调整后土地利用总 体规划图、建设用地管制图如图 13、14 所示。



四、 结论
本次规划调整方案符合国家及北京市土地利用总体规划调整的相关规定,项目建设及规划用地 情况能够优化朝阳区农业产业结构,实现建设用地节约集约、高效利用。项目的集体产业用地区占 用的耕地将按照北京市耕地占补平衡原则进行补充。对项目进行规划修改后,优化配置了土地资源, 促进了土地的可持续利用,具有较强的实施可行性。






第四部分 耕地占补平衡方案

三、 规划情况
根据《北京市国土资源局关于进一步加强土地整治实施及验收管理规范土地整治项目与 土地规划衔接工作的意见》( 京国土耕〔2014〕387 号)要求,“土地整治工作应按照土地 利用总体规划开展,土地整治项目实施应在规划一般农用地区、基本农田保护区进行。”即 补充耕地地块项目应规划为一般农地区或基本农田保护区。
经与《朝阳区金盏乡土地利用总体规划(2006-2020 年)调整完善》成果进行叠加分析 可知,复垦地块规划为城镇建设用地区,拟调整为一般农地区,建设用地管制区调整为允许 建设区,拟调整为限制建设区。调整前后土地利用总体规划图如图 18、19 所示,调整前后建 设用地管制图如图 20、21 所示。
复垦地块拟在分区规划中落实为生态混合区。


金盏孙河崔各庄公众平台(ID:jzshcgz)长期接受广大网友各类曝光、投诉、求助、表扬、建议等的投稿,随时关注分享辖区事儿,联系小编爆料吧~