
东华软件是非常正宗的北京智慧医疗 龙头企业,TOP前十的优秀软件公司。今天下午*力暴**拉升引起了大事件的注意,资金为什么愿意在大盘暴跌的尾盘去扫货一只大盘的软件股,盘中我是很好奇的。
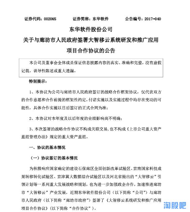
盘后公告称 东华软件:关于与廊坊市人民政府签署大智移云系统研发和推广应用项目合作协议的公告,在网上找资料补充了,大致20亿的合作项目,东华软件公司最熟练的“大智移云”大数据平台项目。

资金不会单纯的一条廊坊签约消息就如此冲动的,毕竟签约是周末就有的消息,可能短抄资金会追高,但是封板资金肯定是谨慎思考的。
仔细研究基本面后,大致琢磨出几个亮点,是支撑今日资 金愿意打涨停板,以及后期大事件会密切关注和参与这个股的原因。
第一:年报 高送转 2016年年报--10送10.00派1.50元(含税),具体股权除权除息方案公布在即。无减持计划。今日股东大会通过了《2016年度利润分配预案》,高送落地,股价送配后大约10元,处于2015股灾后的大底部。雄安+高送转, 000958 东方能源就是活生生的暴涨例子,值得联想。

第二:公司是信息产业业务和智慧医疗+非常优秀的龙头企业,逐年点亮京津冀 甚至走向世界。合作公司都是行业顶级的企业,可见东华软件公司实力不容小觑。大券商研报给予“增持 ”和“维持买入”,目标价26元.
大致梳理了以下6条:
1.在廊坊发展云平台及云数据研究应用项目。
2.于保定开展智慧城市 、医疗卫生、教育、金融领域的合作。
3.与河南与政府鉴定合作协议,发展河南互联网金融服务 中心、大数据应用中心、智慧城市运营中心、中也只能制造中心。
4.与华为 合作拟在三亚 共同成立智慧城市联合创新新研究中心。
5.走向世界与IBM合作,公司已与IBM携手,共同开展针对精准医学的医学数据分析与转化方面联合开发,基于大数据、人工智能等技术实现精准医疗。
6.携手阿里云推云服务 。2014年7月28日晚公告称,公司与阿里云计算 有限公司于7月25日签订了《东华软件股份公司&阿里云计算有限公司战略合作协议》。双方决定建立战略合作伙伴关系,拟在云计算、大数据、智慧城市等领域广泛开展合作,以共同推进相关领域云服务业务的发展。


大致梳理了以下6条:
1.在廊坊发展云平台及云数据研究应用项目。
2.于保定开展智慧城市、医疗卫生、教育、金融领域的合作。
3.与河南与政府鉴定合作协议,发展河南互联网金融服务中心、大数据应用中心、智慧城市运营中心、中也只能制造中心。
4.与华为合作拟在三亚共同成立智慧城市联合创新新研究中心。
5.走向世界与IBM合作,公司已与IBM携手,共同开展针对精准医学的医学数据分析与转化方面联合开发,基于大数据、人工智能等技术实现精准医疗。
6.携手阿里云推云服务。2014年7月28日晚公告称,公司与阿里云计算有限公司于7月25日签订了《东华软件股份公司&阿里云计算有限公司战略合作协议》。双方决定建立战略合作伙伴关系,拟在云计算、大数据、智慧城市等领域广泛开展合作,以共同推进相关领域云服务业务的发展。
第三:与河北大学签约助力雄安研究院,积极布局雄安新区



此次东华软件与河北大学签署战略合作协议、积极布局雄安新区,正是基于双方优势的互补、产学上的合作、共赢!
本次论坛,陈龙章先生接受河北大学工商学院聘任,受聘为校外导师,陈龙章先生还受聘为河北大学MBA校外导师。
综上所述,东华软件是非常优秀的软件企业,积极布局雄安新区智慧和精准医疗业务会使它成为风口的猪,大券商研报给予“增持”和“维持买入”,目标价26元,所以更加值得我们耐心的观察。
职业投资者都上的网站--淘股吧(微信号taoguba168)