基于2003年诺贝尔奖和2004年诺贝尔奖研究成果,国外发现:嗅觉气味能激活大脑。大量的功能性磁共振成像研究越来越集中于语言、高级认知、神经精神障碍、学习及记忆等。
首都医科大学附属北京安贞医院开展“嗅觉脑功能磁共振成像研究”,给予志愿者双侧鼻腔愉快气体与非愉快气体经性嗅觉刺激情况下,应用FMRI对嗅觉次级中枢定位及功能一侧化进行分析,愉快气体与非愉快气体激活两侧大脑半球,愉快气体以左脑为主,非愉快气体以右脑为主。
人类的左脑倾向于逻辑思维,右脑则倾向于艺术思维。
大脑两半球具有一种合作关系,即左脑负责语言和逻辑思维,而右脑则做一些难以换成词语的工作,通过表象代替语言思维。有一些科学家把左脑称为"自身脑",把右脑称为"祖先脑"。他们认为,右脑包揽着人的生活所必需的最重要的本能和自律神经系统的功能,以及道德、伦理观念及至宇宙规律等人类所获得的全部信息,它储存着500万年人类智慧的基础软件。与右脑对应的左脑则储存人一辈子所获得的信息,从时间上计算,最多不过三五十年,极其短暂。虽然,由于各人年龄、生存环境的不同,获取的信息量也不同,但无论如何右脑储存的的信息远远大于左脑。有资料宣称,右脑所储存的信息是左脑的10万倍。
以下是大脑左、右半球的分工图:

清华大学心理学系院长彭凯平教授,在清华年会讲到:心理学发现,香薰疗法,通过好闻的气味,能激发多巴胺分泌,改善情绪,心情愉悦。
2003 年10 月6 日瑞典卡罗林斯卡医学院宣布2003 年诺贝尔医学(生理学)奖授予美国科学家P. C. Lauterbur (劳特布尔)和英国科学家P. Mansfield(曼斯菲尔德),以表彰他们在核磁共振成像领域的突破性成就。
功能性磁共振成像(FMRI,functional magnetic resonance imaging)是一种新兴的神经影像学方式,其原理是利用磁振造影来测量神经元活动所引发之血液动力的改变。由于fMRI的非侵入性、没有辐射暴露问题与其较为广泛的应用,从1990年*开代**始就在脑部功能定位领域占有一席之地。目前主要是运用在研究人及动物的脑或脊髓。
fMRI技术的实质是利用神经细胞活动与局部血流增加存在相关性,通过MRI信号间接显示神经活动空间位置的一种技术。
2004年诺贝尔生理学或医学奖由有“气味专家”之称的美国科学家理查德·阿克塞尔和琳达·巴克获得,获奖理由是“发现了气味受体和嗅觉系统的组织方式”。诺贝尔生理学或医学奖评审委员会在介绍两位美国科学家的成就时说,他们揭示了人类嗅觉系统的奥秘,告诉世界“我们是如何能够辨认和记得1万种左右的气味”的。
两位获奖者发现了一个由将近1000种不同基因组成的基因大家族,它们制造了种类同样繁多的气味受体。这些气味受体位于鼻上皮上部的气味受体细胞里,并在那里辨别人类吸进去的不同气味分子。理查德·阿克塞尔1946年生于美国纽约,目前在美国哥伦比亚大学霍华德·休斯医学研究所工作。琳达·巴克1947年生于美国西雅图,现任职于西雅图的弗雷德·哈钦森癌症研究中心。
长期以来,在人的感觉器官中,嗅觉的工作原理最为神秘。人们无法弄明白,为何鼻子可以认知和记忆近万种不同的气味。而今年的两位诺贝尔生理或医学奖获得者通过其一系列研究,阐明了我们的嗅觉系统是如何工作的。
首都医科大学附属北京安贞医院联合天津市第四中医院、天 津市耳鼻喉头颈外科医院研究报告:





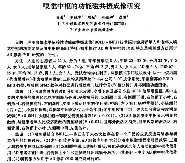
卫生部北京医院耳鼻咽喉科研究表明:嗅觉刺激能激活大脑,老年人较青年人表现较弱;嗅觉刺激后出现新的脑区激活区,可用于改善老年记忆力下降,老年痴呆的问题。
香味的嗅觉刺激,可以提高左侧大脑的血液循环速度,增加了大脑的氧气供应,缓解大脑疲劳,提高大脑的工作效率。现有的大部分学习,主要靠左脑记忆,通过细嗅愉快的香味,激活左脑,就能加强左脑的各项能力。
日常生活中,在家里使用香薰机或者加湿器,在水中滴加植物精油扩香的方式,激活大脑,激发潜能,提高工作和学习效率,进而提高学习和考试成绩。
初高中学生,在学校使用受环境限制,可佩带释香眼镜,在眼镜腿内添加精油,自然挥发,就可以改善学习效率。释香眼镜,因为使用简单和安全,能持续一天的稳定的释放香气,而逐渐被更多的人接受和使用。

释香眼镜