写在开头:
1、什么是“大、小168”
合肥人俗称的“大168”指的是即合肥一中、合肥六中、合肥八中。因为这三所高中是联合招生,所以合肥老百姓习惯合起来称呼。 “小168”是指168集团的下辖学校。为了跟“大168”区分开来,于是有了“小168”。“小168”特指合肥168中学。
2、“168集团”下有多少所学校

168集团旗下的学校

168教育集团官网
我们今天主要介绍的就是合肥168集团下辖的几所学校,其中属于公立学校的有168*瑰园玫**、168新桥和168新店花园学校,这三所学校都是有学区的。
而合肥168中学和168陶冲湖都是民办,面向全省招生,没有学区划分。
合肥168中学
在介绍合肥的省示范高中时,我们曾经介绍了合肥168中学。学校实力和办学成果都是有目共睹的,点击这里查看。
今天我们补充介绍下合肥168中学的住宿情况:
(1)作息时间:学校实行封闭式的寄宿制管理,学生6点起床,午休一个半小时左右,19点晚自习,22点20分熄灯。 (2)住宿:男女寝室均有一台电扇一台空调,无上下铺,上面是床,下面是桌柜。男生宿舍:6人间。整个楼层有两个公用水房,一个楼层两个大厕所。女生宿舍:5人间。两个寝室共用一个卫生间,可以洗漱洗衣,另外,里面设有马桶。 (3)饮食:学校设有2个学生食堂,菜种丰富,价格在1-5元间,每周都会将菜单与价格放在学校官网展示,家长可以随时查看。
作为市管寄宿制民办学校,合肥168中学不同于我们俗称的“大168”,没有指标到校名额。
因此,想要升入合肥168中学的考生,一方面要关注学校招生信息,另一方面也要提升自身实力。
附2018年招生计划


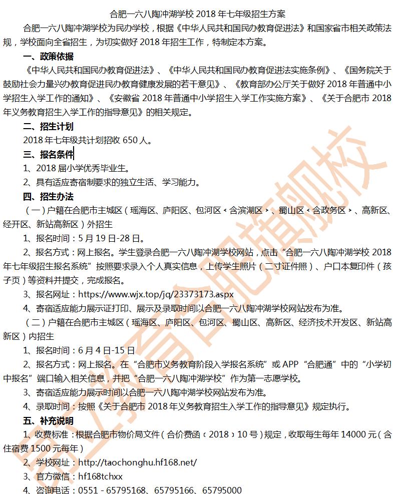
合肥168陶冲湖学校

学校坐落于合肥新站核心区。
2012年9月,合肥一六八中学初中部整体搬迁至陶冲湖校区。学校与合肥一六八中学南校区同为合肥一六八中学的有机组成部分。
2015年、2016、2017年中考平均成绩分别位居合肥市一百多所学校第五名、第四名、第四名。
每年50%以上学生进入合肥一六八中学、一中、八中、六中等一类省示范高中就读,录取率位居全市前茅。
中考成绩:
总分785分以上2人!位居合肥市前50名!陈飞雁同学以134分获语文单科全市第一名!新站高新区前10占9席,并包揽前三甲!超过40%的学生将被合肥一六八*志宏**班、合肥一、六、八三校联招录取!740分以上201人,占比27%,超全市11个百分点!700分以上455人,占比61.1%,超全市22个百分点!体育中考均分58.2分,满分率52.64%,名列全市前茅!实验考试均分9.9973分,满分率99.973%,领秀一域!
附2018招生计划

合肥168*瑰园玫**学校

合肥168*瑰园玫**学校位于合肥经济技术开发区翡翠湖畔。
学校由安徽省名校“合肥168中学”全面托管,共享合肥一六八中学的先进办学理念、成熟的管理制度和优秀的教育资源。
学校含东、西两个校区,共占地123亩,规划120个教学班,隶属于合肥经济技术开发区管委会,是一所区属公办的九年一贯制义务教育学校。
学区划分
168*瑰园玫**中小学学区划分(2018)
东面:金寨路以西;南面:丹霞路以北(含童话名苑蓝色湖畔石门路小区)、容成路和汤口路以北西面:开发区边界北面:繁华大道以南备注:东西校区原则上以引针路为界
中考成绩

2018年合肥168*瑰园玫**学校中考成绩
高分段——前十名有5人,占合经区50%,前三十名有17人,占合经区56.7%,前五十名有33人,占合经区63.4%!前一百名有65人,占合经区65%! 高均分——总均分再创新高,高达702,实验中考均分9.99分,体育中考均分58.57分! 高录取率——2018年合肥一六八中学自主招生考试,共有83人人被合肥一六八中学*志宏**班录取,比例高达25%,各项比例均位于全省学校前茅!合肥一六八中学*志宏**班以及合肥一、六、八联招录取人数预计将达140人以上,比例高达43%,名校录取比例位居合肥第一!
合肥168新桥学校

合肥168新桥学校的书法课
学校是合肥一六八教育集团于2017年2月托管的一所九年一贯制义务教育学校,学校位于合肥市经济技术开发区新桥机场旁,隶属于合肥市经济技术开发区管委会。
学区划分
中小学学区均为:长岗社区、新桥家园、岗北村、宝教寺村、贾郢村、南仓村、焦湖村、南庄村
168新桥学校暂无可参考中考成绩。
合肥一六八新店花园学校

学校是合肥一六八教育集团于2017年开始托管的一所九年一贯制义务教育学校。学校隶属于合肥市新站高新技术产业开发区管委会。
校区占地106亩,全部投入使用后可以容纳66个教学班,3200名学生,于2017年正对外招生。
学区划分:
小学学区——新蚌埠路以西、泗水路(铁路线)以北、板桥河(与庐阳区交界线)以东、东方大道以南(含原新店社居委、高峰社居委、三元社居委居民子女)区域。 中学学区——卧龙湖路以西、泗水路(铁路线)以北、板桥河(与庐阳区交界线)以东、东方大道以南区域(含原新店社居委、高峰社居委、三元社居委、北岗社居委、横店社居委、杜大郢社居委)。
168新店花园学校暂无可参考中考成绩。
关注“昂昂莉莉”公众号,回复168,获取合肥168中学和168陶冲湖2018招生计划方案