今天是“八一”建军节
在此向所有现役和退役军人
致以最崇高的敬意!
就在今天
吴江区退役军人事务局公布了
吴江区退役军人和其他优抚对象
优待目录清单(第一版)
涵盖医疗健康、生活服务、教育培训等方面
快转给你身边的退役军人吧!
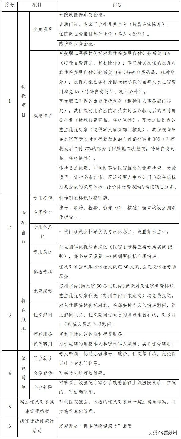
医疗健康类
苏州永鼎医院
全国范围内持军官证、军士证、义务兵证等有效现役军人证件的军人军属、持优待证的退役军人和三属等优抚对象在苏州永鼎医院享受优先、优质、优惠的优待服务。

专属服务热线:0512-63180110
吴江滨湖乐龄公寓
全国范围内持军官证、军士证、义务兵证等有效现役军人证件的军人军属、持优待证的退役军人和三属等优抚对象在吴江滨湖乐龄公寓享受优先、优质、优惠的优待服务。
“二优、六免、三关怀”
二优:
重点优抚对象(退役军人事务部门核定)房租8.5折(不包含餐费、服务费),其他人员9折
六免:
免费参加老年大学所有课程
免费参加所有文娱、文体活动
免费上门测血压血糖
免费助浴(每月冬季1次;夏季2次)
免费理发、扦脚(每月一次)
免费代配药、超市代购(每周一次)
三关怀:
日常照护有关怀
重大节日慰问有关怀
八一建军节有关怀
专属服务热线:0512-63196060
丁月峰口腔医院
全国范围内持军官证、军士证、义务兵证等有效现役军人证件的军人军属、持优待证的退役军人和三属等优抚对象在丁月峰口腔医院享受优先、优质、优惠的优待服务。
1.门诊优先挂号、缴费、取药、检查;
2.免收门诊挂号费;
3.就诊费用享受8折优惠,一次累计满20000元享受7.8折优惠;
4.每年150元无限次洗牙服务;
5.根据退役军人事务部门安排,免费开展定期或不定期的义诊和牙齿健康咨询服务。
就诊地址:
1.江兴西路机构:吴越祥院101商铺(电话:0512-63434908)
2.华邦机构:中山南路988号华邦5号楼2层(电话:0512-63434508)
3.爱琴海机构:夏蓉街1298号金街D2001-2018(电话:0512-63434408)
4.盛泽机构:市场中路1788号新鹏大厦101室(凤凰荟对面)(电话:0512-63434108)
5.汾湖机构:黎里镇南京路369号7幢101(电话:0512-63434208)
6.横扇机构:横扇滨江名苑23幢溪南路317-329(吉麦隆超市西面)(电话:0512-63434008)
保险类
吴江籍现役军人(含从吴江征集入伍的外地大学生)、驻吴江部队官兵、吴江籍现役军人家属(父母、配偶、子女),可享受“惠军保”保障政策。

专属服务热线:18762945432
金融类
工商银行
1.开卡有礼
申领工行优待证且成功激活,即赠送工行专属礼包。
2.报名活动有礼
成功办理且启用工商银行苏州分行优待证的客户,在活动期内线上报名参与此活动或网点有权人确认符合条件后可获赠50元微信支付立减金券,共计三张,券面金额分别为20元、20元、10元。客户使用微信支付时,选择工商银行苏州分行借记卡支付,当支付金额大于微信支付立减金时,即可使用微信支付立减金券。微信立减金券可叠加使用。活动期内每位客户限领取一次微信立减金券,名额有限,先到先得,额满即止;优惠名额达到上限后本活动将提前终止。
3.资费优惠
工商银行免工本费、年费、小额账户管理费、开/换卡手续费、境内跨行转账汇款以及跨行ATM取现手续费等费用,持证客户可免费申请账户余额变动通知短信服务和电子银行认证工具。
4.专属存款 财富安心
工商银行面向持证人不定期发行军人系列专属大额存单产品,该产品利率较中国人民银行基准利率进行上浮,较同期限定期存款产品更具竞争力;可办理全部/部分提前支取等业务,满足应急用款需求,同时大额存单属于存款产品,保本保息,不存在本金和收益损失风险。
5.专属理财 财富升值
工商银行面向持证人不定期推出“长城系列”专属理财产品,该系列产品突出退役军人等优待群体专属特色,具有安全性好、起点低、收益佳、购买便捷等特点,满足您资金增值需求。
6.话务专享 尊享便捷
工商银行面向持证人提供全行网点的优先服务,还可专享95588-8拥军专线服务,7*24小时专业解答。
7.专属信用卡 随心消费
工商银行为您定制专属信用卡-工银军魂卡。减免信用卡有效期内年费,可享受多项信用卡刷卡优惠,有机会在12306平台购火车票享受9折优惠。
8.手机银行 足不出户
工行优待证持证人享有手机银行随军行专区服务,足不出户,即可完成生活缴费、*党**团工学费、教育培训、物业服务等12大类,40多项费用一键缴纳。
9.信贷支持
工行将为持证人提供商业住房*款贷**优先受理、优先处理、优先审批、优先发放的“四优先”服务,并按照各地区实际利率执行情况给予一定优惠。
农业银行
1.专属费用减免
免收优待证所关联个人银行账户的办卡工本费、年费、小额账户管理费、柜面及ATM等渠道跨行转账交易手续费和ATM跨行取现手续费。
2.渠道增值服务
网点设置退役军人、其他优抚对象优先服务绿色通道,开通退役军人、其他优抚对象专属电话客服专线95599-8。
3.专属理财服务
在农行掌银、网上银行开放“浓情拥军”服务专区,为持证人发售“浓情拥军”系列专属理财产品、多款综合资产配置组合套餐,起点低,收益稳健。
4.专属*款贷**服务
为持证人优先提供专属军人住房公积金*款贷**,方便持证人办理住房按揭业务。*款贷**优先审批、优先放款、享受利率优惠。
邮储银行
1.开卡有礼
申领邮储优待证且成功激活,即赠送邮储专属礼包。
2.新客绑卡有礼
新开卡绑卡当场领新客A套餐30元权益,次月领11元权益,叠加办理邮惠付收单和数币收款商户,可再领取150元收单新客权益,同时叠加直销银行、短信、数币个人钱包可领取其它权益,共计200元权益包,权益为微信立减金/支付宝红包或满减券,具体以实际活动为准。
3.资费优惠
邮储银行免收优待证工本费、年费、小额账户管理费、挂失手续费、账户余额变动通知短信服务费;免电子银行认证工具(UK、电子令牌)工本费;免收跨行转账手续费和跨行ATM取现手续费。
4.专属存款 财富安心
邮储银行面向持证人不定期发行军人系列专属大额存单产品,该产品利率较中国人民银行基准利率进行上浮,较同期限定期存款产品更具竞争力;可办理全部/部分提前支取等业务,满足应急用款需求,同时大额存单属于存款产品,保本保息,不存在本金和收益损失风险。
5.专属理财 财富升值
邮储银行面向持证人不定期推出优享系列理财系列产品,该系列产品突出退役军人等优待群体专属特色,具有收益稳健、风险低、门槛低等优惠。
6.81话务专享 尊享便捷
邮储银行面向持证人提供全行网点的优先服务,还可专享95580-9-81专属坐席服务。
7.专属信用卡 随心消费
邮储银行面向持证人提供专属信用卡,可用于消费支出或短暂性资金流转,同时配备专享活动,打造舒适的用卡环境。
8.手机银行 足不出户
邮储优待证持证人可使用手机银行足不出户便捷缴费,同时手机银行优惠活动不断,省事省心。
9.信贷支持
符合条件的优待证客户可申请*款贷**,利率最低可至3.55%(随LPR报价调整)。
通讯类
中国移动
拥军套餐A.39单卡:39元/月,40G流量+350分钟
拥军套餐B.60融合:60元/月,60G流量+1300分钟+500M宽带
拥军套餐C.99融合:99元/月,100G流量+1800分钟+1000M宽带+2张副卡
以上套餐针对新办卡用户,可以在以下2个网点办理:
1.吴江松陵分局中山南路营业厅,地址:松陵镇中山南路2227号吴江公司二楼;
2.吴江盛泽开放网点:吴江盛泽分局敦煌路营业厅,地址:吴江区盛泽镇敦煌路388号汇赢大厦103号。
以上套餐仅限新办卡用户,详情可咨询客户经理13812731041。
中国联通
拥军套餐A.39档位:39元/月,60G流量+400分钟 +300M宽带+2张副卡
拥军套餐B.52档位:52元/月,70G流量+500分钟+500M宽带+2张副卡
拥军套餐C.80档位:80元/月,100G流量+1000分钟+1000M宽带+2张副卡
以上套餐针对新、老用户均可享受,办理地址:吴江市松陵镇县府路237号(指定坐席),具体咨询客服经理15606252002。
中国电信
拥军套餐A.39单卡:39元/月,30G流量+500分钟
拥军套餐B.59融合:59元/月,60G流量+1000分钟+500M宽带+2张副卡(1主2副)
拥军套餐C.99融合:99元/月,80G流量+1000分钟+1000M宽带+2张副卡(1主2副)+1个WIFI6路由器
以上套餐针对新申请宽带用户,办理地址:吴江区笠泽路318号吴江电信营业厅,详情可咨询客户经理18962509899。
交通物流
(一)免费乘坐公共交通工具
全国范围内持《中华人民共和国退役军人优待证》《中华人民共和国烈士、因公牺牲军人、病故军人遗属优待证》的人员凭优待证在苏州市行政区域内免费乘坐公交(不含预付费定制公交)、地铁、有轨电车。
(二)吴江邮政
优待证持证人可享受寄件8.5折优惠,其中烈士遗属、参战参试退役军人、残疾退役军人、服役期间荣获个人二等功及以上奖励的退役军人持证人,享受寄件8折优惠。
文化旅游
免费游园
全国范围内持《中华人民共和国退役军人优待证》《中华人民共和国烈士、因公牺牲军人、病故军人遗属优待证》的人员凭优待证在苏州市行政区域内免费参观游览国有博物馆、纪念馆、美术馆等公共文化设施和实行政府定价或指导价管理的公园、展览馆、名胜古迹、景区,园中园、园内收费及夜游项目除外。
备注:吴江区范围内,有同里古镇景区、震泽古镇景区、吴江运河文化旅游景区、黎里古镇景区、苏州湾黄金湖岸旅游区、苏州青少年科技馆、江村景区等。
商贸商超
吴江万象汇
优惠措施:
1.场内商户(餐饮、零售等):活动期间,在吴江万象汇部分参与拥军优待项目的店铺内消费,全国范围内持军官证、军士证、义务兵证等有效现役军人证件的军人军属、持优待证的退役军人和三属可享低至75折的专属折扣优惠。参加活动的拥军商户可通过万象汇一楼客服台或者“苏州吴江万象汇”微信公众号中【商场资讯-拥军折扣】进行查询,相关折扣活动或因店铺调整或运营政策变更有所变动,具体优惠信息请以门店实际情况为准,清单动态更新。
2.万象影城吴江店:活动期间,周一至周五全天,全国范围内持军官证、军士证、义务兵证等有效现役军人证件的军人军属、持优待证的退役军人和三属可享所有影片35元特惠购票一张(3号厅除外),单场限购一张。
优质服务:
1.到客服台向工作人员出示军官证、军士证、义务兵证、优待证等有效证件,可领取2h免费停车券,每人每周限领1张。
2.凭军官证、军士证、义务兵证、优待证等有效证件可以享受免费会员礼品包装一次/月。
3.凭军官证、军士证、义务兵证、优待证等有效证件,可携带家人(同行不超过3人)进入VIP室休息,并享受免费茶歇等服务。
酒店餐饮
吴江文旅集团
惠军暖军,一路同行。吴江文旅集团特别制定针对全国范围内持军官证、军士证、义务兵证等有效现役军人证件的军人军属、持优待证的退役军人和三属等优抚对象的“惠军”活动。
1.住宿优惠 (单位 :人民币 元/间夜 )

2.其他优惠(单位 :人民币 元/份 )

3.预订方式
苏州东太湖大酒店:0512-63982666
吴江宾馆:0512-63420888
苏州湾华邑温泉度假酒店:0512-81557888
黎花建国酒店:0512-63001777
教育培训
驾驶员培训
优惠措施
驾驶培训全苏州大市托管金额为4960元,协议会员单位响应国家拥军政策退役军人凭优待证享受1000元优惠金,实付3960元。对国家作出特殊贡献的退役军人会给予更大的优惠(具体优惠政策凭有效证件与驾校另行协商)
优先措施
为退役军人学车开通绿色通道,优先安排科目一、科目二、科目三考试,接送体检,办理托管银行卡及报名,学车过程中指派协会评比中获奖的优秀教练员进行驾驶培训。推荐的协会单位向社会承诺服务好每一位退役军人,做到学车流程清楚,价格透明。
1.南邮驾校
地址:吴江经济开发区芦荡路
咨询电话:13814550306
2.顺红驾校
地址一:盛泽镇聚汇装饰城南
地址二:黎里镇汾杨路1号
咨询电话:15335268777
3.运达驾校
地址:吴江区江陵街道行家路98号
咨询电话:19905122272
4.锦鑫驾校
地址:震泽镇忘情水对面中影国际影城南20米
咨询电话:18112723732
5.永丰驾校
地址:吴江经济开发区兴瑞路777号
咨询电话:18962505353
【来源:融媒吴江;编辑:苏小新】