相信大家都听过看过不少,往届小升初家长经验分享、学校招生办老师解读,但是在华英读书到底是怎样的体验,恐怕要真的体会过,感受过的才能说出来。
今天老师邀请到了一位特别的人给大家介绍佛山华英学校,话不多说,直接开始吧!
我,2007年入读华英,2010年初中毕业,现在已经工作两年啦!虽然时间有点远,但是作为一个小升初过来人,希望给大家更多择校参考吧!

笔者毕业照
Q1:为什么选择华英?
A1:当初选择华英也感觉是“命运的安排”。十年前,最知名的也就只有华英、南实、黄石,因为黄石距离实在太远,我也只报名考华英和南实。
虽然民校没有现在那么热门,但华英也有3千人报考,南实好像有更多,竞争也更大。07年小升初考试是笔试形式,统一到学校考试。那时候,都是没有备考意识,就直接去考了,但是感觉是数学比较难。如果两所都没考上,就回到桂江一中(桂江一中也是很好的一所公办)。
因为我的同学都要去南实,我的理想学校也是南实。但是最后出成绩,南实没考上(那时候是有点小失落)!学费是一万多一年,对于当时爸妈来说,也是一笔“巨额”,再三衡量最后还是选择华英。我是很感谢当初这个决定,或许就是这样,人生轨迹也不一样了。
所以,选择学校看的是:离家距离、家庭经济能力、孩子意愿。
Q2:华英怎么样?
A2:华英很好。当然作为,一个华英毕业生,我的判断可能是不客观的。但是,母校还有老师能把一个孩子培养成感激学校,为学校讲好话的,那不是说明孩子是真正感觉到学校的好。
毕业10年后,我觉得当初选择华英是正确的。因为,我培养了独立性、自主性,以至于到了高中阶段学校不太吃力;因为,我认识了一群老友,以至于毕业10年还时常见面;因为,我有很多良师,就算我成绩不是拔尖还会给我当科代表,让我有责任心和自信心,校庆时候回去探望多年不见的恩师,她们依然记得我们一个个的姓名;还有特别风趣幽默可爱帅气的外教James......
Q3:华英是管理很“松”吗?
A3:学校其实不像“传言”中的“松”,其实它是要培养孩子在学习、生活上的自主性,助孩子的成长,但是该管该严的还是有的。
例如,它也有我当年觉得“不好”的一面:住宿生每天早上早起要早锻炼;对于宿舍卫生、宿舍纪律宿管管的很严,时常扣分,扣多就要被“赶”回家;不能带手机;不能吃外卖等等。
也是因为这样的经历,我现在才慢慢发现,原来我很多好习惯都是在初中养成的。当然每个孩子的性格都不一样,会有差异。

笔者提供10年前在课室拍的照片
Q4:华英有什么对你影响特别深的?
A4:影响最深的还是让我遇到了一群好同学,好友。有很多锻炼自己,提升能力的机会。
在没有老师、家长的帮助下,同学会自己设计班服、自己找厂家做、收付款、收货然后派发给同学老师。这都是一群初中学生自己做的事,第一次做成之后感觉意义特别大,那一件班服,我至今还保留着。

笔者提供穿着班服的班级合照
其次就是华英培养了我的兴趣爱好。除了学习,华英还有丰富的第二课堂(社团活动)、科技节、艺术节、校运会。
我加入过合唱队、在科技节摆摊义卖、艺术节表演活动、校运会拍摄照片等,就是在参加不同活动的过程中找自己的兴趣。
初中并不只有学习,而不只有学习优秀的学生,才是好学生,多才多得全面发展的学生是学校想要培养的,而且也会提供很多机会给孩子展示自我,获得自信心和自豪感。我在校运会拍摄的照片至今还挂在华英的官网上。

华英官网校运会学生作品欣赏
Q5:华英到底选择住宿还是走读?
A5:这个我也有发言权,因为我两种都试过。当年是每一年都会重新分宿舍,走读宿舍是铁架双人上下床,12个人一个宿舍,跟不同班级的人混住;住宿宿舍是上床下书桌,6人一个宿舍,同班同住。
初一走读,爸妈接送上下学,有专门的走读证,进出学校要打校园卡。好的地方就是时间比较自主,不好的地方就是每天要背很多书回家,爸妈每天接送会比较累。
初二住宿,周五回家,周日晚上回学校,要晚修,有固定的晚睡熄灯时间。好的地方就是作息规律,而且晚修可以找老师解答,不好的地方就是做不完作业或者加班复习要自己在被窝里打电筒。

华英官网
华英的饭堂和宿舍都不错,华英的环境应该还是三大民校里面最好的。初中的时候没有感觉,但是有些影响是深远的,我的同班同学大多都有不错的发展啦!
最后,无论各位家长和孩子选择的是不是华英,或者选择公办。都要相信自己的选择就是正确的!也欢迎成为我的师弟师妹呀!
如果家长还有什么疑问,可以在底部“写留言”哦~

那么老师继续给大家介绍华英吧~
学校概况
地理位置:
佛山市禅城区湖景路39号
咨询电话:
0757-83969139
0757-83969115
学校网址:
http://www.fshyschool.net/
佛山市华英学校的前身是1913年由英教会开办的华英中学,解放后与其他学校合并成佛山市第一中学,1999年从佛山一中分离出来独立复办。学校以“科学与人文并举,规范与个性共存”为办学理念,以“追求卓越,争创一流”为办学方向,以“轻负担,高质量”为教学特色。
今天的华英校园位于禅城区湖景路39号,占地160亩,建筑面积10.36万平方米,现有64个教学班,学生2890人,教职工209人,外籍教师5人。学校建筑典雅大气,校园环境优美,碧波荡漾,绿树成荫。
学校拥有设备设施先进的行政楼、教学楼、实验楼、音美楼、图书馆、学生宿舍、教师宿舍、食堂、体育馆、400米标准运动场、两个游泳池(其中一个装有恒温系统),建有完善的校园网、广播网、多媒体教学网,形成一个数字化、人文化的校园网络,为学生提供一流的教育服务。

图源华英官网:教学楼

学费和奖学金
学杂费:13500元/生•学期
住宿费:全寄宿生:1600元/生•学期;普通走读生:550元/生•学期
①春华奖(新生入学奖)
在新生入学面谈,入校后的素质测试后,按总分(面谈和入校素质测试两项综合成绩)排列前50名的本校学生给予以下奖励:
一等奖(前1-10名) 奖励3万元/人
二等奖(前11-30名) 奖励2万元/人
三等奖(前31-50名) 奖励1万元/人
②耕心奖(初一、初二学生成绩优异奖)
奖励学年综合排名前100名的学生,奖金从1千至2万。
③秋实奖(初三中考学生成绩优异奖)
奖励初三中考成绩优秀学生,奖金从1千到3万。
华英中考成绩

2018年中考,660分以上353人,650以上494人,全市第一;844人参加考试,总均分646,全市第一。
2017年中考,禅城区前10名占9人,总平均分646.1分,700分以上1人,650分以上477人,600分以上769人。
2016年中考,禅城区前十名占9人,单科满分人数43人,700分以上2人,650分以上高分学生共514人,600分以上高分学生共856人。
从华英毕业的学生大多都是优秀的,看看往年的数据就知道了。

华英班级分配
华英是没有分班考试,全部是平衡班。每个年级是20个班,每个班大约42-43人。
特色班: 初二翰林院、小托福班/初三培优班、奥数、奥英、奥物、奥地班
奥数奥英班会在开学后进行选拔考试,入选的学生会在文体活动(第二课堂)时间走班上课
特色班是看学生总体成绩、级排名、区排名等进行选拔的。翰林院大概是级前20。奥数班/小托福班:年级前30(可能每一届略微有不同)。初三培优班是由入学开始保持前100就能进,后面还会继续筛选。
华英环境
先进完善的教学大楼,设施齐备的学生宿舍,服务周到的学生食堂(食宿详情请点击: 真香!一天六餐!中餐西餐自助餐!佛山民校食堂大搜罗!),碧波荡漾的内外泳池,挥洒激情的体育场所,藏书丰富的图书馆。
怡人情志的音美殿堂,校园网、智能广播网、多媒体教学网,形成一个数字化、人文化的校园网络,为学生提供一流的教育服务。

图源华英官网:课室

图源华英官网:图书馆

图源华英官网:合唱室

图源华英官网:舞蹈室

图源华英官网:化学实验室

图源华英官网:学生饭堂

图源华英官网:运动场

图源华英官网:学生宿舍外景

图源华英官网:学生宿舍内部

华英招生简章(2018)
一、招生人数:900
二、招生对象:
1.小学应届毕业生,身体健康,不受户籍限制。
2.按比例招收学校附近学生入学情况:居住地在禅城区石湾镇街道和祖庙街道。按招生计划总人数的10%招收以上范围的小学毕业生,其报名方式、面谈时间和内容、面谈程序、收费标准等与其他面谈对象相同。
三、招生程序:
(1)报名
1. 报名时间:2018年5月5日至5月15日
2. 报名办法:在学校网站进入招生报名系统填写有关信息和上传身份证照规格一致的电子相片,打印已填写有关信息和上传了相片的报名表到华英学校招生报名处提交资料。
3. 报名提交的资料
①网上打印已填好有关信息和上传了相片的报名表一份;
②户口本复印件一份,户主页和学生页复印在同一张A4纸(需带原件备查);
③《小学生成长记录手册》复印件一份(需带原件备查);
④2006年8月31日之后出生的学生,需提交由在读学校提供的六年级学生证明。
除以上资料外,不收取任何其他资料。提交的材料必须真实,如发现弄虚作假,一律取消报名资格。
(2)确定面谈对象
报名人数在学校招生计划数5倍以内,全部确定为面谈对象。报名人数超过学校招生计划数5倍,将根据市教育局文件精神确定面谈对象。
(3)面谈
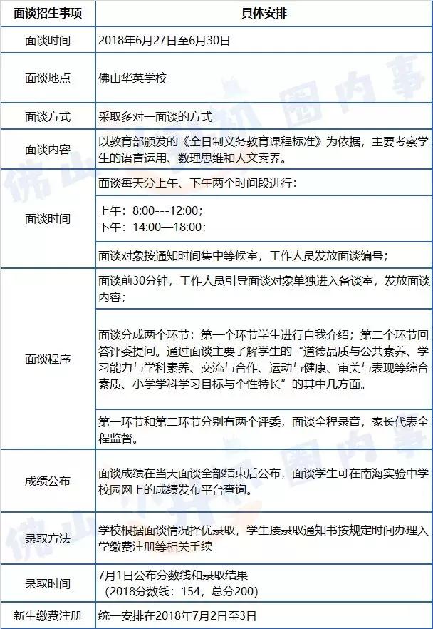
四、面谈招生录取流程

怎么样?
你的目标学校里面有华英吗?
华英的开放日和自荐应该会安排在明年
我们会第一时间告诉大家
记得留意我们的最新消息哦!
