
长生人寿,一个互联网上从来没有过爆品的公司,最近要上市一款下了狠心的产品:长生人寿优贝健康。这是一款既有儿童特定疾病、又有癌症二次赔付、还有重症6次赔付的儿童重疾险,并且比妈咪保贝更便宜。下面来看看长生人寿这款新品是不是真的那么划算:
一、产品形态
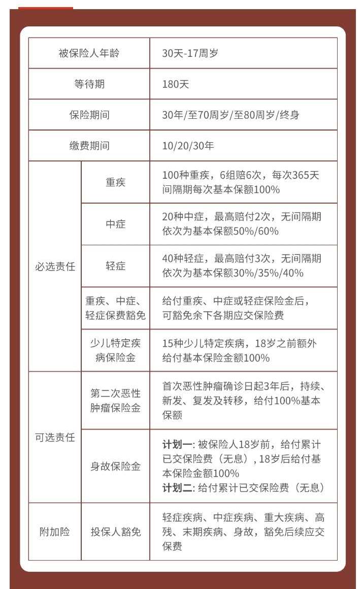
长生人寿这款新品是重症分6组赔6次+儿童特定疾病+重中轻,这些是基本责任,无法选择。其他为可选项,具体看下图:

二、定价测算
长生人寿这款产品毫无疑问又是针对妈咪保贝开发的,下面把长生优贝健康、妈咪保贝,包括最近也将要上市的新产品开心小宝贝,三款产品一起做个详细对比测算:

提示一下:长生优贝健康最大保额只能选40万,为了方便测算,上图中是根据费率表测算的50万保额对应的保费。
三、产品点评
长生人寿优贝健康在基本保障责任形态下:重中轻+儿童特定+重疾多次,与同形态的妈咪保贝比,确实便宜了一点点。但是长生人寿这款新产品依然是失败的,也是上面三款产品中最不划算的。
1、长生优贝健康 vs 开心小宝贝
抛开癌症二次赔付附加险先不看。开心小宝贝的保障责任在全面碾压长生优贝健康的情况下,保费还便宜13%左右。
另外,开心小宝贝的重症是不分组三次,比分6组赔6次的赔付条件要好。
2、长生优贝健康 vs 妈咪保贝
昨天的文章中已经详细说过了,妈咪保贝的核心优势在特定疾病保障至终身。在这个点上是无敌的,即使是开心小宝贝便宜那么多,综合看也仅仅只是跟妈咪保贝一个级别的。长生人寿这款新产品很显然挑战失败,完全不如妈咪保贝。
3、长生优贝健康唯一优势在癌症2次赔付?
从产品形态上看,长生人寿优贝健康是三款产品中唯一可以附加癌症二次赔付的产品。看起来这点是独一无二的优势了,其实这个附加险属于“假二次赔付”。下面是长生优贝健康的附加险条款截图:

为什么说它是“假二次赔付”?因为首次患非恶性肿瘤的重大疾病,是由主险来赔付,并非是由此附加险赔付。这种癌症多次赔付+重疾多次赔付,虽然赔付逻辑上是没问题的,但是这样的附加险跟单独买中荷惠加保是一个效果。
这笔账很容易算:0岁男孩买开心小宝贝50万保额至终身、重症不分组三次、附加儿童特定疾病、选择30年缴费,每年保费是2170元。如果再买一个中荷惠加保,50万保额至终身、30年缴费,每年保费是420元。两款产品一共保费是2590元,其中癌症三次赔付,每次间隔期3年,赔付标准与长生优贝健康一模一样,但是多赔一次100%保额,保费又更便宜。

四、关于癌症多次赔付
癌症多次赔付附加险,最容易把人搞晕。教大家一个简单的判断方法,目前的市场中凡是重症多次赔付型重疾险,附加的癌症多次赔付都不如单独买中荷惠加保。 真正性价比高的癌症二次赔付型产品是: 重症单次+癌症多次的产品,比如嘉和保、优惠宝、超级玛丽、钢铁战士、无忧人生这种。
写在最后:
很显然长生人寿优贝健康重疾险,又是一款失败的新产品。截止目前,唯一能挑战妈咪保贝的只有爱心人寿的开心小宝贝,但也只是旗鼓相当而已。
延伸阅读:
爱心人寿开心小宝贝VS妈咪保贝
新产品不断上市,这三款重疾险始终是最强的
