

今天,天气并不阳光明媚,但这阻挡不了数千15、16岁的燕郊孩子们走向人生第一次重要考场中考的脚步。燕郊在线了解到,今年我市报名参加全市统一中考的考生有39379人,比去年增加4248人,全市共设12个考区、44个考点、1332个考场,而全省中考报名考生共计652067人,比去年增加7.2万人——在燕郊几个考点,小编注意到比起刚刚结束的高考,中考考生和考点数量在燕郊都有大幅增加。
中考今明两天举行,文化课考试科目为7科,包括语文、数学、外语、理科综合(包括物理、化学两门学科)、文科综合(包括政治、历史两门学科)、各科均为120分总分600分。语文、数学、外语、理科综合为全闭卷形式;文科综合为全开卷考试。其中理综:物理55分,化学35分,综合体30分。文综:政治45分,历史45分,综合30分。体育总分:40分。其中:立定跳远(12分)、掷实心球(13分)、800米(女)或1000米(男)(15分)。
“文化课考试由省统一命题、统一制定评分标准、统一印制试卷。其中,语文、数学、外语、理科综合为全闭卷考试,文科综合为全开卷。在文科综合考试中,考生可携带相关课程的教科书进入考场。答题时可以查阅准许携带的教科书,独立答题,不得相互讨论、相互抄袭和相互借阅教科书。”省教育考试院有关负责人称。


燕郊在线小编在燕郊八中、汇福实验学校等考点看到,不到7点,校门口陆陆续续集结了无数前来中考的学生,还注意到,相比于高考,前来送考的家长少多了。“我从老家退休了,现在除了跳广场舞没什么事,要不也不会陪孩子来。中考、高考,现在的家长多数看得没有以前重,以前是独木桥,现在是多元社会,决定一个人是否成功,再棒的考试成绩现在也不能一定终身。”一位李姓阿姨告诉燕郊在线。

进考场前,一位送考的家长在给孩子作最后的辅导。家长告诉燕郊在线,他孩子以前生病时落下不少课,现在偏科,文科强出理科很多。“孩子吧,我希望他能考上三河二中,去年这学校480分就录取了,今年可能差不多分数,初三年级1100人,一般前500名能录取,我希望孩子能考上。”

几位考生在校门口的小店买零食。“没什么好紧张的,就像平时考试一样,该吃该喝,照旧!”一学生心情轻松地说。“还行吧,好成绩不是一朝一夕能得来的,我平时在班上前几名,这次发挥正常的话,应该550分左右。”另一位女生自信地告诉燕郊在线。
三个女生自信地走在去考试的路上,她们没有谈论考试,而是在讨论考完后去哪里玩玩的计划。“如果爸爸妈妈支持的话,我们三个可以结伴去一趟大草原,那地方适合骑马,骑马奔驰在辽阔的草原,那是一种怎样的体验啊!”其中一个女生说。

还有一个好消息要告诉广大家长,燕郊的孩子中考现在不再拼爹,所有公办高中取消择校生!据市教育局基础教育科工作人员介绍,廊坊市区普通高中的招生政策现在都取消了择校生,学校也不得以借读生、自费生等名义招收学校录取分数线以下的学生。还调整了职普比。根据全国职业教育会议精神和教育部、省教育厅的要求,中等职业学校招生与普通高中招生比例要保持大体相当。
另据了解,今年我省继续开展“3+4”中职与普通本科分段培养(以下简称“3+4”本科)招生工作,即学生在中等职业学校学习3年,经考核测试合格后,转段进入本科院校学习4年。中职承办学校为张家口市职教中心、承德工业学校、石家庄市职教中心、石家庄工程技术学校、邢台市农业学校、阜平县职教中心六所,本科承办院校为河北农业大学、河北师范大学、河北工程大学、河北体育学院四所。
报考“3+4”本科和农村小学全科教师免费培养计划的考生必须是初中优秀应届毕业生;报考五年制和“3+2”高职的考生必须是参加当年中考的初中毕业生;教育类专业新生须从当年参加中考的初中毕业生中录取,不实行自主招生。中等职业学校的招生对象为应往届初中毕业生、未升学普通高中毕业生、城乡劳动者、退役士兵等。
考生录取总分由省规定的统考科目成绩加规定项目的优惠分构成。统考科目成绩满分630分,由数学、语文、外语、文科综合、理科综合和体育成绩构成。优惠分项目为:烈士子女20分;农村户籍的独生子女10分;华侨子女及港澳台学生10分;少数民族考生5分。其它成绩不计入录取总分。录取控制分数线由省教育考试院公布。
根据省考试院的有关要求,中职招生录取分四个批次进行,首批为“3+4”本科院校,安排在重点中学之前录取,第二、第三批为五年制、“3+2”高职院校和学前教育中专、外域中专,参加全省统一录取,第四批为市属中专录取。各批次录取时招生部门参照招生计划,依据考生志愿,按照分数由高到低分别向各招生学校投档并办理录取手续。

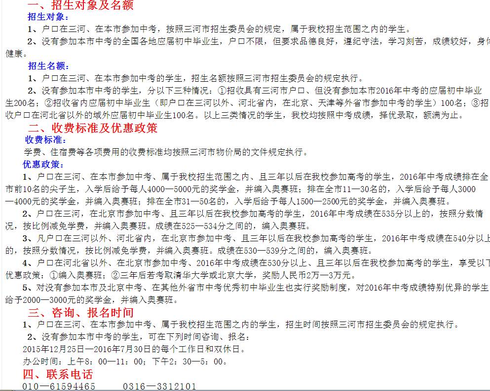
燕郊在线了解到,对于在燕郊上高中,许多家长比较认可三河二中,这是一所家门口的好学校。“在燕郊,三河二中应该算是好的高中,能考上最好了,离家近,教学质量也可以。”一位家长告诉燕郊在线。据了解,三河二中历史悠久,1999年12月,国家教育部总督学柳斌视察该校时,对学校的硬件建设、学校管理及教育教学工作给予了高度评价,并做了“努力实施素质教育,全面提高教育质量”的亲笔题词。下面是该校2016年高一招生政策,有兴趣的家长可以参考:

另据了解,三河市高中今年继续招收特长生,其中三河一中、三河二中、三河三中分别招收田径、男篮、女篮、健美操特长生;三河三中招收美术特长生;三河三中招收音乐特长生。
温馨提示:
中考这两天,我市大部有雷阵雨,雷雨时局地伴有短时大风、短时强降水、冰雹等强对流天气,请考生和家长密切关注天气变化。还因中考期间气温较高,考生和家长一定要做好防暑降温工作,多准备一些饮用水,以免因为天气原因造成身体不适,影响考试。
还要告诉家长的是,第一、情绪稳定、心平气和。在孩子大考来临之前,通常家长会焦虑、紧张,有的家长比孩子还着急,这样的“情绪污染”会对孩子产生极其不利的影响。第二、改变不良状态。如果家长的负能量很足的话,就会传递给孩子。如何解决这个难题?家长们首先可以练习笑,对孩子笑、对家人笑等。其次,要好好说话,如果想给孩子表达什么,一定要语气温和。第三、积极行动、静待花开。很多家长都听说过静待花开,静待花开不是消极等待,是有前提条件的,这个前提条件就是积极行动。比如说生活方面,要让孩子保持良好的作息、饮食等习惯。
祝考生们考出好成绩!

— END —