2023年沈阳学区划分重磅出炉,每个区域的优质教育资源划分都备受关注。
值得一提的是,沈北新区随着正良西、七星东、环蒲新城等众多核心居住板块的居住项目交付,区域居住人口也随之增长。教育需求更是日渐增多,沈北新区的学位也开始紧张起来。
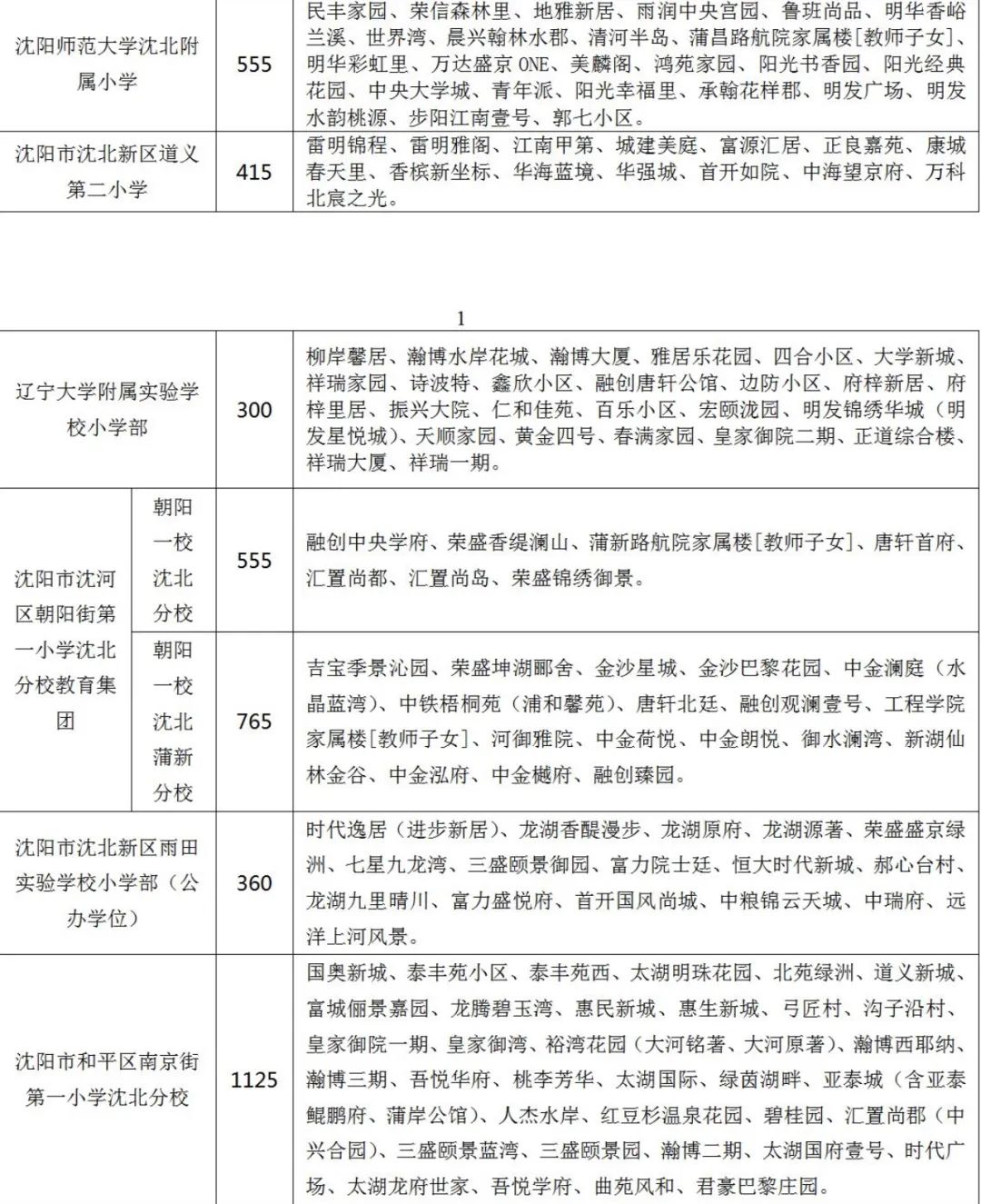
首先我们来看沈北新区的优质中、小学的招生人数,跟往年对比,沈北居住核心板块的小学学校招生人数明显增多,学位紧张由此可见。

其中,南京一校沈北分校是沈北新区小学招生人数最多的学校,2023年招生1125人,相比2022年多招165人;
其次朝阳一校沈北蒲新分校2023年招生人数为765人,相比2022年多招225人;
另外朝阳一校沈北分校、沈阳师范大学沈北附属小学2023年招生人数为555人,相比2022年分别多招125人和45人。
沈北七星东以及正良西两个板块均有一所待建的朝阳一校,届时将缓解板块的日益增多的教育需求问题。

沈北七中2023年的招生人数为600人,其对应的划分项目也是最多的。
沈北是自2017年开始在教育资源方面的发展突飞猛进,近几年来区域内的优质学校越来越多,其质疑的声音也随着而来,但值得一提的是, 沈北雨田中学的中考成绩出圈,刷新了不少人对于沈北教育的看法。
如今沈北的新区的教育已然走向成熟,区域的教育质量值得期待。
根据2023年沈北新区学划分说明来看,沈北学位紧张的区域,没有交付且学区不明确的楼盘,没有本地户口且房产未实际居住的将不安排学位。
具体内容如下:
沈北新区中学、小学学区划分相关说明
1、学位紧张的行政区城,对未交付使用的楼盘不明确学区,对无本地户口且房产未实际居住的不安排学位;每套普道住宅自首次入学登记起,每6年只对应1个小学学位、每3年只对应一个初中学位(非独生子女家庭外)。
2、学位紧张的学校,首先安排房户合一的适龄儿童,其次按照房产人住时间顺序安排有房无户的适龄儿童,剩余适龄儿童区域内统筹安排。房主、户主均为适龄学生父母,学生与父母同户;父母无房,使用祖父母、外祖父母房产为入学依据时,需要学生,父母与房主同户、同住并提供父母无房证明;不满足上达条件时,如有空余学位,在不完全符合条件的学生中派位产生,未派位上的学生按照相对就近原则统筹安排。
3、不满足上达条件时,按照相对就近、回进学位券张学校的原则进行分配。
4、 同一房产多人共有产权时,产权人拥有该房产份额超过 50%(含50%),其子女可以获得房产所在地学位。
5、因身体健康等原因确需廷缓入学的适龄儿童,共父母或共他法定监护人应向教育局提出书面申请,获批准后方可延缓入学。
6、2023 年学区划分方案公布以后报名的适龄儿童,按回进学位紧张学校的原则统筹交排。
7、本学区划分方索仅适用千2023 年新生人学。依据新建学校陆续投入使用和学校周边人*交口**化情况,2024 年的学区将结合实际情况相应调整。