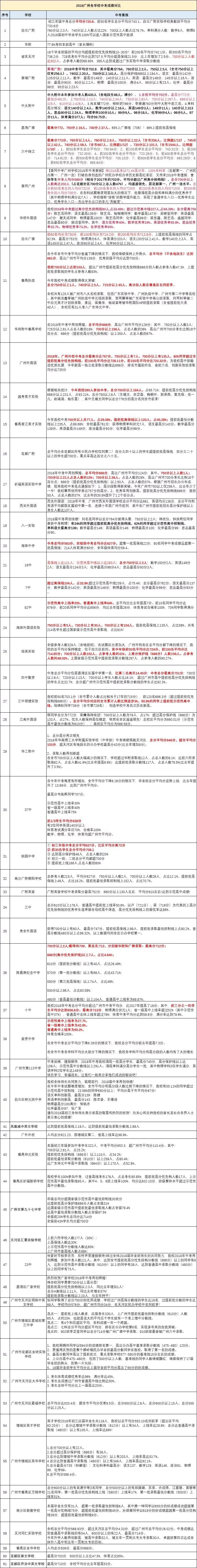
注:以下数据来源于学校官方喜报及家长爆料!
1白云广雅
前60名均分为730分,前100名均分为724.2分;前200名均分为713.8分。上提前批高保线的同学占92.5%。
2黄埔广附
2018中考平均分702.8,其中最高分764,760分以上2人,750以上5人(全市750分以上仅有256人),740以上20人,700分以上141人,高分保护线686以上194人。
3花都广附
总平均分在花都区所有公民办学校位列第二!百分之四十以上的学生超提前批高保线,百分之二十以上的学生超700分。重点率高达百分之八十五。
4广附英豪学校
中考录取分最高752分,660分以上130人左右,平均分610左右!达到示范高中成绩!
5南沙广附朝阳
总参考人数215人,平均分627分,750分以上人数2人,700分以上人数26人,占比12.1%。提前批高保线上49人,占比18.2%。提前批最低录取控制线上152人,占比70.7%。
6秀全外国语
获得700分以上有60人,最高分747分。提前批高保线上99人,提前批录取最低控制线上占80.2%。普高分数线480分以上占99.32%。以上数据均列全区公办学校第一。
7西关外国语
2018年中考,广州市西关外国语学校总分平均分达661,英语均分138分,总分平均和英语平均都居区属初中第一名,连续十年居广州市前列,其中在广州市提前批招生高分保护线以上考生人数达107人。
8汇景实验学校
上前六所学校人数177人(30%),上高保线人数达30%;上示范性高中分数线人数达60%;上广州市普高线88%;1人数学满分,3人物理满分!
9八一实验
2018届中考再创佳绩!刘同学以总分764分拔得头筹,750分以上2人;有24%的同学超过提前批高分优先投档线,62%的同学超过示范性高中控制线。
10白云广附
初三年级中考总分平均分720.6。前50名学生总分平均分743.1。白云广附实验学校奥数班平均分733.6分。760分以上3人;740分以上人数占比22%;700以上人数占比78.7%。
11华附
平均分715分,77.8%考回本部高中(家长爆料)
12省实天河
18个毕业班级的平均分均超提前批优先投档线10-30分!前200名平均分742.1分。前300名平均分736.2分,728名考生平均分达到707.5。平均分超高保线21.5分,比上年增加了2.5分。700分以上人数达502人。占参考人数的68.95%,385人达到或超过广东实验中学录取分数线。
13中大附中
中大附中本年参加中考人数435人(含地段生98人,裸分)。 1.全校平均分702分。最高分772分,最低分481分。 2.750分以上13人;740分以上34人;730分以上83人;700分以上267人。686分以上325人;610分以上426人。
14荔湾广雅
最高分772,750分上16人,740分上37人。65%上广雅线(706)!86%上提前批高保线。
15六中珠江
最高分773分,765分以上4人,760分以上9人,750分以上22人(全市256人,比例超1/12),740分以上58人(全市687人,比例超1/12),730分以上101人(全市1544人,比例超1/16)。
前50名学生总分平均分:750.94分;前100名学生总分平均分:743.32分;前200名学生总分平均分:732.30分:前650名学生总分平均分:685.84分。
16黄冈广州
全体学生中考人均分688分(相当于2017年的703分,平均分超过广州高分投档线)、总分700分以上人数高达202人(占花都全区700分以上总人数47%),均遥遥领先、居花都第一、广州一流水平。总分前50名考生的人均分732分,前100名考生的人均分725分,前200名考生的人均分715分,前300名考生的人均分708分。
17华侨外国语
我校2018年中考超过高分优先投档线90人,占33.46%;超过示范高中线227人,占84.39%;总分最高759分。语文优秀率40%,数学优秀率24%,英语优秀率92.6%,思品优秀率22.7%,物理优秀率73.2%,化学优秀率65%。
18番禺执信
总平均分(不含地段生)达到681分,高出广州市平均分139分,优秀班级平均分达到700分。
我校700分以上达到103人,超出广州市提前批高分优先投档线686分的人数占参考人数47.3%,上提前批录取线的学生占参考人数93%。总分750分以上1人,740分以上5人,715分以上45人。高分段人数在番禺区名列前茅。
19华附番禺
总平均分668分,高出广州市平均分126分;其中,750分以上人数3人;725分以上81人占总人数的18%;700分以上156人,占总人数的36%,高出广州市700分考生比例18个百分点;686分(提前批高分优先投档线)以上350人,占总人数的67%。
20广州外国语
2018年,广州外校中考总分最高分达767分,750分以上有7人,700分以上有135人,80%同学超过市提前批高分优先投档线。前100名平均分达728.11分,前150名平均分达720.32分。
21越秀育才实验
根据相关统计,今年我校280人参加中考,总分700分以上184人,占65.71%;提前批高分优先投档线686分以上231人,占93.21%。总分750以上8人。
22番禺香江育才
今年我校中考700分以上共77人,占29.06%,提前批高保线以上120人,占45.28%;提前批最低分数线以上235人,占88.68%;全校最高761分。
23祈福英语实验
总平均分666分,高出广州市平均分124分;其中,750分以上人数1人;720分以上21人占总人数的15%;700分以上36人,占总人数的26%,高出广州市700分考生比例18个百分点;686分(提前批高分优先投档线)以上50人,占总人数的37%。
24海珠中学
中考总均分563分,实验班中考总均分达627分,超第一批高保线22分;80名同学中考成绩远超第一批高保线;214人体育满分60分,全年级体育均分59.4。
25十六中
高保线上达121人;示范性高中线以上达283人;总分750分以上2人;数学150分2人;英语149分2人;语文最高分134分3人;化学最高分98分4人;思品最高分93分3人。
26七中
超过高保线104人,占32.8%;超过示范性高中线239人,占75.4%;总分最高分762分。语文最高分137分,数学最高分142分;英语最高分149分;物理最高分100分;化学最高分99分;思品最高分93分。
27八十二中
示范性高中上线率20%,普通高中上线率64%。总平均分比去年提高7分。前10名同学平均分达676分,前20名同学平均分达656分,均比去年提高26分,体育考试合格率100%,70%同学取得满分。
28海珠外国语
750分以上有5人,730分以上有30人,700分以上有104人,提前批高保线上135人,占比58%。共有214名学生超过国家级示范性高中录取线,占比91%!
29培英实验
全级参考人数329人(含地段班),总平均分保持稳定,位于白云区前列。其中年级前50名平均分达724分,前100名平均分达714.85分;700分以上人数102人,占参考人数的31%,上高分保护线(686分)人数158人,占参考人数的48.02%,上国家级示范性高中提前批录取分数线297人,占参考人数的90.27%。
30四中聚贤
中考总分平均分位居荔湾区区属中学第一名,比第二名高出14.45分;中考总分最高分751分;730分以上6人;720分以上13人;700分以上学生人数占比16.1%; 超过广州市高中提前批高分优先投档线的学生占比32.7%;总分超广州市示范性高中提前批录取分数线的学生占比92.3%。
31三中明德
我校前50名703.1分(全市累计人数占比相当于17年的715分),前120名686.3分(超过提前批优先投档线686分),总分平均分对应的全市累计人数比例进步3%,90.9%的同学上提前批示范性高中线,陆锦标同学739分(全市第729名),创造学校中考名次历史新高。
32江南外国语
程同学总分为772分,荣膺海珠桂冠!700分以上人数为79人,占17%;超过高分保护线(686分)为133人,占27%。优生人数保持高位稳定,依然在全区遥遥领先!北校区平均分为660.01分(示范性高中最低分数线为610分),;南校区平均分为566.58分。
33华工附中
2018年华南理工大学附属实验学校(中学部)中考继续领跑天河区,总分平均分646分,超市平均分103分,超天河区有地段生的公办学校最高分43分(比去年增加8分)。学校超过华附录取线12人,占总人数的8.1%;达前六所录取线62人,占总人数41.6%(比去年提高8.8%);达提前批录取分数线117人,占总人数78.5%(比去年提升了3.5%)。
34三十七中
总分平均分逆势上扬,比去年提升了 13.69分,达到广州市平均分。最高分韦同学707分。示范性高中上线率30%。省一级高中上线率40%。普通高中上线率75%。前1/3学生平均分639分。
35桃园中学
初三年级中考总分平均637分, 前30名学生总分平均分708.1。 达到高分保护线48人,占总人数的20%。 初三一班、二班总分平均都超700分。提前批上线188人,占总人数的80%
36白云区梓元岗中学
在今年中考试题难度增加,全市平均分和高分段人数比例下降的情况下,我校有55.11%的同学超过示范性高中控制线;23.56%的同学650分以上;平均分高于市平均分67分!
37凤凰城中英文学校
达到提前批高保线上19人。达到提前批最低录取分数线上89人
38三中
总分610分以上178人,普通高中提前批上线率50.6%。以卢(721分)、梁(719分)为代表的上高分优先投档线的优秀学生选择留在母校高中深造,高分优先投档线上的留优率达86%。
39明珠中英文学校
张同学取得了总分750分的优异成绩,学校过广州高保分数线的学生达18名,过提前批分数的学生达68人,学校均分576分,超广州市均分34分,在天河区民办学校中名列前茅!
40陈嘉庚纪念中学
700分以上2人:戴琦玮709、黄丞乐:712,分别被华附和广雅录取:最高分712分;686分(高分优先保护线)以上7人,占比4.64%;610分(提前批分数线)以上有40人,占比26.49%;570分(第一批分数线)以上有66人,占比43.71%;550分(第三批高保线)以上74人,占比49%;480分(普高最低分数线)以上104人,普通高中上线率为68.87%。
41十中
我校2018年中考总分平均分超过广州市中考平均分,比2017年提高了18分。其中,前三分之一的学生平均分达到656.6分,最高分713分,物理满分状元1人;省一级高中上线率超过52%(其中示范性高中37%),普通高中总体上线率超过78%。
42豪贤中学
示范性高中上线率为27.7%,省一级高中上线率为42.9%,普通高中上线率为65.2%,在全市中考总分平均分下降6.26分的情况下,我校总分平均分较去年提高7.3分。肖同学获得总分711的好成绩。
43113中
2018年中考我校涌现一批高分学生,最高分745分,高分保护线以上达109人;示范性高中分数线以上291人。
44广外外校
人均总分621.23,居增城区第二,普高上线率达98.9%。
45荔湾区广豪学校
林同学勇登700分以上高分层!提前批高分优先投档线以上3人,同比去年增加1人!总分A类线以上11人,同比去年增长57%!提前批录取分数线以上20人,与去年持平!
46番禺仲元
本届初三年级参加中考学生322人,中考平均分653.3,超广州市平均分110.4分。其中:700分以上81人,占25.2%;提前批优先投档线(686分)以上110人,占34.2%;提前批最低录取分数线(610分)以上259人,占80.4%;达广东仲元中学高中录取线(664分)以上170人,占52.8%。
47祈福新邨学校
我校学生100%参加中考,过普高线考生176人,占总考生85.85%,提前批高分优先档人数17人,上示范性高中最低录取线95人。其中4、5、6班上线率100%,均分达632.10分,班级整体水平超过示范性高中分数线。
48九十七中
年级总均分超国家级示范性高中最低控制线30余分,达提前批高分保护线686分人数占全级31%。达国家级示范性高中提前批最低录取线人数占全78.4%,达高中最低录取分数线人数占全级97.5%。全级前20%学生总均分达714分,全级前43%学生均分超700分。
49二十三中
参加中考人数121人。其中,达到全市提前批高分优先投档分数线(686分)以上的同学有8人,达到示范性高中录取分数线(610分)以上的同学有38人,达到普通高中录取分数线(480分)以上的同学有73人。我校两个杨光班在2018年中考中取得平均分高达620分。
50荔城街三中
提前批上线人数多,应届考生330人,上广州市提前批最低控制分数线(610分)人数65人,占约20%。七科总分平均分超区平均分,排在区公办学校第6名。902班李同学以总分714分被广州广雅中学录取;910班梁同学被广州六中录取。
51花都金砖实验
周同学以594分的成绩排名第一,高出公办高中基准录取分数线(475-480)120分。 18届毕业班学生平均分比上届毕业班平均分高出了65分的好成绩。
52天河区大华学校
考生体育成绩优秀率达96%,满分率达45%。考生总成绩过广州市普通高中线比例达50%。考生总体平均分比上一届高出20分。
53天河区嘉福学校
总平均分达533.4分,跟全市平均分仅差9.5分。总分650分以上8人。总分600分以上15人。总分500分以上25人。
54增城英才学校
英才学校2018年初三应届毕业生共118人,我校以总平均分553.10名列前茅(超出区平均63.25分);总分达增城中学录取分数线(612分)以上有34人,上线率达28.8%;总分达普通高中录取线(480分)以上有105人,上线率达89%!
55增城英华学校
总分700分以上有22人。总分超过高分保护线(686分)有38人。总分达到增城中学录取分数线(612分)以上有203人,上线率高达53.7%。总分达到普通高中录取线(480分)以上有349人,上线率高达92.1%。总分最高分735(钟碧滢),总平均分598.4分。
56番禺区万翔学校
总分600分以上的有吴潇宇等3名同学,总分500分以上的有郑旖璐、苏菲、许成强、江嘉丽、黄丽等21名同学。第一批高分优先投档线上线(580分)上线率17%,第一批录取最低分数线(500分)上线率51%。
57南沙区新徽学校
本届毕业生仅有31人,超第一批录取最低控制线6人,其中樊同学以655分的好成绩成功超提前批最低控制线45分。孙同学以619分的好成绩超提前批最低控制线9分。
58天河同仁实验
全校总分平均分568.93分,超过天河区总平均分4.33分,超过广州市总平均分26.02分。中考成绩达到普通高中录取线的有54人,600分以上的有22人,最高分714分。
59番禺金华学校
人均总分509分,最高分688分。
60花都崇文学校
最高分703分,500分以上占比47.5%,体育占比65%。
61花都乔治中英文学校
最高分710分,全校平均分比去年提高53分。
小编将以上内容整理成表格,供大家参考哦~
