
首发于公众号「尹娜」,本文为「尹娜」的第 152 篇原创
「友邦友如意顺心版」是一款单次赔付重疾险,可通过附加「倍如意」变成分5组赔5次的重疾险。我们选择分6组赔6次的「天安健康源2021」重疾险作为参照,看看「友邦友如意顺心版」的保障责任如何,亮点和不足有哪些。
同时,由于分组多次赔付重疾险对第二次重疾的赔付条件较为严苛,再选一款大公司不分组多次赔付重疾险——「中意悦享安康全能版」作为比照。
「友邦友如意顺心版」亮点:运动达标,前10年可增加5%-50%重疾和身故保额;重疾分组赔付6次;中症、轻症赔付次数多;重疾绿通写进合同。
「友邦友如意顺心版」不足:重疾分组,第2次赔付的宽松度一般;价格偏高。

一、公司靠谱吗?
保费规模: 三款产品的出品公司都属于大众认知里的“大”公司,保费规模都排名前30%,2020年保费规模排序依次为:天安人寿、友邦保险、中意人寿。
公司实力:
友邦保险2020年更名为友邦人寿。友邦保险起源于1919年史带先生在上海创立的美亚保险。
1942年,因中日战争美亚保险撤出中国,1992年又重回中国重新设立上海分公司。现在的友邦已与美国股东AIG集团脱离关系,是一家港资保险公司,世界500强排名第250位。
天安人寿成立于2000年,和平安一样也是民营寿险公司。
2020年因集团投资亏损,可能危及公司偿付能力,天安人寿及其兄弟公司华夏人寿被银保监会接管,接管后公司运营及理赔服务均正常,客户保单不受任何影响。
中意人寿成立于2002年,是中国加入世贸开放保险行业时成立的第一批合资寿险公司。
两大股东强强联合,中方股东中国石油天然气集团是老牌垄断央企,世界500强排名第4位; 意大利股东忠利保险是全球最大、运营时间最长的保险公司之一,世界500强排名第92位。
偿付能力: 监管要求综合偿付能力充足率要大于100%,友邦人寿偿付能力充足率414%,天安人寿偿付能力充足率128%,中意人寿为164%。
偿付能力充足率是监管考核的重要指标,大部分保险公司的偿付能力充足率都维持在120%-200%之间,满足监管要求的同时,提升资本运营效率。
二、怎么买、何时生效?

01 保险期间及投保年龄
「友邦友如意顺心版」是成人专属,「天安健康源2021」和「中意悦享安康全能版」两款产品都是大人孩子均可投保。
在保障期间上,三款产品都是保终身。
02 交费期间对比
三款产品交费期限都比较灵活,10、20、30年交费期都有。
03 等待期对比
三款产品等待期都是90天。等待期是保险合同生效后,因意外伤害意外的原因导致重疾或轻症,不能理赔的一段时间,越短越好。目前市面上重疾险一般等待期为90天,少数为180天。
三、身故怎么赔?

三款产品都保障身故责任,18岁后赔付基本保额。
「友邦友如意顺心版」的优势是,投保后前3年可以参加运动打卡活动,每月有25天运动步数超过10000步视为1次运动达标,次月保额增长2%;最多可增加25次,共计50%保额;保额赠送仅限投保后前10年,10年后身故赔偿降为100%基本保额。
而「天安健康源2021」和「中意悦享安康全能版」身故保额均为100%基本保额。
比如小明30岁,买100万「友邦友如意顺心版」,投保后连续两年零1个月都保持每天1万步,那么前10年他的身故保额就增加到了150万元。
而「天安健康源2021」和「中意悦享安康全能版」自始至终都是100万元。
「中意悦享安康全能版」的优势是,因重疾身故的,理赔重疾后合同不终止,身故后可再赔付10%基本保额。
市面上绝大多数产品一致,都是“身故与重疾”二赔一,如已经理赔重疾,则身故不再赔付。
「友邦友如意顺心版」和「天安健康源2021」都是赔付重疾之后,不再赔付身故责任。
比如小明30岁,买100万「中意悦享安康全能版」,35岁时罹患恶性肿瘤,获赔100万元重疾保险金。2年后小明去世,再赔付10万元身故保险金。
而「友邦友如意顺心版」和「天安健康源2021」都只能赔付重疾保险金,不能赔付身故保险金。
「天安健康源2021」保障疾病终末期责任,「友邦友如意顺心版」和「中意悦享安康全能版」没有这项责任。
「友邦友如意顺心版」和「中意悦享安康全能版」都保障全残责任,而「天安健康源2021」没有。「友邦友如意顺心版」的全残责任与身故责任一样,运动达标,前10年额外赠送5%-50%保额。
但要注意:重疾险都是身故、全残、疾病终末期、重疾四个责任只能赔1个。
四、疾病怎么赔?
01 重疾保障对比
结论: 「友邦友如意顺心版」可以通过附加「倍如意」成为分5组、赔5次的重疾险;「天安健康源2021」是分6组、赔6次;「中意悦享安康全能版」不分组、赔2次。对第二次重疾的赔付条件以「中意悦享安康全能版」最为宽松。

1、从包含的重疾数量看 ,「友邦友如意顺心版」和「天安健康源2021」保障120种重疾,「中意悦享安康全能版」保障108种重疾。
其实保障多少种不是关键,包含高发病种才是关键。行业协会颁布的《重大疾病保险的疾病定义使用规范》中规定了28种重疾,这28种已涵盖了重疾理赔中超过95%的高发疾病。
这三款产品都包含了28种高发重疾。而行规之外的病种为保险公司自行制定,数量虽多,发生概率仅在5%范围内,不必过度关注。
2、从赔付金额看, 第一次重疾赔付额度,三款产品都是100%保额,「友邦友如意顺心版」投保后3年内运动达标,前10年保额可以增长到105%-150%。
「天安健康源2021」第2次-6次重疾保额为110%-150%,「中意悦享安康全能版」60岁前,对第2次重疾赔付为保额的150%。均高于「友邦友如意顺心版」。
3、从赔付次数看, 「友邦友如意顺心版」赔5次,「天安健康源2021」赔6次,多于「中意悦享安康全能版」。 赔付次数当然越多越好,但从实用性角度,我们更要关注第二次重疾赔付的宽松度。
4、从第二次重疾赔付宽松度看,「中意悦享安康全能版」最宽松。
多次赔付重疾险主要关注是否分组,不分组的好于分组的。因为分组重疾险赔付第2次重疾时,要求与第1次重疾属于不同的组才行。
而不分组的重疾险,只要两次重疾不是同一种,就可以赔付,不受组别限制。「中意悦享安康全能版」对重疾不分组赔2次,对第2次重疾的赔付较宽松。
比如小明购买100万保额重疾险,小明35岁时得了「急性心肌梗塞」,获得100万保额理赔金。
过了几年,因心血管堵塞,小明又需要做「冠状动脉搭桥手术」,如果购买的是分组多次赔付重疾险——「友邦友如意顺心版」和「天安健康源2021」,就不能再理赔了,因为「急性心肌梗塞」和「冠状动脉搭桥手术」都分在“与心脏及心血管相关的重大疾病”里。
而如果购买的是「中意悦享安康全能版」这样的不分组多次赔付重疾险,可以再获得一次理赔

5、从多次赔付的间隔期看, 市场上分组多次赔付重疾险间隔期最短的是180天——比如「友邦友如意顺心版」和「天安健康源2021」两次重疾间隔期都是180天。
而不分组多次赔付重疾险间隔期均为1年——「中意悦享安康全能版」的两次重疾间隔期是1年。
02 轻症保障对比
结论:「友邦友如意顺心版」轻症赔付次数最多,赔付金额可选不同计划。

1、从包含的轻症数量看, 三款产品都包含40种轻症。其实病种数量不是关键,关键是高发病种。
最高发的轻症有五种:恶性肿瘤-轻度、较轻急性心肌梗死、轻度脑中风后遗症、原位癌、微创冠状动脉介入手术。
其中前3种是《重大疾病保险的疾病定义使用规范》中规定的,后两种要看保险公司有没有自行增加。这三款产品都包含了五种最高发轻症。
我们再看6种最高发重疾——也是《重大疾病保险的疾病定义使用规范》中规定必保的6种重疾对应的15种轻症,「友邦友如意顺心版」和「天安健康源2021」包含11种,「中意悦享安康全能版」包含12种。

在15种高发轻症中,「中意悦享安康全能版」将其中的5种升级为中症,赔付比例提升至50%;而「友邦友如意顺心版」和「天安健康源2021」仅升级了2种。
2、从赔付额度看, 「友邦友如意顺心版」可以选择ABC三个计划,A计划轻症赔付10%保额,B计划轻症赔付20%保额,C计划赔付30%保额。
目前市面上轻症赔付10%保额的重疾险很少,绝大多数都是赔付20%-30%保额。
「天安健康源2021」和「中意悦享安康全能版」都是赔付30%保额。
3、从赔付次数看, 「友邦友如意顺心版」共计赔5次轻症,是三款产品中赔付次数最多的。
4、从第二次轻症赔付宽松度看, 三款产品对轻症都不分组,也没有赔付间隔期,但三款产品对同一疾病导致的两种或两种以上轻症,都仅按一种赔付。
03 中症保障对比
结论: 「友邦友如意顺心版」可赔付5次中症,是目前市面上赔付中症次数最多的;「天安健康源2021」和「中意悦享安康全能版」可赔2次,与绝大多数重疾险相同。
「友邦友如意顺心版」中症赔付金额可选三档计划,「天安健康源2021」和「中意悦享安康全能版」都是每次中症赔付50%保额。

第一,从中症保障病种看,「友邦友如意顺心版」保障25种中症,「天安健康源2021」和「中意悦享安康全能版」都是保障20种中症。
第二,从赔付额度看,「友邦友如意顺心版」可以选择ABC三个计划,A计划中症赔付20%保额,B计划赔付40%保额,C计划赔付60%保额。
目前市面上中症赔付20%-40%保额的重疾险很少,绝大多数都是赔付50%-60%保额。
「天安健康源2021」和「中意悦享安康全能版」都是赔付50%保额。
第三,从赔付次数看,「友邦友如意顺心版」赔5次中症,而「天安健康源2021」和「中意悦享安康全能版」都是赔付2次。
04 额外保障对比
「天安健康源2021」比「友邦友如意顺心版」和「中意悦享安康全能版」多“住院关爱津贴”保障,此前未理赔重疾,则60岁后因任何原因住院,都可以每天赔付0.1%保额,每年最多赔付90天。
这项责任比较实用,但要注意,如之后发生重疾,或身故理赔时,会扣除掉已给付的住院关爱津贴。

五、疾病豁免保费对比
所谓保费豁免,投保人或被保人达到某些特定情况(如身故、残疾、重疾或轻/中症疾病等),可以不再缴纳后续保费,保险合同仍然有效。
「友邦友如意顺心版」需要附加单独的险种来实现保费豁免功能;「天安健康源2021」和「中意悦享安康全能版」都自带保费豁免条款,首次轻症、中症、重疾,都可以豁免后期未交保费,合同继续有效。

六、疾病定义是否宽松
对于重疾险中的重疾病种和数量,不必过于纠结。行业规范——《重大疾病保险的疾病定义使用规范》中统一规定了28种重疾和3种轻症,各家保司的重疾险都是原文照抄,品质有保障。
01 重疾定义
行规中的28种重疾已涵盖了重疾理赔中超过95%的高发疾病,行规之外的病种为保险公司自行制定,数量虽多,并不高发,不必过多关注。

对《规范》中,允许一定年龄后或一定年龄之前理赔的6种重疾,三款产品的规定是一样的。

行业规范以外,保险公司自行增加的重疾,一般各有优劣,基本没有某款重疾险定义完全比另一款宽松的。
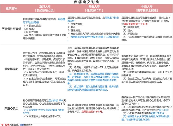
比如以下任选了3种保司自定义的重疾进行对比,“重症肌无力”「友邦友如意顺心版」定义最宽松;而“严重慢性肝衰竭”「中意悦享安康全能版」定义最宽松;“严重心肌炎”则是「天安健康源2021」定义最宽松。

02 轻症定义
轻中症的疾病定义,除了行规中的3种外,均为保险公司自行制定,我们选择其中3种进行对比,“冠状动脉介入”是「天安健康源2021」定义宽松,“再生障碍性贫血”是「中意悦享安康全能版」宽松,“原位癌”的定义则三家均相同。

七、增值服务有哪些?
现在不少有实力的公司,会对重疾险客户提供绿通服务,一般包括协助安排专家门诊、住院床位、专家手术。
三款重疾险产品都包括绿通服务,并且不额外收费。友邦虽然从2020年才开始提供绿通服务,算是市面上提供此项服务较晚的,但把绿通服务写入合同条款中,是目前市面上做的最好的。
其他公司的重疾险绿通都是额外增值服务,并不写入条款。但赠送绿通服务已成为大势所趋,很多公司,比如中意人寿,十多年来持续提供此项服务,也是非常稳定的。
「天安健康源2021」针对投保人和被保人都可以提供绿通服务,而「友邦友如意顺心版」和「中意悦享安康全能版」都是针对被保险人提供绿通服务。
「友邦友如意顺心版」可以针对重疾、轻症提供绿通服务,而「天安健康源2021」和「中意悦享安康全能版」仅针对重疾。
「天安健康源2021」要求重疾险保额超过35万才能享受绿通,「友邦友如意顺心版」和「中意悦享安康全能版」没有此项要求。

八、性价比怎么样?
为了同口径对比,「友邦友如意顺心版」选择轻症中症保障的计划C,附加重疾多次赔付「倍如意」和附加「轻如意」轻症、中症豁免保费附加险。

以30岁男性为例,100万保额,20年交费,「友邦友如意顺心版」每年保费31600元,比「天安健康源2021」高10%,比「中意悦享安康全能版」高2%。
假设交完保费,「友邦友如意顺心版」比「天安健康源2021」多5.8万元,比「中意悦享安康全能版」多1.24万元。
总结: 从重疾保障角度看,「友邦友如意顺心版」作为一款分组多次赔付的重疾险,保费比更为宽松的、不分组多次赔付的「中意悦享安康全能版」价格还要略高,比同为分组多次赔付重疾险的「天安健康源2021」价格高10%。
「友邦友如意顺心版」的主要优势是将重疾绿通写进合同条款中。
- The End -
