如果美国黑了中国3万亿外汇储备,会造成什么样的影响和后果,我们怎么去应对?
昨天的文章中,我大概说了一个事实和未来趋势:随意冻结它国外汇储备的漂亮国,事实上已经构成了对其他国家的“债务违约”,不管这是否合法,都是一个既定事实。

美国冻结俄罗斯外汇储备
所以有人就问了,俄罗斯3000亿美元的外汇储备会被冻结, 那么中国3万亿美元的外汇储备,是否也存在被冻结的可能?今天我们就来谈谈这个话题,欢迎大家点赞、转发、收藏。

中国外汇储备规模
美国冻结它国外汇储备
历史上,美国由于和很多国家进行过战争,所以也在金融上多次冻结过其他国家的外汇储备。
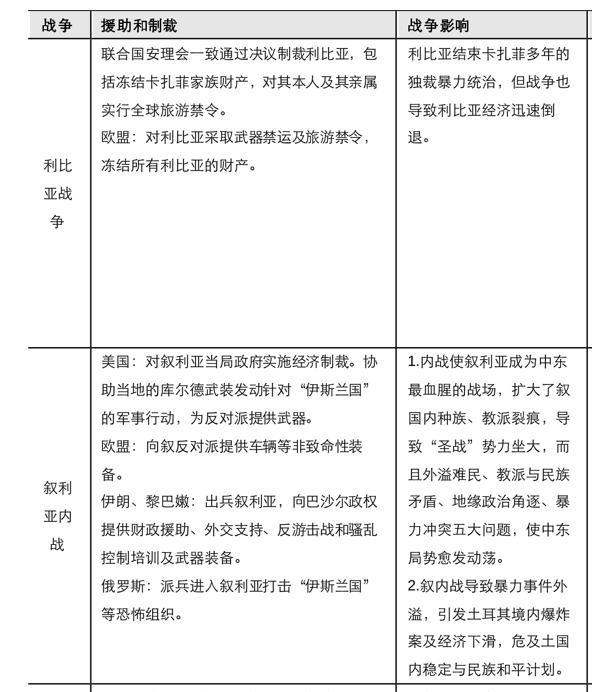
举个例子,在利比亚战争的时候,美国就冻结了卡扎菲家族的所有资产和利比亚的“所有财产”。还对卡扎菲家族及亲属实施“旅行禁止令”。

卡扎菲家族资产被冻结
叙利亚战争和2014年俄罗斯克里米亚冲突时期,美国也对叙利亚当局和俄罗斯实施了经济制裁,这次更是直接冻结了俄罗斯3000亿美元的外汇储备。

美国冻结利比亚和叙利亚当局资产
所以从历史上看,美国是经常做出制裁它国,冻结资产这事儿的,老惯犯了。
中国外汇储备安全么?
我们都知道,中美目前的道路走的比较割裂,美国一直把中国的和平崛起当成是一种威胁,所以不管是特朗普还是拜登都是选择和中国对抗而不是合作的道路。所以很多人都在设想一个可能,如果在某些问题上,中美走到了比较极端的情况,那么中国的外汇储备安全么?
我们先来看中国外汇储备的情况。
目前中国大约持有32000万亿的外汇储备,其中黄金储备2000吨,大概是2000亿美元,其他三万亿是各国的货币,占大头的是美元。

测算的中国外汇储备情况
而根据估计,中国企业在海外的净资产大概是3万亿美元左右,中国富豪在海外也有很多资产,专家估计是4万亿美元,所以这里就是10万亿美元。
本来在我们的认识中,我的钱就是我的,但是这次俄乌冲突的现实告诉我们,这些资产都是不安全的,可能会被没收,会被追讨。
简单来说,只要美国和欧盟发一个通告,这10万亿美金的大部分资产,一夜之间就不是你们的了。
有人说*币特比**之类的加息货币,不是什么“去中心化”么?
这也没用,目前俄罗斯相关的25000个加密货币账户被国外交易所屏蔽了,所以你看, *币特比**其实就是炒作出来得到,是世纪大*局骗**。

Coinbase封了别人还在狡辩
这件事情引起了很大的恐慌,李嘉诚开始出售英国和其他欧洲国家的资产,因为他发现,什么物权、财产权再神圣,在西方国家眼里就是一个文件就能封的。

英国的哲学家约翰·洛克说过一句有名的话:“我的茅草屋,风能进、雨能进,国王不能进”,现在看来这只不过是一个玩笑,因为别人完全可以把你家房子先封了,变成国家的,再踏进来。

我的茅草屋,风能进、雨能进,国王不能进
所以李嘉诚和一些海外富豪都恐慌了,他们发现可能还是自己的国家,中国安全一点,毕竟是本国公民。
所以总的来看,中国资产在很多富人眼中要比国外资产更加安全。
中国正在备战
国外富豪都发现了这个问题,我们的国家有无数高水平的智囊团,肯定也意识到了这个问题,而从目前的情况看,我们已经针对外储可能出现问题而进行备战。这个备战是一次全方位的备战。
第一个是A股最近的走势问题。
我们可以看到,从年初到现在,A股跌幅是比较大的,甚至最近出现了单日沪深下跌4%以上的情况,这种跌幅相当于股灾了。

最近A股的跌幅是非常大的
情况出现了以后,上面就立刻反应,第二天就召开了金融稳定会议,高层挂帅。如果那天的会议不开,中国金融改革开放的成果很可能就毁于一旦。
第二个是香港和中概股的问题。
中概股、香港恒生和恒生科技指数暴跌,主要原因在于美国证监会要求5家中概股退市。再加上美国2020年就通过了《外国公司问责法》,所以迫使美国金融资本对中概股进行“做空交易”。

美国证监会要求中概股退市
而且国外做空可以上杠杆的, 比如下面的三倍做空+期权放大,一次交易可以得到最多几百倍的利润!

所以很多美国资本就趁机做空中国,这一方面有政策原因,另外一方面也有利益的因素。
不要以为这个问题不严重,之前中概股全球市值大概20万亿左右,由于美国那边的制裁,中概股已经损失了5万亿美元的市值,如果不进行应对,后续问题会更加的严重。很可能我们中国互联网网民、消费者创造出的利润,就被华尔街在金融市场消灭干净了。
第三个就是经济政策上的备战。
为了防止我们在外汇储备上卡脖子,我们做了一系列的备战措施:
1,2018-2020,中国经济不景气,但是我们没有大放水刺激,这就是为了特意避开美元周期,防止美元收割,增强中国的外汇储备实力,防止美国通过加息剪羊毛。

之前一次美国加息周期,中国外汇储备大量流出!
2,中国加入RCEP和亚洲国家、澳大利亚等绑在一起,本来我们还有和欧洲经济深度*绑捆**的《中欧贸易协定》,但是在美国的挑唆之下暂时搁浅,这个太可惜了。

中国的RCEP,和多国经济进行*绑捆**
3,降低经济增速预期,花大力气搞共同富裕,稳住大后方。
稳住经济,其实就是稳住外汇储备,其实外汇储备只是一个国家的安全垫,经济实力强大了,根本不需要太多的外储。美国的外储是多少呢?1300亿美元左右。只有中国的25分之一左右。
中国的外汇储备被黑了怎么办?
那么,如果真的一切都没有用,美国封了中国的外储,会有什么后果?
简单来说,如果真的出现,中国和美国打经济战基本上是打不过的,但是我们可以“不对等制裁”啊。我这边说个故事,大家就懂了。
1949年,上海爆发了经济保卫战 ,旧经济实力负隅顽抗,破坏金融秩序,而且不断叫嚣:解放军能进的了上海,但是人民币进不了上海。结果呢,经过严密和果断的分析判断,陈毅将军大手一挥,解放军直接查封了上海证券大楼,把200多个投机商一锅端,上海经济也稳定下来了。

解放军进驻上海证券大楼
所以你看,中国为了出现被“一锅端”,以及一锅端掉别人的情况,发展了军事实力,特别是战略威慑和核威慑能力。
作为世界外汇储备第一大国,如果中国3.2万亿美元的外汇储备都会被冻结,那么造成的后果以及风险敞口,其实是美国完全不能接受的。
轻则,美国信誉崩溃,因为美国必须在短时间内印出3万亿美元来进行对冲。而如果严重的话,全球金融危机是跑不掉的。因为中国已经成为世界发展的引擎和世界工厂。拥有全球30%以上的制造能力。

中国已经成为世界工厂,制裁中国代价巨大
如果美国还执意如此,那么就是美国人要掀桌子了,这就不是一场中美金融战了,而是真正的战争了。 作为爱好和平的我们,希望这一天永远不会到来,但是我们也需要时刻做好这一天到来的准备!
---------------------------
【樱狼财经】探寻热点背后的真相,欢迎转发、点赞、评论。图源来自网络,侵删。