考研的同学们好呀,已经6月份了,2021年大学生夏令营正在火热招募中,开学后的8月、9月,研究生推免名额指标讲下达到各个高校。除了统考,参与研究生推免和保研是非常稳妥的方式,成绩比较优异的同学可以重点关注哦。

一、推免时间
正式推免时间各高校略不同,不过大多集中在9月份,具体需查询各校研究生院或教务处网站;也可参考前几年官方推免文件或咨询研招办老师及以往成功保研的学长学姐。
二、名额确定
每个学校都有不同类型的保研名额确定方式,其中最多的一类就是以学校成绩排名并适当参考加分项来确定的。
三、成绩算法实例
(1)资格成绩排名
根据学校下达学院推免指标,各专业以1:1.5的比例,按照第一轮综合成绩排名确定本年度参加推免的复试学生名单。第一轮综合成绩=0.85×前三学年必修课和指导性选修课加权平均分+0.05×前三学年操行平均成绩+0.1×综合素质标准分
综合素质标准分=(某学生综合素质得分÷推免候选人中的最高得分)×10;
(2)组织推免复试
学院组织各专业面试、专业技能和英语水平考核,综合考察申请者的德智体、外语水平、自学能力、研究能力、表达能力、合作精神等方面;
复试成绩=0.5×面试+0.35×专业技能+0.15×英语水平
(3)推免生最终综合成绩=0.7×第一轮综合成绩+0.3×复试成绩
注:各学校计算方法略不相同,请以各学校具体实施细则为准。
四、加分项实例
一般来说,学习成绩在很大程度上起着决定性作用,但最终排名还要根据其他方面综合体现。
有的学校会综合考虑科技竞赛、论文发表、专利等情况,并给予一定比例的加分。某些学校还会在大四开学的时候组织一次推*考免**试,以一定比例计入最后的成绩。
不过,不同学校、院系的规定差异较大,加分比例也有所不同。
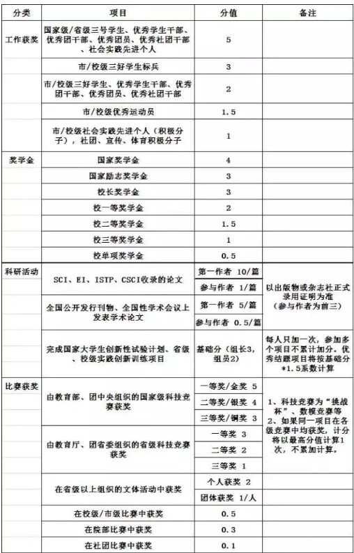
以下为加分项实例,仅供参考:
▲加分项实例
(1) 论文发表
论文发表在不同级别的期刊,以及自己处于论文的第一作者还是第二作者,加分有所差别;
大家可以根据学校的要求和规定选择合适期刊投稿,从而获得论文加分。同时发表论文,在夏令营面试和九月推免面试时,也非常有用。
其级别与分类如下:
▲论文发表分类
(2)科研项目
对一名研究生来说,科研方面的训练并不陌生,无论你是理工科专业还是人文社科专业,在研究生阶段都会或多或少参与一定的学术研究活动。
所以,学术研究方面的能力和表现,作为衡量一个研究生综合素质的重要标准之一,自然也就成了众多高校选拔推免生、导师挑选心仪学生的重要参考因素之一。
因此,我们需要利用本科有限的时间和资源去争取更多的科研机会。比如:参与老师的科研项目、本校的本科生科研能力训练项目、科研竞赛及申请发明专利等。
(3)学科竞赛
学科竞赛获奖分国家级、省级和校级;学校也会给竞赛分为A、B类等,所以加分会根据竞赛的级别以及获奖的等级(一、二、三等奖)有所区别;大挑、小挑、互联网+、数模、全国大学生英语竞赛等含金量高的比赛要多多参加;
(4)荣誉称号
部分院校获得“校优秀学生”、“校优秀学生干部”、“校学生年度人物”、“省级学生年度人物”等荣誉称号会有一定的加分;
(5)社会工作
部分院校,担任校学生会主席、副主席等参与到校内工作,都会有保研加分;
(6)出国交换
出国交换一学期及以上,会有加分;
(7)参军入伍
参军入伍会有保研加分,
如果荣获三等功及以上,会有更多加分;
(8)文艺体育
在全国大学生运动会、全运会、亚洲锦标赛、亚运会、奥运会等重大赛事上获得成绩会有一定加分;
(9) 专利发明
(10) 软件著作权
五、关于专项指标
每个学校除了根据学习成绩排名分配保研名额,还有一类专项指标,也称个性化保研或者科技保研。
专项指标是学校为保护某些因成绩无法达标、但具备特殊才能的学生而设立的特殊指标,不占用上述通知下达的名额。
专项指标在每所学校差异很大,需仔细解读本校政策。比较常见的有国家级奖项(如挑战杯、建模大赛)、SCI文章发表和专利已转化应用等。
六、课程成绩对保研的影响
一般来说,必修课和指定选修课不及格对保研可能会有影响,任选课则影响不大。比如:
一些学校规定,大学期间任意学科成绩低于60分则取消保研资格。
一些学校允许期末考试不及格,但必须通过补考,补考不过者则取消资格,补考成绩按一定比例折算后加至最终智育成绩中。
一些学校还有较为苛刻的政策,如硬性规定大学期间任意学科成绩均不能低于70分(或低于70分课程不能多于4门)。
一、推免时间
正式推免时间各高校略不同,不过大多集中在9月份,具体需查询各校研究生院或教务处网站;也可参考前几年官方推免文件或咨询研招办老师及以往成功保研的学长学姐。
二、名额确定
每个学校都有不同类型的保研名额确定方式,其中最多的一类就是以学校成绩排名并适当参考加分项来确定的。
三、成绩算法实例
(1)资格成绩排名
根据学校下达学院推免指标,各专业以1:1.5的比例,按照第一轮综合成绩排名确定本年度参加推免的复试学生名单。第一轮综合成绩=0.85×前三学年必修课和指导性选修课加权平均分+0.05×前三学年操行平均成绩+0.1×综合素质标准分
综合素质标准分=(某学生综合素质得分÷推免候选人中的最高得分)×10;
(2)组织推免复试
学院组织各专业面试、专业技能和英语水平考核,综合考察申请者的德智体、外语水平、自学能力、研究能力、表达能力、合作精神等方面;
复试成绩=0.5×面试+0.35×专业技能+0.15×英语水平
(3)推免生最终综合成绩=0.7×第一轮综合成绩+0.3×复试成绩
注:各学校计算方法略不相同,请以各学校具体实施细则为准。
四、加分项实例
一般来说,学习成绩在很大程度上起着决定性作用,但最终排名还要根据其他方面综合体现。
有的学校会综合考虑科技竞赛、论文发表、专利等情况,并给予一定比例的加分。某些学校还会在大四开学的时候组织一次推*考免**试,以一定比例计入最后的成绩。
不过,不同学校、院系的规定差异较大,加分比例也有所不同。
以下为加分项实例,仅供参考:

▲加分项实例
(1) 论文发表
论文发表在不同级别的期刊,以及自己处于论文的第一作者还是第二作者,加分有所差别;
大家可以根据学校的要求和规定选择合适期刊投稿,从而获得论文加分。同时发表论文,在夏令营面试和九月推免面试时,也非常有用。
其级别与分类如下:

▲论文发表分类
(2)科研项目
对一名研究生来说,科研方面的训练并不陌生,无论你是理工科专业还是人文社科专业,在研究生阶段都会或多或少参与一定的学术研究活动。
所以,学术研究方面的能力和表现,作为衡量一个研究生综合素质的重要标准之一,自然也就成了众多高校选拔推免生、导师挑选心仪学生的重要参考因素之一。
因此,我们需要利用本科有限的时间和资源去争取更多的科研机会。比如:参与老师的科研项目、本校的本科生科研能力训练项目、科研竞赛及申请发明专利等。
(3)学科竞赛
学科竞赛获奖分国家级、省级和校级;学校也会给竞赛分为A、B类等,所以加分会根据竞赛的级别以及获奖的等级(一、二、三等奖)有所区别;大挑、小挑、互联网+、数模、全国大学生英语竞赛等含金量高的比赛要多多参加;
(4)荣誉称号
部分院校获得“校优秀学生”、“校优秀学生干部”、“校学生年度人物”、“省级学生年度人物”等荣誉称号会有一定的加分;
(5)社会工作
部分院校,担任校学生会主席、副主席等参与到校内工作,都会有保研加分;
(6)出国交换
出国交换一学期及以上,会有加分;
(7)参军入伍
参军入伍会有保研加分,
如果荣获三等功及以上,会有更多加分;
(8)文艺体育
在全国大学生运动会、全运会、亚洲锦标赛、亚运会、奥运会等重大赛事上获得成绩会有一定加分;
(9) 专利发明
(10) 软件著作权
五、关于专项指标
每个学校除了根据学习成绩排名分配保研名额,还有一类专项指标,也称个性化保研或者科技保研。
专项指标是学校为保护某些因成绩无法达标、但具备特殊才能的学生而设立的特殊指标,不占用上述通知下达的名额。
专项指标在每所学校差异很大,需仔细解读本校政策。比较常见的有国家级奖项(如挑战杯、建模大赛)、SCI文章发表和专利已转化应用等。
六、课程成绩对保研的影响
一般来说,必修课和指定选修课不及格对保研可能会有影响,任选课则影响不大。比如:
一些学校规定,大学期间任意学科成绩低于60分则取消保研资格。
一些学校允许期末考试不及格,但必须通过补考,补考不过者则取消资格,补考成绩按一定比例折算后加至最终智育成绩中。
一些学校还有较为苛刻的政策,如硬性规定大学期间任意学科成绩均不能低于70分(或低于70分课程不能多于4门)。
对你说要加油呀,并不是说你不够努力,而是觉得你的实力不止于此,你值得更好的,希望你可以被善待、被偏爱,所以不要放弃,再努努力。