今年受到疫情影响,酒店餐饮行业是受打击最严重的行业之一,很多酒店餐饮公司也纷纷破产,现在大多数也都开放了,
在疫情期间辞职的人们也纷纷寻找工作,这不小刘也在处处找工作,有一天小刘看到了他家附近的酒店在招聘财务人员,月薪7000,小刘心动了,钱多事少还离家近,这是多少人梦想的工作啊!小刘之前做过出纳,就因为疫情他那个公司倒闭了,小刘为了进这家酒店做财务,他做足了准备,他用了两个晚上熟悉了这个行业需要的东西,熟练的掌握了酒店行业财务处理及涉税分析,最后顺利的通过面试,成功入职酒店会计。
今天就把这套酒店餐饮行业财务处理及涉税分析分享出来,以帮助更多想要在酒店餐饮行业做会计的朋友。

一、酒店行业基本特征

二、酒店会计简介
(一)酒店会计核算特点

(二)酒店会计核算内容


(三)财务核算公式

三、酒店餐饮特殊业务财务处理
(一)酒店管理业务
1、收入核算

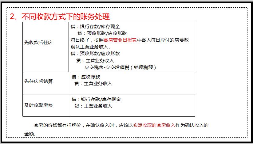
2、不同收款方式下的财务处理

(二)酒店成本费用核算

客房耗材会计核算

低值易耗品领用核算

.........由于篇幅有限,不能全部展示,可通过下面方式免费领取
