

即将国庆到来,预计不少国人去日本旅游又是买买买。除了爱买食品、化妆品和电器,最常购买的就是东西不外乎就是日本药品了。特别是大家到日本药妆店除了买家庭常备的感冒药、止痛药、汉方药以外,其他像是合力他命、若元锭等也常被当作保健食品送给家里的长辈,而酸痛贴布、眼药水则因为体积小价格便宜,也有不少人买来送给办亲朋好友。小编之前就扛了有一麻袋回来,目前有些都过了保质期。

然而在日本药妆店购买药品的同时,大家有没有注意过包装上的药品分类标示呢?第一、第二、第三类药品指的又是什么意思呢?快跟着小编一起来认识这些重要的标识吧!
日本在售医药品分有5大类与购买须知

日本对于一般医药品的分级主要可分为五大类,其中根据药效与副作用的程度大小依序为要 “指导医药品≧第一类医药品>指定第2类医药品≧第2类医药品>第3类医药品"。像是要指导医药品与第一类医药品,因为包含有可能会对人体产生较大副作用的成分,因此需要通过药剂师或医生咨询或者配合使用说明书才能购买、服用。购买前一定要认清包装上注明的分级信息,或者通过讲中文的店员的协助,与药剂师进行确认后再行购买,才能对症下药,避免不必要的药物伤害哦!
关于「要指导医药品」的特征

要指导医药品泛指医生所开的处方签,以及到「调剂薬局」才拿得到的医疗用医药品,而将医疗用医药品转换成一般用医药品于市面上贩售的药品便是「要指导医药品」,有关服用时的注意事项也比一般医药品来得多,需要在有挂牌的药剂师的指导后才能购买。一旦要指导医药品在市面上贩售经过特定的时间后,且没有特别发生什么问题的时候,便会成为下一个阶段的「第一类医药品」。
药妆店热卖的「要指导医药品」

图片来源:prefemin.jp
目前在日本的要指导医药品总类相当有限,代表的药品有改善足部浮肿、强化血管改善血流的白兔牌アンチスタックス、SUNSTAR防止蛀牙的エフコート,以及ゼリア新药(zeria)所推出的改善月经症候群的プレフェミン。
关于「第一类药品」的特征

第一类药品虽然不需经过医生的处方,不过仍必须在有贩卖许可的药局或药妆店才能买到,且通常会放置在柜台附近,一般民众不能随便拿取,想要购买必须经由药妆店的药剂师评断民众所陈述状况后才能贩售。大多数人购买第一类药品是希望能够快速缓解症状,不过此类药品的副作用较高,可能会对生活上造成一些不便如嗜睡、头晕、反胃感等,购买后一定要遵守药师的叮咛再行服用,以免服用不当造成更严重的后果哦!
日本药妆店热卖的「第一类药品」

图片来源:www.daiichisankyo-hc.co.jp
像是止痛药、胃药、尼古丁贴片等都是日本的药妆店热卖的第一类药品。止痛药以LOXONIN.S最为常见,此药品的阵痛效果是医疗等级,可舒缓强烈头痛及女性生理期的腹痛感;胃药则以能有效减缓胃酸引起的不适的ガスター10为主;有些想戒烟的民众也会特别赴日购买尼古丁贴片作为控制烟瘾的辅助品。另外有毛发生长问题的话,由大正制药推出的リアップ ( RiUP)也是热销的一款商品。
关于「第二类药品」与「指定第二类医药品」的特征

第二类药品的药效、副作用都较第一类药品小,而「指定第二类医药品」则需要特别注意症状是否适合服用该药品,同时是否能与其他药品共同服用。此类药品通常在一般药妆店就可以买到,且陈列在随手可得的地方,有很多也是大家熟知的感冒药、抗过敏药、汉方药等,由于第二类药品多含类固醇及抗生素,特别是小孩和孕妇,或者已经有在服用其他药品的人群,再次服用前一定要确认剂量是否会给身体带来危害哦!
药妆店热卖的「第二类药品」与「指定第二类药品」

图片来源:www.bufferin.net
常见的第二类药品有LION推出的止痛药バファリンA (BUFFERIN A)、白兔牌(エスエス制药)的抗过敏药アレジオン20、久光制药的过敏鼻炎药アレグラFX (Allegra FX),以及由第一三共(DAIICHI SANKYO)推出含有有效汉方成分的葛根汤カコナール。
指定第二类药品在包装上与第二类药品最大的辨别方式就是「二」是否有被□框起来。常见的指定第二类药品有大正制药出品的综合感冒药パブロンゴールドA锭(舒缓感冒时的综合症状如流鼻水、肌肉酸痛、发烧等)、第一三共的ルルアタックEX,以及白兔牌的睡眠改善药ドリエル比较多。
关于「第三类药品」的特征

第三类药品的管制相对宽松,虽属药品,但副作用低,甚至没有副作用,且只要不是长时间的过度使用,基本上不会对人体带来伤害。第三类药品基本上于药妆店可以轻松购入,主要以维生素作为补充的保健食品多属此项分类,另外一般不含类固醇、抗生素的外用酸痛贴布、止痒药膏等也属此项分类。
药妆店热卖的「第三类药品」

图片来源:www.chocola.com
第三类药品涵盖范围包括保健品及使轻微症状缓解的外用品,日本药妆店常见的第三类药品有白兔牌推出的青春痘改善药ハイチオールCプラス (HYTHIOL-C PLUS)、エーザイ( eisai)改善肌肤问题与口内炎的チョコラBBプラス,以及参天制薬出品的滋润眼睛、改善眼睛疲劳的眼药水ソフトサンティア。
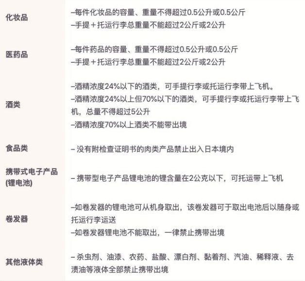
2019携带药品出入境的相关规定

由于日本实在有太多有趣好玩的商品,加上国人现在对日本制商品没有抵抗力,一个不小心就会变成爆买日本。2019年请注意:日本国土交通省公布新的手提行李与托运行李最新限制。旅客出入境日本时,携带的液体状及喷雾状化妆品、药妆品总量不得超过 2 公升或 2 公斤 。

日本海关对于各类产品的限重
其中医药品类产品:
消炎镇痛液状或喷雾产品、蚊虫咬伤液状或喷雾外用药品、驱蚊液状或喷雾产品、杀菌消毒液状或喷雾产品
其他化妆品与医药品以外喷雾产品:
不含有易燃气体或毒性气体的喷雾产品(含氯、有混合危险的除菌剂或漂白剂、包装上列有「塩素系」「混ぜるな危険」的液体或喷雾,一律不能寄舱或随身带上机)。
总之,「赴日购买药品请记得更加留心」。

看了以上简单的说明以后,大家对于日本药品的分级制度有没有更加清楚一些了呢?下次到日本玩的时候,记得针对自己的需求选择适合的药品,要指导医药品与第一类医药品在使用上更是需要特别谨慎哦!最后小编也提醒大家,有些日本的药品其实原材料也来自中国,有些国产药的疗效都未必比日本的差。另外购买数量也要注意,若是超标的话只能遗憾的海关那里抛弃了哦!

插入:「8月22日,十三届全国人大常委会第十二次会议再次审议药品管理法修订草案,相关假药劣药条款显示,进口国内未批的境外合法新药不再按假药论处;对未经批准进口少量境外已合法上市的药品,情节较轻的,可以减轻处罚;没有造成人身伤害后果或者延误治疗的,可以免于处罚。8月26日上午,新修订的《中华人民共和国药品管理法》经十三届全国人大常委会第十二次会议表决通过。修订后的药品管理法共十二章155条,加大了对药品违法行为的处罚力度,将于2019年12月1日起施行。」
以上です。