报告摘要
1、掌握核心技术,打造“智慧医疗”创新模式
截至19年年末,公司已有授权专利74项,软件著作权3项。同时公司第二代雾化诊疗室已在各地试点,十一项自动化改进项目完成,十万级耗材生产车间与万级无菌实验室建成,显著提高公司生产效率。公司在坚实的硬件基础上,同时打造智慧健康领域的“硬件+互联网+健康内容及服务+数据”生态模式,制定了智慧医疗业务发展战略,利用稳定且良好的产品用户群体,联合社区医院和大型医院,构建可循环生态圈,有效提高了医疗咨询与诊断、治疗效率。
2、精选层申报通道开放,公司积极备战
4月27日新三板精选层申报通道正式开放,公司也已发布公告参与评选,并由方正证券辅导。就精选层设定目标对比公司财务数据来看,公司入选精选层机会较大。
3、血压计、雾化器市场潜力巨大
随着我国经济发展、人口老龄化趋势与保健意识的增强,家用医疗设备市场不断扩大。占公司主营业务比例较大的血压计与雾化器子领域增长同样较为迅速。同时根据我国几次高血压普查,我国高血压患病率、患病人数不断提升,高血压已成为困扰我国国民健康的普遍疾病,这将催生我国对血压计的高需求。
风险提示:国外客户占比较高风险、汇率变动风险、国内认可度不足风险。

1、不断扩张海外市场,打造“智能医疗”生态模式
1.1、鹿得医疗:精耕家用医疗器械领域
江苏鹿得医疗电子股份有限公司成立于2005年1月,位于江苏省南通市经济技术开发区,2014年11月整体变更为股份公司,注册资金9,250万元。公司于2015年4月20日挂牌新三板,股票简称:鹿得医疗,股票代码:832278,于2016年6月进入新三板创新层并保持至今,目前普通股交易方式为集合竞价转让。
公司主营产品有血压检测、体温检测、雾化治疗、科室诊断、口腔护理等。公司产品远销欧洲、亚洲、美洲、非洲、大洋洲等多个国家和地区,每年海外营业额占总比80%以上。公司各项主营业务中,血压计与雾化器占比较大,血压计占2019年主营收入一半以上,雾化器占主营收入22%。

公司19年完成研发项目20余项并有四项已开始试产,申请专利七项。截至19年年末,公司已有授权专利74项,软件著作权3项。同时公司第二代雾化诊疗室已在各地试点,十一项自动化改进项目完成,十万级耗材生产车间与万级无菌实验室建成。在不断投入研发的同时,公司不断优化生产工艺,产能也得到明显提升。
1.2、家族控股比例大,五家全资子公司助力发展

公司前十大股东中项友亮、项国强、祝忠林、朱文军、潘新华分别持有鹿得实业38.68%、14.53%、14.53%、9.13%、4.69%的股份,项友亮、朱文军分别持有鹿晶合伙1.67%、21.02%的股权。其中鹿晶合伙是公司的员工持股平台,公司通过鹿晶合伙激励员工股份。
公司实际控制人为自然人项友亮、黄捷静、项国强,其为一致行动人。其中项友亮与黄捷静为夫妻关系,项友亮与项国强为兄弟关系。另外,祝增凯与鹿得实业股东祝忠林为父子关系,而祝忠林是项友亮姐夫。
同时,公司旗下有五家全资子公司,分别承办进出口贸易、销售等业务,协助母公司共同发展。

1.3、良好客户源,优质品牌形象
海外业务不断拓展,新增客户量较大
2018年公司新增国际市场客户67个,2019年新增国际市场客户49个,西欧、东欧、北美、非洲等地区均有明显增加,自有品牌销售实现持续性增长。国际市场的持续开拓,叠加2019平均汇率高于去年同期对出口业务带来的有利因素,公司2019年净利润相比去年同期上升1200余万元。

多家药房稳定合作,主流电商同步上架
公司是国内较早进入家用医疗器械行业的生产企业,凭借良好的产品质量和市场口碑,在内销方面与大型连锁药房建立了稳定的业务合作关系,并开发了大批内贸公司客户,公司全资子公司鹿得贸易负责国内销售,主要采用经销商+直销模式,大部分通过经销商方式进行销售,小部分通过全国性百强连锁及地域性强势连锁药房直销,目前第二代雾化诊室已在安顺、青岛、金华等地试点。此外,鹿得医疗在国内电商及新媒体渠道均实现了快速增长。
2015年公司的雾化器产品被授予最受欢迎的十大雾化器品牌荣誉。公司也积极扩展电子商务销售,京东与天猫两大主流电商平台均有西恩旗舰店与自营店。scian西恩天猫旗舰店与京东自营店声誉良好,好评率高,在产品描述、服务态度和物流服务方面均高于同行24%以上。

优质品牌新形象,江苏省名牌产品
2015年,公司的“西恩”商标取得江苏省著名商标称号,公司获得2015年度工业企业融合创新示范企业;董事长兼总经理项友亮先生获得“2015年度南通市十佳诚实守信之星”的称号,2017年至2020年“西恩血压计被授予江苏省名牌产品称号”,2019年公司的机械血压表产品被评为江苏省专精特新产品。公司各类产品上市以来质量反馈良好,得到了下游客户和行业管理部门的认可和好评。在业内良好的声誉也拓展了公司的品牌知名度。

1.4、核心技术持续积累,自动化不断推进
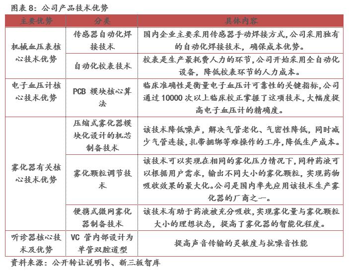
公司于2009年成立研发中心,搭建了研发团队,2011年工程技术研发中心正式命名“家用精密医学器械工程技术研究中心”并取得南通市工程技术立项,并被评为“江苏省家用精密医学器械工程技术研究中心”,2014年通过高新技术企业复审。研发中心拥有品质工程实验室、独立静音实验室、研发实验室、研发试制实验室、抗老化实验室等,2019年万级无菌实验室也建设完成。研发中心自成立以来,完成了大量研发工作,累计实施研发技改项目200多项。“膜盒技术”与“自动化校表技术”均为企业自主研发掌握核心技术项目,该两项技术水平均在行业内处于领先地位,标志着企业全面向工业4.0迈进重要一步。
2019年,公司研发投入资金1206万元,比上年增长5.2%,占营业收入的4%。截至2019年末,公司拥有专利102项(包含在申),发明专利6项,软件著作权3项,其中专利“一种具有血压数据分析和管理功能的电子血压计”荣获南通市级专利优秀奖,“LD5系列电子血压计”获得江苏省2016年高新技术产品立项,“基于社区慢病健康管理的智能可穿戴数字诊疗设备的研究”获得南通市级科技项目立项,拥有一项国家火炬计划。除此之外,公司还与上海高血压研究所、上海工程技术大学有良好的合作伙伴关系。
同年公司实施完成11项自动化改进项目、12项工艺改进项目,在节省成本的同时有效提升生产效率。2019年上半年,万级无菌耗材车间建成并通过GMP验收,已具备批量生产资格,公司的产能将得到显著提升。

1.5、不懈打造“智慧医疗”生态模式,居家环境诊疗解决方案
从2015年开始,公司在坚实的硬件基础上,开始打造智慧健康领域的“硬件+互联网+健康内容及服务+数据”生态模式,制定了智慧医疗业务发展战略。公司利用稳定且良好的产品用户群体,联合社区医院和大型医院,构建可循环生态圈。开放的健康云系统通过任意一款健康检测设备和手机APP、智能陪护机器人收集用户的健康数据,形成健康报告,提供给用户和医院,医院可以更加便捷地了解到用户的健康信息,用户也可以及时发现健康隐患。用户还可以通过智能家庭医生签约系统进行在线咨询、远程关护、远程会诊和远程康复的全套解决方案,提高时间黏性。

在“智慧医疗”生态模式中,公司致力于互联网中老年人慢性病健康管理系统的构建。依托我国分级诊疗机制,采用“终端+家庭健康云+社群+健康服务”模式,为用户提供健康相关的全套解决方案。

在智能家庭医生源方面,公司与上海逸仙医院、寻医问药网等多家机构深度合作,挖掘海量医生资源与专业医护信息,与医院、医疗咨询机构共同探索新的合作模式,提高诊疗效率与便捷性。

2、新三板改革不断,精选层通道开通
2.1、深化新三板改革,政策频频确保平稳落地
去年十月,证监会启动全面深化新三板改革,涉及精选层、转板机制、改革发行制度、降门槛优化交易等,为确保新三板改革平稳落地,多项政策不断推出,就完善机制,提高效率、促进投资热情等方面不懈改进。

2.2、精选层申报通道正式开通,鹿得医疗积极备战
4月27日,全国股转公司发布重要公告:正式启动股票向不特定合格投资者公开发行并在精选层挂牌业务的受理与审查工作。按照此前股转系统的规定,挂牌满一年的创新层公司,在满足一定市值、财务指标要求后可通过公开发行进入精选层。股转系统开始接收新三板挂牌企业向不特定合格投资者公开发行股票的申请,也意味着精选层组建的大幕正式拉开。
受理与审查工作启动后,全国股转公司受理窗口将按规则明确的程序和要求,主要对发行人申请文件的齐备性进行审查。按照“受理即披露”的原则,申请文件受理后即时在全国股转公司官网“股票公开发行并在精选层挂牌专区”自动披露,投资者等市场主体可在官网专区查阅发行人申请文件、审查进度、审查问询、审查结果、发行情况等信息。根据《全国中小企业股份转让系统分层管理办法》,新三板对精选层设立了四条准入标准:

同时股转公司表示:精选层的进入条件遵循市值和财务稳健性要求高低匹配的原则,综合运用盈利能力、成长性、研发能力等多元化标准,兼顾覆盖不同类型、规模和行业企业,设置四套进入条件,企业符合其中之一即可。
公司已于3月30日发布公告竞争精选层,并已由方正证券辅导。
3、老龄化与保健意识增强,健康消费风口已至
3.1、血压计与雾化器市场规模稳定增长
家用医疗器械发展:
家用器械不同于医院使用的医疗器械,操作简单、体积小巧、携带方便是其主要的特征,尤其是在一些慢性病的应用上,家用医疗器械因其特点有着医用医疗器械不可比拟的优势,如电子血压计、电子体温计、身体脂肪含量测试仪、电子计步器等。相对于欧美发达国家,我国家用医疗器械市场起步较慢,2010年我国家用医疗器械行业规模仅是世界总量水平的11.4%。由于我国公共医疗资源稀缺,公共医疗卫生服务系统落后,再加上居民日益重视自身身体健康,因此近几年我国家用医疗器械市场发展迅速,2016年我国家用医疗器械市场规模已经达到了 511亿元,相对于2010年增长幅度为213.1%,占世界总量的比重约为30%。

血压计市场规模同步增长:
公司主营业务中,血压计占据大部分营业收入,故此对血压计细分领域进行分析。近年来随着人们健康意识的逐渐提高以及高血压患者数量的增加,对自身血压的关注也随之日益密切,人体血压需要借助仪器设备进行测量,在市场需求的推动下,近年来中国血压计市场规模呈现逐年增长态势,2018年中国血压计市场规模约为65亿元,同比增长14.7%。根据我国高血压患病趋势,血压计市场规模预测将持续增长。

2016年起雾化器消费量增长爆发
消费水平的提高与保健意识的增强也为雾化器带来了广阔的市场。2016年雾化器消费量较2015年有较大提升,2017年消费量较2016年几乎再翻一番。

3.2、老龄化趋势严重,高血压患病率不断提升
老龄化趋势严重:

随着经济的发展,我们国家的人口出生率开始下降,虽然依旧保有较大的人口基数,但是总体增长已经开始放缓。另一方面,随着人均寿命不断提高,我国的老龄人口占总人口的比例也随之上升。据国家统计数据,2018年末,我国60周岁以上人口接近2.5亿人,占我国人口的17.9%。而老年人的的免疫能力相对低于其他年龄段人群,因此老年人的患病率和医疗消费支出均远超于其他人群,需要更为先进的医疗服务体系,也带动了医疗器械产业的蓬勃发展。
高血压患病率不断提升:
人口老龄化的同时带来的是一系列高血压等疾病问题。目前,我国心血管死亡占疾病总死亡的41%(约 350 万人),其中50%的心肌梗死与高血压相关,40%~50%的心力衰竭源于高血压。目前我国高血压患病人数约为2.45亿,并且患病率仍处于上升态势,而知晓率、治疗率和控制达标率较低。
中国在1958-1959年、1979-1980年、1991年和2002年进行过4次全国范围高血压抽样调查,高血压的患病率随年龄增加而升高。而根据2012-2015年全国高血压抽样调查显示,中国成人高血压患病率为27.9%(加权率为23.2%),且男性高于女性,与2002年第四次全国营养与健康调查相比,高血压患病率显著升高。

3.3、产业链分析:行业壁垒高,高质量产品生产商议价能力强
作为健康服务业的基础支撑产业,医疗器械产业已经初步形成专业门类齐全、产业基础稳固、产业链条完善的产业体系。产业上游主要环节为产品设计与研发、原材料供应,中*行游**业包括组件生产和设备集成,下游为分销商渠道、售后服务及医疗机构等终端用户。

基于波特五力模型来看,可以发现,从供应商来看,发达国家占据着技术优势,在高端医疗器械市场上具有较强的议价能力,国内诸多企业由于生产技术落后,主要生产低端产品,进而导致同质化竞争现象的出现,不利国内该行业的进一步发展。国内聚集生产低端产品也导致了医疗器械行业上呈现出企业数目众多且规模小、行业集中度低、技术水平整体不高等特点,并且面临产品更新换代、产业升级整合等问题。从下游客户视角来看,主要消费者对高端产品的议价能力较弱,而对低端产品的议价能力则比较强,这就导致高端产品生产商容易获得更多利润,从而发展得更加迅猛,而对诸多国内低端产品生 产商来说,则会形成恶性循环,不利于企业的发展。因此,企业应该把握住该行业的技术密集型特征, 提升研发能力,创造技术优势,减少自身发展的威胁。

3.4、竞争格局:血压计进口依赖度大,雾化器西恩跻身十强
医疗器械高端产品进口依赖大:
医疗领域的信息化和网络化趋势,引发对智能化、影像化、数字化等高精尖医疗设备的需求增长,而在高端医疗设备方面,国内产品与发达国家还存在较大差距,引发了市场对医疗器械领域中外资竞争格局的关注。目前国内医疗器械市场开放度还不够,政策还没完全放开,尤其是高端医疗器械产品的销售渠道很有限。另外,由于国内医疗器械企业普遍在技术上不够成熟,目前高端产品主要依赖进口。根据品牌网的评选结果,我国十大医疗器械品牌中有6个为外资企业,且本土品牌排名较低。

我国血压计市场主要被国际大牌占据情况:
从当下的血压计市场来看,中高端产品生产基本由国际品牌的大公司所占据,定价较高,血压计价格在400元以上,从线上淘宝平台来看,2018年进口品牌欧姆龙在血压计市场销售中占比高达35.4%;其次为鱼跃,近年来迅速抢占市场份额,2018年淘宝平台市占率达19%,在国产血压计中排名榜首。由于鹿得医疗主要订单来自海外,故在国内市场占有率较低。

血压计无汞化推进:
2013年,联合国环境规划署公布《国际防治汞污染公约》,将在全球范围内监控和限制含汞产品的生产和贸易,公约规定2020年前禁止生产和进出口含汞类的产品如电池、化妆品、温度计、血压计等。水银柱血压计,由于其顶端不是密封的,有一个排气孔,又因为汞的熔点很低,因此夏天温度高的时候,汞很容易会通过排气孔挥发出来,极易容易造成汞的积蓄中毒。而电子血压计就不存在这种风险,因此从环保角度来说,电子血压计更胜一筹。
目前我国以及一些发达国家,都在积极推动电子血压计的普及,有些国家电子血压计在医疗机构的普及率达到了80%以上,我国正在努力追赶。
西恩被优品牌网评选为2020年度中国雾化器行业十大品牌:
由优品牌网(http://www.upinpai.net)主办的2020年度雾化器行业十大品牌投票活动于四月结束。本次活动由优品牌网大数据系统提供数据支持,综合考虑了品牌的知名度、企业资产规模与经营情况、员工数量等多项指标,选出了“2020年度雾化器行业十大品牌”,鹿得医疗的雾化器品牌西恩位列榜单第十名。

4、财务分析:近年来各指标稳中有升
4.1、营收稳定,净利润有较大提升

根据公司4月份发布的2019年报,2019年度公司营业收入较上年保持稳定,但净利润与净资产利润率有明显的提升,原因是公司不断优化生产工艺与自动化进程,有效控制成本,叠加公司在外贸交易币种汇兑过程中的汇率利好变动,公司净利润2019年达到3200万元,较上年度有1200万提升。

4.2、现金流、负债率均控制良好
2019年由于公司收回应收账款数量较多,加上利润与营收的提升,公司的经营现金流净额为4999万元,现金流情况良好。同时公司资产负债率也控制较好,公司偿债能力较强,财务风险较小,有利于公司长期稳定经营。

5、风险提示
5.1、国外客户销售占比较高的风险
外销收入占营业收入的比重一直在 80%以上,公司在积极建设国内销售渠道来拓展国内销售,但反倾销、国外市场准入门槛提高等因素可能导致的国外销售收入减少仍会给公司的经营业绩带来不利影响。
5.2、汇率变动风险
公司产品已出口至欧洲、亚洲、美洲、非洲、大洋州的100多个国家和地区,外销收入占公司整体销售收入的比重达80%以上。公司的财务结算主要是美元,也涉及到欧元和迪拉姆等多种外币,外币汇兑损益对公司盈利能力会产生较大影响。
5.3、国内认可度不足风险
根据我们之前的市场分析,我国家用医疗市场在未来几年将会保持持续快速增长,但由于鹿得医疗主要订单销往海外,其旗下品牌“西恩”在国内的普及度与认可度不足。虽然公司海外业务拓展顺利,但国内品牌建设始终没有太大进展,在国内家用医疗器械增长的风口上,公司很可能错失机遇。
【重要声明】
本报告信息均来源于公开资料,但新三板智库不对其准确性和完整性做任何保证。本报告所载的观点、意见及推测仅反映新三板智库于发布报告当日的判断。该等观点、意见和推测不需通知即可作出更改。在不同时期,或因使用不同的假设和标准、采用不同分析方法,本公司可发出与本报告所载观点意见及推测不一致的报告。
报告中的内容和意见仅供参考,并不构成新三板智库对所述证券买卖的出价或询价。本报告所载信息不构成个人投资建议,且并未考虑到个别投资者特殊的投资目标、财务状况或需求。不对因使用本报告的内容而引致的损失承担任何责任,除非法律法规有明确规定。客户不应以本报告取代其独立判断或仅根据本报告做出决策。
本报告版权归新三板智库所有,新三板智库对本报告保留一切权利,未经新三板智库事先书面许可,任何机构和个人不得以任何形式翻版、复制、发表或引用本报告的任何部分。如征得新三板智库同意进行引用、刊发的,需在允许的范围内使用,并注明出处为“新三板智库”,且不得对本报告进行任何有悖原意的引用、删节和修改,否则由此造成的一切不良后果及法律责任由私自翻版、复制、刊登、转载和引用者承担。
END
【寻找新三板精选层标的专题报告】
【专题报告(五十八)】瑞邦药业(834672):原料药产品远销海外,受疫情影响重要性凸显
【专题报告(五十七)】亿华通(834613):燃料电池领先企业,氢能产业链全面布局
【专题报告(五十六)】艾融软件(830799): 银行业IT解决方案领先供应商
【专题报告(五十五)】荣信教育(833632):图书出版业创新翘楚,引领品牌走向国际
【专题报告(五十四)】成大生物(831550):低估值狂犬疫苗龙头,内研外拓增速可期
【专题报告(五十三)】思迅软件(430208): 领先的零售流通信息化解决方案提供商
【专题报告(五十二)】麦可思(833861):高等教育管理数据与咨询的专业领头羊
【专题报告(五十一)】科列技术(832432): 国内电动汽车BMS“第一股”,专注研发再腾飞
【专题报告(五十)】用友汽车(839951): 专注于汽车营销与后市场,凭实力快速发展
【专题报告(四十九)】华腾教育(834845): 深度布局“网络学习空间人人通”,打造教育信息化龙头
【专题报告(四十八)】达瑞生物(832705): 布局免疫诊断与优生优育,“产品+服务”优势突出
【专题报告(四十七)】粤鹏环保(839461): 环保工程一站式服务商,前瞻布局打造长久竞争力
【专题报告(四十六)】德瑞锂电(833523): 锂一次电池行业先驱,下游产业发展空间巨大
【专题报告(四十五)】优炫软件(430208)国内领先的信息安全服务提供商
【专题报告(四十四)】华强方特(834793): 文化航母持续布局,主题乐园、动画行业齐放光彩
【专题报告(四十三)】佳先股份(430489): 抓住塑料改性剂风口,持续盈利有望转板
【专题报告(四十二)】长江文化(837747): 背靠广电坚守品质,寒冬蓄势逆风翻盘
【专题报告(四十一)】花嫁丽舍(833503): 国内婚庆龙头,个性化服务引领创新
【专题报告(四十)】永顺生物(839729): 猪瘟疫苗行业龙头
【专题报告(三十九)】原子高科(430005): 一枝独秀,中国放射*药性**物生产行业领军企业
【专题报告(三十八)】圣博润(430046): 信息安全细分领域龙头,国产化浪潮助推公司高速发展
【专题报告(三十七)】宝贝格子(834802): 跨境母婴电商线上+线下服务升级
【专题报告(三十六)】天地壹号(832898): 北拓市场,果醋龙头
【专题报告(三十五)】伊赛牛肉(832910): “产品+产业链+销售”,*局破**中国肉牛行业
【专题报告(三十四)】华岭股份(430139): 集成电路第三方测试龙头,测试技术领先发展前景广阔
【专题报告(三十三)】光谷信息(430161): 测绘地理行业区域龙头,行业发展前景良好
【专题报告(三十二)】爱立方(836859): 学前教育全程服务提供商
【专题报告(三十一)】中建信息(834082): 与华为共同成长,云计算时代大展宏图
【专题报告(三十)】水治理(831511): 国内水生态修复行业领头羊
【专题报告(二十九)】用友汽车(839951): 国内DMS蓝海市场龙头,产品升级更上一层楼
【专题报告(二十八)】伊赛牛肉(832910): 打造中国第一“牛”
【专题报告(二十七)】海颐软件(832327): 行业软件领军者,内生外延双轮驱动未来发展
【专题报告(二十六)】中建信息(834082): 把握云时代机遇,打造ICT分销领先者
【专题报告(二十五)】力源环保(831353): 借海水利用新政东风,水处理龙头再度发力
【专题报告(二十四)】伊禾农品(430225): 农产品全产业链覆盖,生鲜果蔬跨境电商龙头
【专题报告(二十三)】麦可思(833861):中国高教管理数据与咨询产业的领军者
【专题报告(二十二)】瑞德设计(831248):中国设计的领军力量
【专题报告(二十一)】金达莱(830777):政策+技术双驱动,打造分布式污水处理领军者
【专题报告(二十)】超凡股份(833183): 国内领先的一站式全产业链知识产权服务机构
【专题报告(十九)】首都在线(430071): IDC 转型云业务典范,多领域混合云领域先锋
【专题报告(十八)】树业环保(430462): 环保“膜法师”,站上高附加值功能性薄膜风口
【专题报告(十七)】汇元科技(832028): 网络游戏支付龙头多方布局互联网金融
【专题报告(十六)】赛莱拉(831049):成功转型业绩稳健,稳坐新三板干细胞第一股
【专题报告(十五)】永成医美(839816): 名医效应带动高毛利增长
【专题报告(十四)】华韩整形(430335): 医美行业专业品牌,内研外扩助力优异未来
【专题报告(十三)】贝特瑞(835185):锂电池负极材料龙头,正极材料成新爆点
【专题报告(十二)】自在传媒(834476):资源禀赋出众,战略布局领先—强劲生长的影视综营销细分龙头
【专题报告(十一)】星火环境(430405): 废液处置品牌强势,环保整体服务扩张可期