
01 PART 概要
海南贯彻落实新发展理念,深化供给侧结构性改革,以培育壮大三大主导产业(旅游业、现代服务业、高新技术产业)和十二个重点产业为抓手,构建现代化经济体系,推动经济高质量发展。
02 PART 产业结构优化
2019年,全省农林牧渔业增加值稳定增长,热带特色水果、花卉,以及橡胶、槟榔等热带作物都实现产量高速增长;全省规模以上工业增加值比上年增长4.2%,其中高技术制造业增加值同比增长10.1%;全省服务业增速高于整体经济1.7个百分点。
至2020年3月底,全省高技术制造业占规模以上工业增加值的比重为17.1%,同比提高2.1个百分点;低碳制造业占规模以上工业增加值的比重为31.7%,同比提高3.0个百分点。规模以上服务业企业中,互联网和相关服务、商务服务业、文化艺术业等新兴服务业营业收入实现高速增长。

目前,海南的三次产业结构已优化为20.3:20.7:59,服务业对全省经济增长的贡献率为75%左右,十二个重点产业对经济增长的贡献率为65%。
03 PART 投资结构优化

2019年投资结构明显优化。非房地产投资占固定资产投资总量的比重为58.4%,累计提高8.2个百分点。全年新设立外商直接投资企业338家,同比增加171家,外商直接投资15.11亿美元,同比增长106.1%,都实现了连续两年翻一番。利用外资行业结构不断优化,第三产业实际利用外资比重为66.6%,其中租赁和商务服务业、科学研究和技术服务业吸引外资比例合计41.7%。
2020年以来,全省投资乘势而上、持续向好。1至4月,海南投资不但实现了由负转正,而且增速高于全国平均水平12个百分点,在全国位列第六。非房地产投资实现近10年最高增幅,占全省总投资的比重为2011年以来首次超过60%。新增外资企业110家,同比增长0.92%,实际使用外资3.16亿美元,同比增长252.3%。
04PART 外向型经济优化

2019年,全省货物进出口总值905.87亿元,比上年增长6.8%。其中,进口562.15亿元,增长2.1%;出口343.71亿元,增长15.4%。与“一带一路”沿线国家外贸进出口352.29亿元,增长10.6%,占货物进出口总值的38.9%,其中对东盟进出口277.69亿元,增长42.3%,占30.7%。
2019年全年服务进出口总额219.65亿元,比上年增长20.3%。其中,服务出口113.09亿元,增长33.0%;服务进口106.56亿元,增长9.2%。服务进出口贸易顺差6.53亿元。
2020年一季度,全省货物出口额82.48亿元,同比增长5.4%,好于全国平均水平16.8个百分点。服务贸易进出口总额42.93亿元,新兴服务进出口额同比增幅超过30%。电信、计算机和信息服务进出口2.82亿元,同比增长147.8%,其中出口2.58亿元,同比增长198.39%。
05 PART 消费结构优化
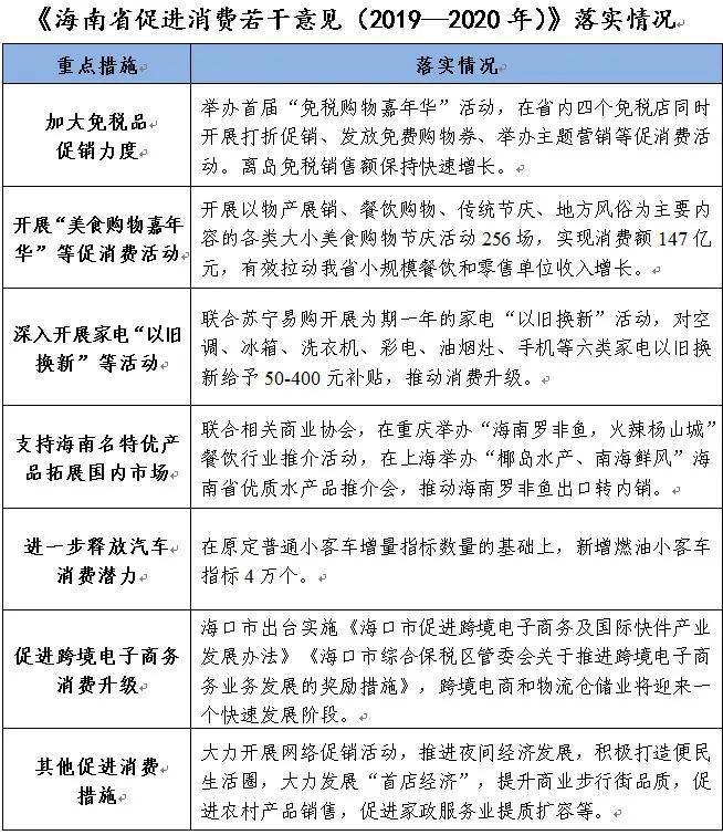
2019年出台《海南省促进消费若干意见》和《海南省完善促进消费体制机制实施方案》,促进消费需求和供给在更高水平更充分对接。围绕旅游、餐饮、汽车等重点消费领域,开展美食购物嘉年华、国际旅游岛购物节等系列促消费活动。

2019年全省社会消费品零售总额1808.31亿元,比上年增长5.3%。按经营地分,城镇消费品零售额1503.43亿元,增长5.1%;乡村消费品零售额304.88亿元,增长6.4%。
06 PART 营商环境优化
1.压茬制定实施年度行动计划。全面落实《海南省优化营商环境行动计划(2018—2019年)》。对标世界银行营商环境评价指标,立足海南发展实际,以问题为导向,以制度创新为核心,制定实施《海南省优化营商环境行动计划(2019—2020年)》,开办企业便利度进一步提升,行政审批程序进一步简化,要素保障进一步加强,投资者保护进一步强化,市场退出机制进一步完善。
2. 完善公平竞争审查制度,在全国率先开展强化竞争政策试点,成立中国(海南)自由贸易试验区反垄断委员会,在市场监管领域全面推行“双随机、一公开”制度,构建了以联合奖惩为核心的跨部门跨领域信用联动机制。
3. 加强金融支持。设立重点产业投资发展基金、省级中小微企业融资担保基金,优化综合金融服务平台,协调解决中小微企业流动性紧张问题。

2019年新增市场主体24.4万户、增长70.8%。2020年1月至4月,全省新增市场主体近6.15万户,同比增长11.75%。截至4月底全省市场主体超过96万户。
(来源:省发改委、省统计局)