
鲁迅是人人敬重的世纪文豪,因而一提起鲁迅文学奖这个名字,很多人都会抱有崇高的幻想与热切的期望,然而,这项创立于1986年的奖项其实和鲁迅没什么关系,只是借个名字而已。不过相似的是,当初鲁迅雷厉风行的行文作风让很多军阀权贵看不惯,而当今鲁迅文学奖也大有令人看不惯的地方。
鲁迅奖堪称中国最高荣誉的文学大奖之一,旨在奖励中国本土的优秀文学作品以及中外文学作品翻译,推动当代中国文学发展,自1997年开始评奖以来,的确发掘出不少好作品,譬如史铁生、迟子建、铁凝等作家都曾上榜。当然,亦有鱼龙混珠者的斗胆冒进。第六届鲁迅文学奖诗歌奖的得主,就曾引起大众巨大的争议。

这位诗人名字叫做周啸天,获奖作品名为《将进茶》,一听就是致敬李白的,对此周啸天解释道:作为一个诗人,却不会喝酒,因此以茶代酒,与之叫板也。《将进茶》共收录诗作280首,皆是旧体诗词,是他从20世纪80年代至2010年积攒下来的作品。那么其水平如何呢?大家共赏之。
《写邓稼先》
炎黄子孙奔八亿,不蒸馒头争口气。
罗布泊中放炮仗,要陪美苏玩博戏。
《月亮最爱小朋友》
爷立儿走月即走,儿立爷走月不走。
儿太聪明爷太痴,月亮最爱小朋友。
《写张国荣》
古诗虽云歌者苦,如君岂伤知音稀。
陆海歌迷共垂泪,旋见光碟涨如飞。
楼头坠絮已无语,帘外冷风继续吹。
哥哥不复为情困,万里云霄一蝶衣。

这几首大作都是从诗集《将进茶》中摘录的,附之打油尚可,但若要并入旧体诗之行列,恐怕很多人会不同意。有网友称:终于能读懂鲁奖作品了,可不懂为什么获奖了。作家黄曙辉更是深为鲁迅打抱不平,戏谑鲁迅先生"被气活了",尤其是《月亮最爱小朋友》一诗,黄曙辉直言是糊弄读者、把读者当傻子的行为。
诗人既然已将自己的作品定义为旧体诗词,那么就必须符合旧体诗词的平仄、对仗、格律,但从一些诗作来看,显然还没有达到这一基本要求。比如《写张国荣》的颈联与颔联,就没有讲究对仗之工巧。另一方面,旧体诗词的意境尤为重要,寥寥数字能勾勒出广阔的想象空间,然而周啸天之作好像勾勒得不太到位。

这首《洗脚歌》同样出自《将进茶》,看起来好像渐入佳境,以俗事写雅诗,大有出淤泥而不染的情怀。这首诗深受王蒙、杨牧等人的好评,称此诗是对《琵琶行》的超越,拥有唐诗般练达的品格。白居易只是怜惜歌女,而周啸天则自认与洗脚工完全平等,所以这是一种人格境界的超越。
不过,这种观点受到不少反驳,或许这的确体现了周啸天的人生慨叹,但若把境界夸高了,就会显得很虚。有人说,《将进茶》共有280首呢,上面这几首可能是其中最差的,不足以代表周啸天的真实水平。那么我们就把《将进茶》的同名主打诗歌拿出来一赏之,来看看这一首对《将进酒》的效仿之作究竟如何。

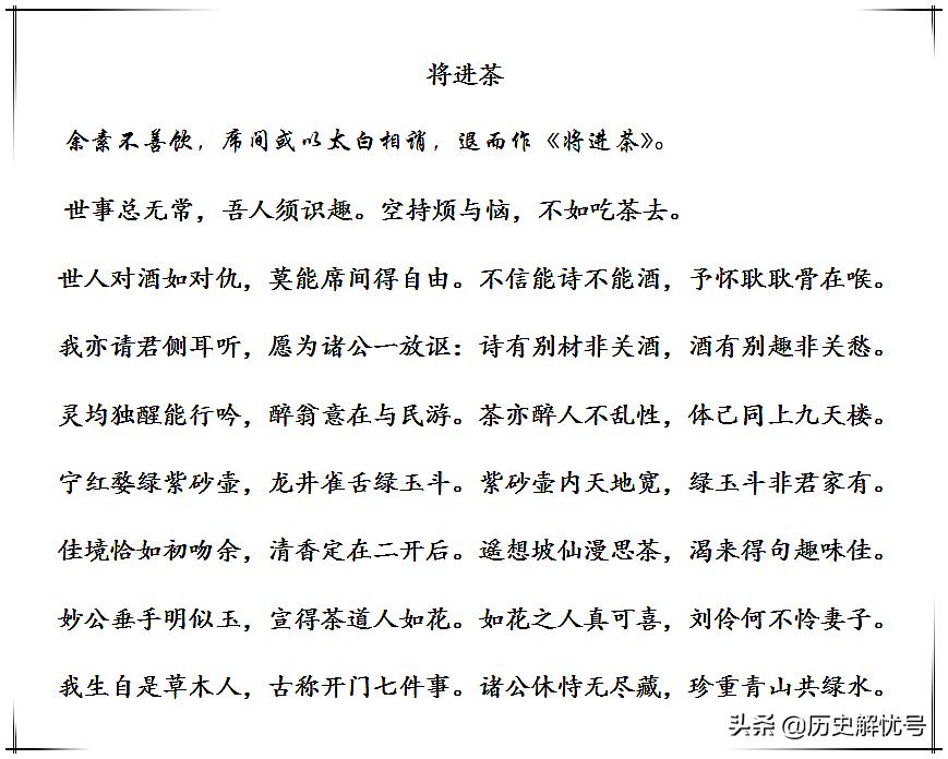
这是一首转韵的古体诗,韵律和形式都符合要求,但内容上就有些问题了。第一句:"世事总无常,吾人须识趣。"字面意思理解,世事无常,我们应当识趣、识相。显然这是一个不太成立的因果关系,周诗人的本意应该是这样的:世事无常,我们都需要懂得这个道理,或者说顺应这个规律。
所以,后一句理应为"吾人须识此趣","趣"来代指"世事总无常"。为了保证五个字,他才将"此"省略,不料"识、趣"二字连在一起,恰恰是另一种意思,因此读起来就有点不知所云了。接着往下读:"空持烦与恼,不如吃茶去。"乍看有点意思,再看却又是"致敬"之作。

唐代有一佛家妙语:"七碗受至味,一壶得真趣;空持百千偈,不如吃茶去。"与其认真磕拜诵经,不如练就豁达洒脱,从茶味之淡去品味禅味之空,吃茶去也。周啸天此处很直白,直接将烦恼喝出,让读者没有余味可寻,意境全无。而且,周啸天更改了韵味,让诗意更俗了:抛开烦恼,吃茶去吧,及时行乐去吧!
以下的七言句效仿之处更是多如牛毛,"我亦请君侧耳听"、"醉翁意在与民游"、"遥想坡仙漫思茶"、"我生自是草木人"等等,一读就能让人想起来原先的千古名句,难免会生出尴尬。整体看来,这首《将进茶》确实有些不尽人意,主打诗歌如此,其他诗歌可见一斑。看来,鲁迅文学奖的含金量真的重新被打量了。