航空机电系统是飞机上执行飞行保障功能的所有飞机系统的总称,国外通常称为公共设备系统,是通过机、电、气、液等各种二次能源的产生、传输、转换,利用飞机的相关信息,采取一定的做功方式,完成各种飞行保障功能。其与机体结构、动力系统和航空电子系统一样,是飞机不可或缺的基本功能系统。机电系统技术水平的高低直接影响到飞机的整体性能,同时对飞机的可靠性、经济性、安全性产生重要影响。
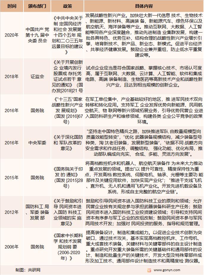
国家出台了一系列政策对航空事业进行大力扶持,针对航空产业发展及相关设备的政策规划不断出炉,为行业持续发展提供了良好的政策环境。
航空相关设备相关产业政策

资料来源:共研网整理
相关报告:共研网发布的《2022-2028年中国航空机电系统行业深度调查与投资分析报告》
目前,国内航空机电系统行业生产相关的企业主要有:国内企业中航西安航空计算技术研究所、中航电子、中电科航空电子、中航光电等;国外企业有通用电气、罗克韦尔柯林斯、霍尼韦尔等。
近几年,随着国产飞机数量的增长,国内航空机电系统行业产值快速增长,从2016年的50.43亿元增长到了2020年的98.45亿元,2021年我国航空机电系统行业产值超过100亿元,预计2022年为120亿元左右。
2016-2022年中国航空机电系统行业产值情况

资料来源:共研网整理
航空产业已经作为高端装备制造业纳入《中国制造2025》的国家整体规划中。规划目标明确提出:要加快大型飞机研制,适时启动宽体客机研制,鼓励国际合作研制重型直升机;推进干支线飞机、直升机、无人机和通用飞机产业化;突破高推重比、先进涡桨(轴)发动机及大涵道比涡扇发动机技术,建立发动机自主发展工业体系;开发先进机载设备及系统,形成完整的航空产业链。规划目标的牵引将使我国航空产业迎来快速发展的良好机遇。机队规模的不断提升,对航空机电系统的市场规模将起到拉动增长的促进作用。
2020年我国航空机电系统市场规模105.3亿元,同比2019年的95.73亿元增长了10%,2021年我国航空机电系统市场规模为115.51亿元,预计2022年我国航空机电系统市场规模预计超过120亿元。
2016-2022年中国航空机电系统市场规模情况

资料来源:共研网整理
目前,国外已经实现了机电系统能量、功能、物理和控制方面的综合,在综合化方面取得了较大进展,机电系统的综合化也正是发达国家下一代*器武**装备的重要技术领域。
国家相关战略规划提出,提出未来10年国内机载产品市占率目标:2025年的目标是实现国内干、支线飞机机载产品市场占有率30%;通用飞机机载产品市场占有率50%;在关键航空机载设备与系统领域培养若干个系统级供应商;实现航空材料和元器件自主保障。这一目标对我国机载设备与系统的国外技术引进吸收和*转军**民提出了较高的要求,十年之内要在建立合资公司的基础上实现自主知识产权转化,航空机载设备与系统取得适航认证,技术能力与国外供应商比肩,占领30%-50%的市场空间,最终产生若干系统级供应商,对我国当前还处于起步阶段的民用航空机载设备制造商提出了较大的挑战。目前民用航空机载产品国产化比例极小,《中国制造2025》制定的战略目标将倒逼行业投入的加大和航空机电产品民用市场需求的增加。要实现这一目标,需要类似航空发动机专项那样的国家充分重视和大规模投入。
从目前来看,政策助力是行业未来最大的发展机遇,有关企业要乘政策东风,加快对于产业的布局脚步,打开行业发展新局面。
我国第五代战斗机要满足隐形要求并具有超音速巡航能力、超机动能力和超级信息优势,商用客机现代化进程也逐步加快,这些都对机电系统的重量、体积和可靠性以及在二次能源的产生、传输和利用上的效率提出了更高的要求,传统航空机电系*独统**立、分散的格局已难以适应,不断推进机电系统向综合化、智能化、多电化和能量优化方向发展,形成对全机能量的全面综合管理和技术支撑。我国机电系统将向综合化、多电化、智能化和能量优化方向发展。
更多本行业详细的研究分析见共研网《2022-2028年中国航空机电系统行业深度调查与投资分析报告》,同时共研产业研究院还提供产业数据、产业研究、政策研究、产业链咨询、产业图谱、产业规划、可行性分析、商业计划书、IPO咨询等产品和解决方案。