1、商家必看!天猫新增店铺评分标准,重要程度超DSR
好评返现、作弊都没用!全新的天猫综合体验“星级评定”由系统根据六大指标进行客观打分,店铺“好评返现”等作弊手段都将失效。
即将在10月初推出的综合体验“星级评定”,则会将这些违规操作的方式统统扼杀在摇篮中。其中六项打分维度分别为:商品体验、物流体验、售后体验、纠纷投诉、咨询体验、特色服务。

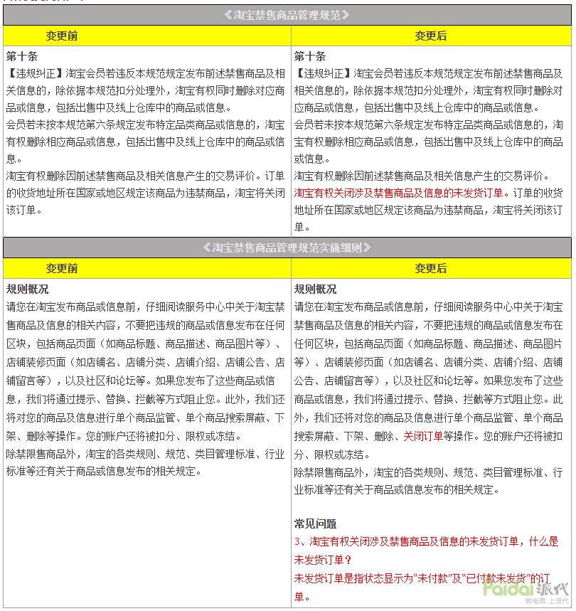
2、淘宝将对禁售商品新增“关闭订单”处置点
亿邦动力消息,9月26日天猫发布公告称,拟对《淘宝禁售商品管理规范》规则的相关条款进行变更,新增“关闭订单”处置点。并于10月9日正式生效。
淘宝有权关闭涉及禁售商品及信息的未发货订单。订单的收货地址所在国家或地区规定该商品为违禁商品,淘宝将关闭该订单。
以下为相关条款具体变更内容:

3、天猫双11预售规则出炉:这些问题商家要注意
亿邦动力消息,2018年天猫双11商品预售商家报名已于9月25日12点开始。据了解,本次双11预售商品价格,天猫方面要求,最低成交价不高于9月15日至11月10日期间最低成交价的9折。预售商品最低标价要求不高于9月21日至11月26日期间最低标价.
对于本次预售商品价格,天猫方面给出了详细要求,如下图:

对于本次预售的玩法,天猫也给出了说明,如下图:

4、短视频+电商APP:商品OR内容谁更重要?
就在阿里低调上线生活类消费短视频APP“鹿刻”不久,一款名为“刷刷看”的视频购物APP也被媒体扒出来。从最早抖音、快手带货让人看到短视频+电商的魅力开始,专心于“导购”的短视频平台似乎成了新趋势。
可以说,短视频+电商是内容结合电商新玩法的一种延续。
5、小猪佩奇商标被抢注,电商打假任重道远
9月27日消息,随着小猪佩奇在中国热播,越来越多周边产品在市场上热卖。很多商店都能看到小猪佩奇的身影,然而这些产品很有可能不是真的小猪佩奇。近日,有媒体报道小猪佩奇商标在中国遭到恶意抢注,冒牌货泛滥,东家娱乐壹英国有限公司一名高层透露公司因此损失数千万美元。
6、必胜客出手社交电商?借力有赞玩拼团
亿邦动力9月27日消息,必胜客与SaaS服务商有赞合作推出了限时拼团玩法。活动时间为9月24日至9月30日。
据悉,商品多为5人一团,或20人一团,用户可分享给好友参加拼团。拼团成功后即可使用拼团价购买,购买后为电子券,可在餐厅核销后使用。
7、亚马逊开实体店,只卖线上评分四星级的货品
亚马逊在本周晚些时候开了一家新商店,只卖其网站上评价在四星以上的物品,该公司周三在一篇公关稿中写道,公司在收购全食超市以及开设无人零售店Amazon Go之后将进一步推进实体零售店的发展