导读
抑郁症在西方被称为“蓝色隐忧”,在中国则被称为“精神非典”。
根据世界卫生组织报告,目前抑郁症是全球第四大疾病负担,也是导致患者功能残疾的主要原因之一。全球抑郁症发病率约为11%,约有3.4亿抑郁症患者。而在中国,就已有超过9500万的抑郁症患者。
冰冷的数字背后,是数以千万的鲜活生命在饱受抑郁症的长期折磨。然而,我国抑郁症患者就诊率不足一成,治愈率更是寥寥无几。
随着大众对抑郁症的认识和就诊观念的改变,当前国内抗抑郁药物市场规模正呈现持续快增趋势。有数据显示,2018年国内公立医疗机构市场中抗抑郁药物的销售额为81.28亿元,2018年销售收入同比增长19.13%。而根据高禾投资研究中心测算,保守估计我国潜在的抑郁症市场规模约为140亿,15%的治疗率仍远低于欧美国家水平,实际潜在市场规模要远高于这一数值。
不过,面对如此巨大的市场,国产占比不到两成。据上海医工院发布的,在22个样本城市重点医院的统计数据显示,灵北制药、礼来制药、辉瑞制药和惠氏制药的抗抑郁药销售收入排市场前四位,合计占到54.77%的份额,而四家国内企业抗抑郁药的市场占有率总和仅为17.30%。
而第三轮国家集采中,国产抗抑郁药成为焦点?
在如此庞大的抗抑郁药品市场规模中,国产上市公司如何分享百亿级蛋糕?
又有哪些上市公司参与其中呢?
请看,今天的
一、 中国抗抑郁药物行业市场综述
(一)抑郁症基本情况
1、什么是抑郁症?
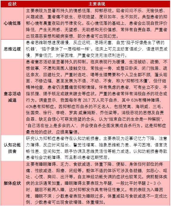
抑郁症又称抑郁障碍,以显著而持久的心境低落为主要临床特征,是心境障碍的主要类型。临床可见心境低落与其处境不相称,情绪的消沉可以从闷闷不乐到悲痛欲绝,自卑抑郁,甚至悲观厌世,可有自杀企图或行为;甚至发生木僵;部分病例有明显的焦虑和运动性激越;严重者可出现幻觉、妄想等精神病性症状。每次发作持续至少2周以上、长者甚或数年,多数病例有反复发作的倾向,每次发作大多数可以缓解,部分可有残留症状或转为慢性。
2、抑郁症的病因是什么?
迄今,抑郁症的病因并不非常清楚,但可以肯定的是,生物、心理与社会环境诸多方面因素参与了抑郁症的发病过程。生物学因素主要涉及遗传、神经生化、神经内分泌、神经再生等方面;与抑郁症关系密切的心理学易患素质是病前性格特征,如抑郁气质。成年期遭遇应激性的生活事件,是导致出现具有临床意义的抑郁发作的重要触发条件。然而,以上这些因素并不是单独起作用的,强调遗传与环境或应激因素之间的交互作用、以及这种交互作用的出现时点在抑郁症发生过程中具有重要的影响。
3、临床表现有哪些?
抑郁症的临床表现比较复杂,包括情绪、思维、躯体等多种表现,单次或持续发作。严重时会出现自杀企图乃至自杀行为。

4、抑郁症类型

5、抑郁症治疗方法与治疗特点
(1)治疗方法
抑郁症的治疗方法主要有三种:心理治疗、物理治疗和药物治疗,其中药物治疗是抑郁症治疗的主要手段。

(2)治疗特点
A. 治疗周期较长
前文已经提到抑郁症的复发率极高,因此目前倡导全病程治疗,秉承治疗策略分为急性期治疗(2-4个月)、巩固期(4-9个月)治疗和维持期(一般倾向于2-3年)治疗
B. 单一使用
抗抑郁药指南推荐尽可能单一使用。药物使用上,《中国抑郁障碍防治指南(第二版)》结合国内情况,A 级推荐 SSRI、SNRI、NaSSA、NDRI、MT1 和 MT2 激动剂;5-HT2 拮抗剂类药物,其中艾司西酞普兰和舍曲林的疗效和耐受性最为平衡。

来源:中国抑郁障碍防治指南(第二版)
6、抑郁症现状:“四高二低”
全球范围内,抑郁症被列为非致命健康损失的最大“贡献者”之一,其呈现“四高一低”特点。
(1)高发病
据世界卫生组织数据,全球抑郁症发病率约为11%,全球约有3.4亿抑郁症患者。当前抑郁症已经成为世界第四大疾病。世卫组织数据显示,中国的抑郁症患者人数在2016年就已经达到了5400万人。2019年,北京大学第六医院黄悦勤教授等在《柳叶刀·精神病学》发表研究文章,对中国精神卫生调查的患病率数据进行了报告。据黄教授估算,中国有超过9500万抑郁症患者。
由于抑郁症自身的特殊性,我们只能得到一个大概的发病人数统计数据。但是有一点是确定的,抑郁症的发病率属于较高水平,在一二线城市更为突出。

来源:Frost&Sullivan
(2)高复发
根据《中国抑郁障碍防治指南》的研究显示,抑郁症患者的复发率高达 80%。而且,经过治疗后第一次发作的患者以后的复发率是 50%,发作两次的患者复发率为 75%,三次发作后的患者复发率高达 90%。
(3)高负担
世界卫生组织预测,至 2020年抑郁症在全球疾病负担中将上升至第2位。按照比例计算,抑郁症给我国每年造成近640亿元的直接或间接经济损失。
(4)高自杀
在自杀的危险因素中抑郁症与自杀密切相关,我国每10万个人中至少有将近7个人自杀,40%的自杀死亡者在自杀时患有抑郁症,重度抑郁患者的自伤行为终身发生率高达86.8%。
(5)低识别
目前全国地市级以上医院对抑郁症的识别率不到20%,而综合医院的医生对抑郁症的识别率不高,导致患者经常被漏诊。
(6)低就诊
据流行病学调查数据显示抑郁症患者中只有不到10%的人得到专业的救助和治疗。
(二)抗抑郁药物行业发展历程与主要药物
1. 发展历程
抗抑郁药物从20世纪50年*开代**始发展至今,已经有近70年的历史。从非选择不可逆到可逆再到选择性的药物,再到对单胺类靶标有效的新药,抗抑郁药物目前种类繁多、结构各异、作用各不相同。

来源:FDA、公开资料、高禾投资研究中心
2. 主要药物
抗抑郁药物主要可以分为单胺氧化酶*制剂抑**、单胺类递质的再摄取*制剂抑**、单胺类受体激动剂、其他*制剂抑**五个大类。按是否可选择,是否可逆,单受体或多受体又可以继续细分。

来源:CNKI、高禾投资研究中心
(三)中国抗抑郁药物行业市场规模
1. 市场规模
我国抑郁症患者逐年增长,且公众对抑郁症的认知程度逐渐提高。强烈的用药需求推动了国内抗抑郁药物市场的增长。据米内网统计,2019年中国公立医疗机构终端抗抑郁药物销售额突破90亿元,同比增长超10%。如此高速的发展离不开国内药企的持续发力。
据Pubmed统计,我国2017年的抑郁症患病率为6%,治疗率为8.3%。世卫组织统计中国2018年每1000个人中有约4人服用抗抑郁药物。我们假设随着人们对抑郁症认知加深,以及相关政策的推进,我国抑郁症治疗率推进到15%,患病率保守估计保持6%不变,接受治疗的人中90%选择服用相关药物,则保守估计我国潜在的抑郁症市场规模约为140亿,15%的治疗率仍远低于欧美国家水平,实际潜在市场规模要远高于这一数值。

来源:米内网、高禾投资研究中心
2. 不同药物市场份额
从抗抑郁药物种类来看,SSRI和SNRI分别为前两大抗抑郁药物类别,两类药物合计占据了近90%的市场份额,且较为稳定。虽然SSRI的部分市场份额被SNRI蚕食,但是SSRI的市场份额仍远大于SNRI。在未来较长的一段时期内,预计SSRI还会是临床上最大的抗抑郁药物品种。

来源:Wind、高禾投资研究中心
在SSRI中,不同药品之间市场份额差距较为明显。其中,西酞普兰类药物份额最大,且占比呈上升趋势,2018年艾司西酞普兰和西酞普兰合计市占率已达到43.21%,在同类药物中高居榜首。舍曲林较为稳定,市场份额第二,且逐渐增长。帕罗西汀和氟西汀的市场份额正在逐渐被西酞普兰蚕食

来源:Wind、高禾投资研究中心
2018年国内样本医院不同抗抑郁药竞争较为激烈,尚未出现绝对优势的药物品种。TOP5分别为艾司西酞普兰、舍曲林、文拉法辛、度罗西汀和帕罗西汀。

来源:PDB、高禾投资研究中心
二、 中国抗抑郁药物行业驱动因素分析
(一)一致性评价与药品集采共同促进国内仿制药销量快速提升
在我国,人们对于抑郁症重视程度远远不够,抗抑郁药物的受关注程度较少,经济价值被低估。因此,少有企业会大量投入去研发新的产品,而是会选择走仿制药这条更为便捷的道路。目前来看,国内的抗抑郁药物基本都是仿制药。
我国长时间以来,仿制药在与原研药竞争中话语权较小,并且患者对于仿制药的认识远远不够,导致原研药过了专利期后,价格仍然居高不下,并且在大医院的销售占比整体超过80%。在医保控费的大逻辑下,一致性评价完成之后,通过后续的政策引导,将有助于扭转原研药与仿制药的竞争格局。国内抗抑郁药物行业作为以仿制药主导的行业将充分享受一致性评价相关政策落地后带来的红利,加大竞争优势。
除此之外,药品集采的力量同样不可忽视。在8月的第三批集采中,大量明星产品给出了“跳楼价”,值得注意的是,在这次集采中绝大多数原研药厂商并未成功中标。这意味着公立医院的大蛋糕将迅速被国产过评的仿制药占领。
一致性评价和药品集采将会共同促进抗抑郁药物的销售,并且提高和进口原研药之间的竞争力。
(二)我国抑郁症患者规模巨大,发病率持续上升,抗抑郁药物市场发展前景广阔
我国的抑郁症患者数量居世界第一,并且随着我国的逐步发展,人们生活压力的增加,抑郁症的发病率将持续上升。并且随着人们对于精神类疾病的逐渐重视,抑郁症的识别率和就诊率也将进一步升高。今年我国样本医院抗抑郁药物市场保持着10%以上的较快增长,2019年已经达到了90亿的市场规模,因此抗抑郁药物市场的发展前景较为广阔。
三、中国抗抑郁药物行业制约因素分析
(一) 创新药研发难度较大、技术门槛高,前期需要大量成本投入
随着全国集采的逐步推进,仿制药将逐步替代原先高价的原研药。但是在增量的同时,各家公司面临的是毛利率的极具下滑,长期依靠仿制药获利的增长空间有限。因此,创新药将成为发展趋势。
但是就目前而言,我国并没有上市销售的抗抑郁创新药。一方面研发新药需要大量的前期投入;另一方面抑郁症的病因还比较模糊,研发创新药的难度相对较大,对于技术和研发能力的要求都较高。
(二)抑郁症低识别、低就诊的现状短期内难以改变
虽然我国潜在的抑郁症患者规模较大,但是由于文化、观念等因素,对于抑郁症的认知仍有一定的偏差。人们普遍会忽略自身的抑郁状况,选择去医院就诊的更是少部分。这也导致许多患者在就诊时对于药物治疗会产生抗拒心理。种种因素都是目前抗抑郁药物市场的阻力。观念与认知的改变需要长期的过程,因此我国低识别、低就诊的现状还将持续一段时间。
四、中国抗抑郁药物行业相关政策分析
(一)一致性评价
2015 年《国务院关于改革药品医疗器械审评审批制度的意见》开始推进仿制药质量一致性评价,随后多次发布新政策完善一致性评价操作细节。重点有:①化学药品新注册分类实施前批准上市的仿制药,凡未按照与原研药品质量和疗效一致原则审批的,均须开展一致性评价;②同品种药品通过一致性评价的生产企业达到 3 家以上的,在药品集中采购等方面不再选用未通过一致性评价的品种。
最新相关政策是 2020 年 5 月 12 日发布的《国家药监局关于开展化学药品注射剂仿制药质量和疗效一致性评价工作的公告》,强调了已上市的化学药品注射剂仿制药,未按照与原研药品质量和疗效一致原则审批的品种均需开展一致性评价。

(二)全国药品集中采购
8 月 20 日,上海阳光医药采购网公示了第三批国采拟中选结果。本次集采共纳入 56 个品种,其中谈成 55 个,原研企业仅有辉瑞的利奈唑胺片、卫材的甲钴胺片、优时比的左乙拉西坦注射液 3 个品种中标,拉米夫定流标,谈成品种价格相比 2020 年中位中标价平均降幅约 74%,最高降幅达 98.72%, 有37 个品规降幅在 90%以上。本轮集采在中标企业数量上进一步放开,在第 2 轮最多 6 家的基础上进一步增加到8 家,多数企业均有部分品种中标。

来源:上海阳光医药采购网、高禾投资研究中心
(三)全国精神卫生工作规划
2015年6月,国务院办公厅昨*批日**准《全国精神卫生工作规划(2015-2020年)》,《规划》要求各地将抑郁症、儿童孤独症、老年痴呆症等作为重点,探索常见精神障碍防治模式;提出到2020年,严重精神障碍患者管理率达到80%以上,精神分裂症治疗率达到80%以上。
《规划》明确了精神卫生专业人员紧缺状况得到初步缓解、严重精神障碍救治管理任务有效落实、常见精神障碍和心理行为问题防治能力明显提升等七项具体目标。在精神障碍救治管理方面,登记在册的严重精神障碍患者管理率达到80%以上,精神分裂症治疗率达到80%以上,符合条件的贫困严重精神障碍患者全部纳入医疗救助。抑郁症的治疗是重点,《规划》要求,医疗机构识别抑郁症的能力明显提升,抑郁症治疗率在现有基础上提高50%。
(四)“健康中国2030”
*共中**中央、国务院在2016年颁布了《“健康中国2030”规划纲要》,《纲要》明确指出:“加强心理健康服务体系建设和规范化管理。加大全民心理健康科普宣传力度,提升心理健康素养。加强对抑郁症、焦虑症等常见精神障碍和心理行为问题的干预,加大对重点人群心理问题早期发现和及时干预力度。加强严重精神障碍患者报告登记和救治救助管理。全面推进精神障碍社区康复服务。提高突发事件心理危机的干预能力和水平。到2030年,常见精神障碍防治和心理行为问题识别干预水平显著提高。”
五、中国抗抑郁药物行业发展趋势分析
(一)国产仿制药进口替代进程全面加速
前文已经提到,中国抗抑郁药物行业受一致性评价和集中采购等政策的影响,国产的仿制药将在竞争中抢占可观的市场份额。供给端,集中采购将为国产药企通过以价换量的方式扩展公立医院市场;需求端,随着人们对于仿制药的认知逐渐加深,会有更多的人选择具有同样疗效但是更加便宜的仿制药。因此,已经过了专利保护期的原研药的市场将逐步被国产仿制药替代。
(二)由“仿制为主”向“创仿结合”转变
与整个药品市场的大趋势一致,虽然抗抑郁药物目前国内主要是过评的仿制药占据市场大部分份额,但是未来将会有更多的药企选择投入该细分领域的研发,以开辟更大的增长空间。随着人们生活节奏逐渐加快,压力增大,治疗观念的转变以及人均可支配收入的增加,抗抑郁药的细分赛道将得到更多的重视。企业顺势而为重视创新抗抑郁药物的研发也同时会弥补因药品集采带来的毛利流失。
六、中国抗抑郁药物行业市场竞争格局分析
(一) 中国抗抑郁药物行业竞争格局概述
米内网数据显示,目前国内大部分抗抑郁药物的市场布局在城市,其中头部效应初显。市占率排名中,前五名分别为辉瑞、灵北、礼来、京卫制药和华海药业。前三名都为外企,合计占据35%的份额。相比外企来说,国内本土企业相对弱势,但近年替代效应有所显现,国内公司加大扩张力度,头部外企市场份额甚至出现了负增长。

来源:米内网、高禾投资研究中心
2019年,辉瑞的盐酸舍曲林片的销售额已经位列所有抗抑郁药物之首,成为名副其实的第一大抗抑郁药物。值得注意的是,国内企业的抗抑郁药物增长势头迅猛,京卫制药的草酸艾司西酞普兰片抢占了灵北同款药物的大量市场份额,科伦药业、豪森药业旗下的药物在销售额榜单中也成功跻身前十。

来源:米内网、高禾投资研究中心
截至2020年5月,国内共有19例药物通过一致性评价,其中科伦药业和华海药业表现突出,分别有3例和2例药物过评。“西酞普兰”类药物是过评最多的抗抑郁药,总共有8例。其*共中**涉及7家上市公司,1家拟上市公司: 康弘药业、倍特药业、科伦药业、哈三联、华海药业、京新药业、西点药业、尖峰集团。

来源:米内网、高禾投资研究中心
2020年8月20日,第三批全国集采公示拟中选结果。其中,涉及6家公司的3种抗抑郁药物。以辉瑞为首的外企龙头在本次集采拟中选结果中未见踪影,相反,国内公司以优质的价格成功赢得集采竞标。此次集采将极大促进国内仿制药的进口替代进程。以舍曲林为例,目前两家公司的定价是辉瑞的一半,保守估计,京新和华海医药将会共享近三亿元的公立医院舍曲林市场。

来源:Wind、高禾投资研究中心
(二)行业内主要玩家
本文主要选择外企龙头辉瑞,以及国内5家上市公司进行简要分析。
1、辉瑞
(1)公司概况
辉瑞公司创建于1849年,迄今已有170年的历史,总部位于美国纽约,是全球最大的以研发为基础的生物制药公司。辉瑞公司的产品覆盖了包括化学药物、生物制剂、疫苗、健康药物等诸多广泛而极具潜力的治疗及健康领域,同时其卓越的研发和生产能力处于全球领先地位。
(2)主要产品
在国内,辉瑞的产品主要可以分为8个板块,包括心血管疾病/抗凝、精神健康神经系统、感染性疾病、戒烟/罕见病、疼痛/风湿免疫、男性健康、肿瘤以及疫苗。其中感染性疾病和肿瘤板块的在售产品数量较多。

来源:辉瑞医学信息网、高禾投资研究中心

来源:辉瑞医学信息网、高禾投资研究中心
(3)抗抑郁药物销售情况
辉瑞主要有两款抗抑郁药物产品在国内销售,盐酸文拉法辛缓释片和盐酸舍曲林。二者在2019年的销售额分别约8.4亿元和5.5亿元,合计近14亿元,约占辉瑞普强(辉瑞在中国设立的跨国公司)营业总收入的2%。两款抗抑郁药物在2019年分别位列中国市场的第一名和第五名。
值得注意的是,在第三轮集采中,辉瑞的盐酸舍曲林片并未竞标成功,放弃公立医院大部分市场之后,盐酸舍曲林能否继续保持业绩增长具有较大的不确定性。
2、康弘药业
(1)公司概况
成都康弘药业集团股份有限公司(以下简称:“康弘药业”或“集团”)成立于1996年,是一家致力于生物制品、中成药、化学药及医疗器械研发、生产、销售及售后服务的医药集团,拥有先进的研发中心和标准的产业化生产基地,营销网络遍布全国。2015年6月26日,康弘药业正式在深圳证券交易所挂牌上市(股票代码:002773)。
(2)主要产品
公司目前上市产品主要为:康柏西普眼用注射液、松龄血脉康胶囊、舒肝解郁胶囊、渴络欣胶囊、胆舒胶囊、一清胶囊、盐酸文拉法辛缓释片、阿立哌唑口崩片、阿立哌唑口服溶液、枸橼酸莫沙必利分散片、右佐匹克隆片等十六个药品和两个医疗器械,详细情况如下表所示:

来源:上市公司公告、高禾投资研究中心
(3)抗抑郁药物销售情况
在16种药品中,有两个药品属于抗抑郁药物,分别为盐酸文拉法辛缓释片和疏肝解郁胶囊,后者属于中成药,在抗抑郁药物中并不属于主流药物。盐酸文拉法辛是康弘药业在脑科领域的明星产品,该药品通过了一致性评价,并且被列入国家医保名录中。2019年,盐酸文拉法辛的销售额更是达到了4.5亿元,约占公司年营业收入的13.82%。在盐酸文拉法辛药物中,康弘的销售额排名第二,仅次于行业龙头辉瑞。随着国内仿制药的进口替代效应逐渐凸显,康弘有望在后续的集采中抢占更多的市场份额。
3、华海药业
(1)公司概况
浙江华海药业股份有限公司(以下简称“华海药业”,股票代码600521)创立于1989年,总部位于中国浙江。公司现有员工6000多人没在全球拥有30多家分子公司(包括中国、美国、日本、德国等);主要业务覆盖化学药、生物药、医药包装、贸易流通等多个领域,与全球500多家制药企业建立了长期合作关系,为近200个国家和地区提供医疗健康产品。
(2)主要产品
公司产品涵盖:心血管、精神病、抗病毒等领域,是全球主要的心血管、精神类健康医疗产品制造商之一。

来源:华海药业2019年年报、高禾投资研究中心
(3)抗抑郁药物销售情况
截至2019年末,公司主要销售11种药品,其中有两种抗抑郁药品,非别为盐酸帕罗西汀片和盐酸安非他酮缓释片。仅盐酸帕罗西汀一个产品的销售额就达到了5亿元,约占当年公司销售额的9.30%。盐酸安非他酮的销售量也在快速增长中。除此之外,公司的盐酸舍曲林成为继京新药业后第二个获得一致性评价的舍曲林仿制药。并且在第三次药品集采中成功中标,这将为公司制剂板块新添一个业绩增长点。
4、科伦药业
(1)公司概况
科伦药业(002422.SZ)是中国输液行业中品种最为齐全、包装形式最为完备的医药制造企业之一,公司连续被审定为“国家第三批创新型企业”;首批“国家技术创新示范企业”,成为四川省内唯一获此殊荣的医药企业。
(2)主要产品
公司生产和销售包括大容量注射剂、小容量注射剂、注射用无菌粉针、片剂、胶囊剂、颗粒剂、口服液、腹膜透析液以及原料药、医药包材、医疗器械,以及抗生素中间体等产品。
(3)抗抑郁药物销售情况
百洛特作为公司第一个也是同领域第一个通过一致性评价的产品,在4+7带量采购中标后,迅速覆盖了11个重点城市的多家医院。同时,随着福建、河北等省份联动4+7中标结果和带量采购政策的进一步推进,科伦的市场份额进一步提升。第一轮集采扩围,8省中标,市场份额进一步扩大,品牌效应凸显,对整体销售增长促进明显。全年销售收入32,926万元,同比增长58.28%。
虽然百洛特的销售额占公司的整体销售收入的比例不高,但是药品本身已经在抗抑郁药物中抢占了较多的份额。在第三次集采中,科伦药业同样收货颇丰,其中在抗抑郁药物领域,将与西南药业瓜分氢溴酸西酞普兰在公立医院的绝大部分市场份额。

来源:科伦药业2019年年报、高禾投资研究中
5、恩华药业
(1)公司概况
江苏恩华药业股份有限公司(以下简称“恩华药业”,股票代码002262.SZ)战略定位于中枢神经药物领域市场,主要从事中枢神经系统药物的开发、生产和销售,是一家专注于中枢神经药物细分市场的企业,主要类别包括麻醉类、精神类和神经类,通过多年来在产品研发、生产和服务上的不懈努力,公司已建立起完整的中枢神经系统药物产品系列和营销网络,努力打造国内重要的中枢神经系统药物的生产商和销售商。
(2)主要产品
公司主要从事中枢神经类产品的生产,包括麻醉类、精神类和神经类医药原料及其制剂类产品的生产制造。具体情况详见下表:

来源:上市公司公告、高禾投资研究中心
(3)抗抑郁药物销售情况
主要产品中,仅有优必罗(盐酸度洛西汀肠溶片)一款主要用于治疗抑郁症,但是除此之外恩华还在销售氢溴酸西酞普兰等抗抑郁的原料药,并且也有用于治疗焦虑症、失眠症等常与抑郁症同时出现的药物。其中优必罗2019年的销售额为1.7亿元,约占销售收入的4.10%。虽然占比不大,但是优必罗销售额的增长速度十分迅猛,达到了80.16%。
6、京新药业
(1)公司概况
浙江京新药业股份有限公司(证券代码:002020)成立于1990年,是一家集研发、生产、销售于一体的医药上市公司。公司遵循“做强药品主业,发展医疗器械”的经营方针,坚持“务实、创新、包容、共赢”的企业核心价值观,以“精心守护健康”为使命,致力于成为中国精神神经、心脑血管领域的领先者。
(2)主要产品
公司主要产品包括化学原料药、化学制剂及特色中成药,主要产品及用途如下

来源:上市公司公告、高禾投资研究中心
(3)抗抑郁药物销售情况
2019年公司全年实现销售收入36.47亿元,同比增长23.88%;归属于上市公司净利润5.20亿元,同比增长40.92%;净资产收益率14.41%,比上年增加4.64个百分点;主营业务收入稳步增长,盈利能力持续提升。
其中心脑血管类产品销售11.12亿,精神神经类产品销售2.72亿,消化领域类产品销售4.17亿,三大治疗领域市场占有率不断提升。在精神神经类产品中,盐酸舍曲林片是全国第一个过评的同种药品,并且已经上市销售。2019年,公司的盐酸舍曲林片销售额达到1.4亿元,约占营业收入的3.84%。并且,在第三次药品集采中,京新药业和华海药业在盐酸舍曲林片的竞标中获得成功,将在未来两年内瓜分大部分的公立医院市场份额。

来源:上市公司公告、高禾投资研究中心
—————
以上,就是今天上市公司研究文章的主体内容,以文会友,以投资思考来探讨投资之道。上述内容不构成买卖建议,