经常有考生说,行测题目太多了,尤其是数*运学**算与资料分析算的非常慢,每次到了这些题型都是放弃。本文小编把数量关系、判断推理、资料分析的核心公式整理了出来,背住答题省时省力!
数量关系——核心知识40条

判断推理——逻辑关系40组

资料分析——满分攻略40条
核心公式

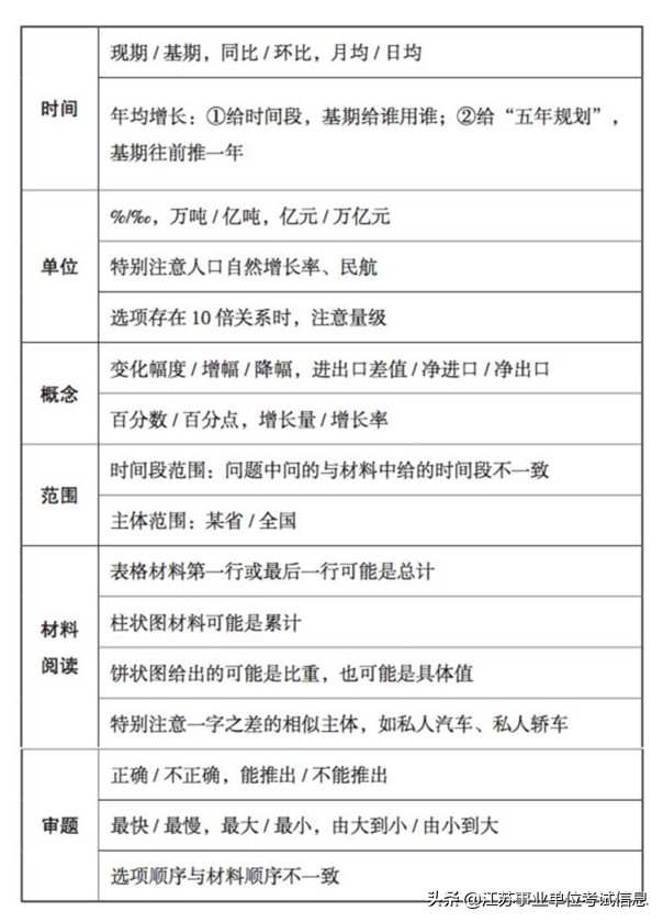
高频易错点

经常有考生说,行测题目太多了,尤其是数*运学**算与资料分析算的非常慢,每次到了这些题型都是放弃。本文小编把数量关系、判断推理、资料分析的核心公式整理了出来,背住答题省时省力!
数量关系——核心知识40条

判断推理——逻辑关系40组

资料分析——满分攻略40条
核心公式

高频易错点
